首页 > 正文
【热点聚焦】厘清“标与非标”和“信贷属性”争议—人民银行标准化票据管理办法简评
2020-06-29 鲁政委世界观 鲁政委
相关阅读:
1、【金融监管】厘清“标与非标”和“信贷属性”争议—人民银行标准化票据管理办法简评
2、【货币市场与流动性】标准化票据如何定价—货币市场与流动性周度观察2020年第6期
6月28日,人民银行正式发布《标准化票据管理办法》(人民银行公告〔2020〕6号)。
相较于征求意见稿,正式稿主要有以下几点不同:一是明确存托机构有协助追索职责,明确允许存托机构自行组织标准化票据认购或委托金融机构承销;二是删去了票据资金保管机构和再投资相关条款;三是在反馈意见中明确,标准化票据不属于资产支持证券,不限制定向发行,此外,关于信息披露、背书转让流程、评级要求和重大违法违规认定、具体规则及协议、交易流通机制等方面的具体规定,将由票交所另行起草细则。
我们曾在2月14日就征求意见稿发布报告《厘清“标与非标”和“信贷属性”争议—人民银行标准化票据管理办法简评》,特此重发,以供参考。关于标准化票据定价的研究,请参见我们2月23日发布的报告《标准化票据如何定价》。

2月14日,中国人民银行就《标准化票据管理办法(征求意见稿)》(以下简称《管理办法》)公开征求意见。
《管理办法》将标准化票据定义为“以基础资产产生的现金流为偿付支持而创设的受益证券”,明确标准化票据不属于信贷资产,今后资管产品可以投资与标准化票据。
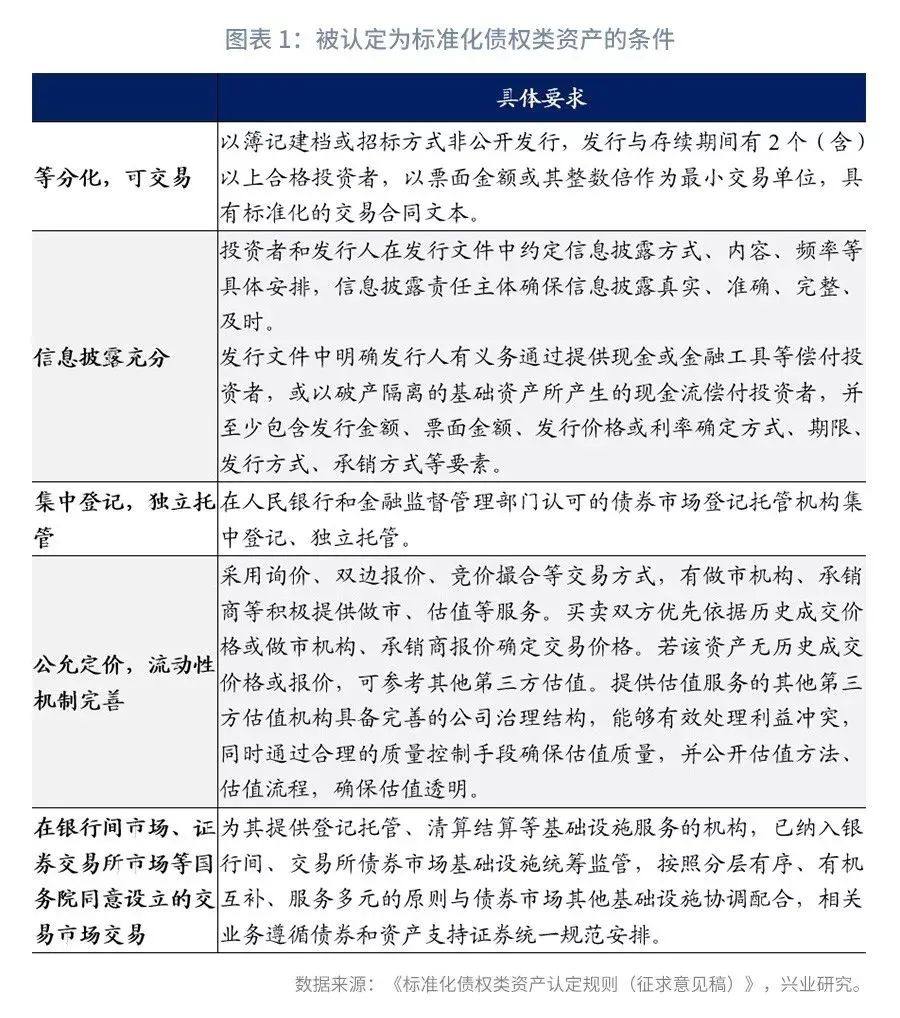
《管理办法》对标准化票据的发行、交易、登记托管和信息披露等环节进行了系统规范,标准化票据将满足资管新规对于“标”的五大要求。
《管理办法》对标准化票据的参与各方职责进行了规定。其中,存托机构作为牵头机构,由商业银行或证券公司担任,负责归集基础资产、创设标准化票据、标准化票据的登记托管、清算结算、创设和存续期的信息披露等;票据市场基础设施负责为基础资产提供登记托管、清算结算等服务;首次引入承销商制度,适用金融债券承销的相关规定。
《管理办法》对标准化票据的信息披露要求作出了初步安排,信息披露职责主要由存托机构承担,预计未来相关部门和票交所等机构还将进一步出台详细规则。

事件:
2月14日,中国人民银行就《标准化票据管理办法(征求意见稿)》(以下简称《管理办法》)公开征求意见。
此前,2019年10月12日,中国人民银行发布《标准化债权类资产认定规则(征求意见稿)》。相关研究详见我们此前发布的报告《动态认定“标与非标”—人民银行标准化债权资产认定规则简评》[1]。
点评:
一、标准化票据:厘清“信贷属性”和“标与非标”争议
《管理办法》对标准化票据的性质进行了明确定义,对其发行、交易、登记托管和信息披露等环节进行了规范,有助于厘清围绕标准化票据的“信贷属性”和“标与非标”的争议。
《管理办法》将标准化票据定义为“以基础资产产生的现金流为偿付支持而创设的受益证券”,明确标准化票据不属于信贷资产,今后资管产品可以投资于标准化票据。根据资管新规要求,“金融机构不得将资产管理产品资金直接投资于商业银行信贷资产。商业银行信贷资产受(收)益权的投资限制由金融管理部门另行制定”,而根据1996年6月28日央行发布的《贷款通则》,“票据贴现,系指贷款人以购买借款人未到期商业票据的方式发放的贷款”,由于票据资产的信贷属性,资管产品不能直接投资于票据资产。本次《管理办法》将标准化票据定义为“标准化票据,是指存托机构归集商业汇票组建基础资产池,以基础资产产生的现金流为偿付支持而创设的受益证券”,明确标准化票据属于将票据基础资产的现金流作为偿付支持的“受益证券”,不属于信贷资产,资管产品可以投资于标准化票据。
《管理办法》对标准化票据的发行、交易、登记托管和信息披露等环节进行了系统规范,标准化票据将满足资管新规对于“标”的五大要求。资管新规对标准化债权类资产的认定提出了“等分化,可交易;信息披露充分;集中登记,独立托管;公允定价,流动性机制完善;在银行间市场、证券交易所市场等经国务院同意设立的交易市场交易”五大条件;2019年10月12日,中国人民银行发布的《标准化债权类资产认定规则(征求意见稿)》对上述五大要素做了进一步的细化。此前,试点的标准化票据,虽然基本满足五大要素的要求,但是在实际操作过程中,仍有部分机制未完全达到标准化资产要求,例如,信息披露相对简单、未对登记托管的分工职责进行明确规定等,本次《管理办法》对标准化票据的基础资产、创设、登记托管、信息披露等方面都进行了更为系统的规定,标准化票据将更为符合“标准化债权资产”的标准。

二、明确标准化票据业务参与方职责分工
《管理办法》对标准化票据的参与各方职责进行了规定。
其中,存托机构作为牵头机构,负责归集基础资产、创设标准化票据、标准化票据的登记托管、清算结算、创设和存续期的信息披露等。存托机构承担 的职责,大致参照了信贷资产证券化中受托机构承担的职责。根据《管理办法》规定,存托机构应当是“熟悉票据和债券市场业务的商业银行和证券公司”;此前,在标准化票据试点中,存托机构由票交所担任。
从基础资产归集的分工来看,可以有存托机构直接归集,或者委托票据经纪归集2种方式。根据《管理办法》的规定,“存托机构可直接或通过票据经纪机构定向归集或向市场公开归集基础资产”。
从登记托管、清算结算的分工来看,票据市场基础设施负责为基础资产提供登记托管、清算结算等服务,而存托机构为标准化票据本身提供登记托管、清算结算。根据《管理办法》的规定,“存托机构应委托票据市场基础设施为基础资产提供登记、托管、清算结算等服务”,即票交所为基础资产提供登记、托管、清算结算等服务。
原始持票人“不得作为投资人认购或变相认购以自己存托的商业汇票为基础资产的标准化票据”。根据《管理办法》的规定,原始持票人将其持有的商业汇票存托之后,不得再投资于上述基础资产形成的标准化票据,对应于信贷资产证券化业务中对发起机构的规定,根据原银监会《金融机构信贷资产证券化监督管理办法》(银监会令2005年 第3号),“信贷资产证券化发起机构不得投资由其发起的资产支持证券,但发起机构持有最低档次资产支持证券的除外”。
引入承销商制度,适用金融债券承销的相关规定。相较于试点期间,《管理办法》引入了承销商制度,“标准化票据由金融机构承销,适用《全国银行间债券市场金融债券发行管理办法》中关于承销的有关规定”。


《管理办法》对于“独立托管”的规定有待明确。《管理办法》对于“独立托管”的规定有待明确。《管理办法》规定:“标准化票据的基础资产应独立于原始持票人、存托机构、资金保管机构、票据市场基础设施及其他参与人的固有财产”,同时规定,“存托机构可直接或委托金融机构作为资金保管机构对基础资产产生的现金流进行保管和合格投资”。这参考了信贷资产证券化的相关要求,但信贷资产证券化的相关规定更为严格,根据人民银行、原银监会《信贷资产证券化试点管理办法》(人民银行 银监会公告〔2005〕第7号),“受托机构因承诺信托而取得的信贷资产是信托财产,独立于发起机构、受托机构、贷款服务机构、资金保管机构、证券登记托管机构及其他为证券化交易提供服务的机构的固有财产”,同时规定,“信贷资产证券化发起机构和贷款服务机构不得担任同一交易的资金保管机构”。应当指出的是,由于信贷资产证券化的受托机构为信托公司,因而受托机构、发起机构和资金保管机构通常由三家不同机构担任,而标准化票据的存托机构为商业银行或证券公司,这是否意味着同一家商业银行可以作为存托机构,创设以本行的票据资产作为基础资产的标准化票据,并同时作为资金保管机构?在此过程中如何实现“独立托管”?
三、标准化票据信息披露具体安排有待补齐
《管理办法》中标准化票据的信息披露的要求作出了初步安排,信息披露职责主要由存托机构承担。类似于信贷资产证券化中对受托机构的要求,《管理办法》要求标准化票据的信息披露职责主要由存托机构承担。在标准化票据创设前,“存托机构应在标准化票据创设前至少1个工作日,披露存托协议、基础资产清单、信用主体的信用评级、认购公告等,在认购结束后1个工作日内披露标准化票据创设结果。基础资产的信用主体为非上市公司,且在银行间债券市场无信用评级的,存托机构应向投资人提供对标准化票据投资价值判断有实质性影响的信息。…. 存托机构应向投资人充分提示标准化票据可能涉及的各类风险,包括但不限于资产信用风险、集中度风险、操作风险、法律风险、关联关系风险等。”在标准化票据存续期间:“存托机构应及时披露基础资产兑付信息、信用主体涉及的重大经营问题或诉讼事项等内容。发生任何影响基础资产价值的重大事件,存托机构应自获得相关信息之日起1日内向投资人披露,并向中国人民银行报告。”这一安排下,标准化票据的承销商将变为单纯的承担标准化票据的销售职责,而存托机构则负担了标准化票据从创设到存续期间全流程的信息披露职责,并且需要对相关信息披露的准确性负责。
值得注意的是,《管理办法》对于标准化票据信息披露的部分细节要求仍有待完善,未来相关部门和票交所等机构还将进一步的出台信息披露的具体要求。此前,人民银行发布的《标准化债权类资产认定规则(征求意见稿)》中详细规定了“信息披露充分”的要求为:“投资者和发行人在发行文件中约定信息披露方式、内容、频率等具体安排,信息披露责任主体确保信息披露真实、准确、完整、及时。”而在《管理办法》中,披露的方式、内容、频率等具体安排并未明确。除此之外,《管理办法》还进一步明确:“票据市场基础设施依照本办法及中国人民银行有关规定,制定基础资产托管及信息披露等规则,建立相应内部控制和风险管理制度,组织市场机构起草标准化票据存托协议标准文本,报中国人民银行备案后施行。”这意味着,未来票交所等机构将进一步细化出台基础资产托管及信息披露规则,以及标准化票据存托协议标准文本,完善、明确相关信息披露要求。
注:
[1]相关研究请见我们2019年10月12日发布的报告《动态认定“标与非标”—人民银行标准化债权资产认定规则简评》,作者何帆、陈昊、鲁政委,该报告刊载于兴业研究APP,链接如下:https://app.cibresearch.com/shareUrl?name=000000006d6e6f3a016dc008f3331a2b
作者:何帆, 陈昊, 鲁政委


粤公网安备 44010402000579号