首页 > 正文
香飘飘业绩急转直下董秘套现离职 家族成员纷纷质押股权为哪般
2020-06-29 新投资者网 投资者网
导语
曾经号称能“绕地球好几圈”的中国奶茶第一股香飘飘近期状况不断:一季度净利润亏损约0.86亿元,尽管受疫情影响,业绩大幅下滑在情理之中,但其却是几个软饮料企业中唯一由盈转亏的企业。另外,其公司董秘两次减持,股权大量质押也引起投资人关注。如此这般,面对巨大的“新茶饮”圈,以及用户喜好的日新月异,香飘飘下一步该如何走?
香飘飘食品股份有限公司(603711.SH,下称“香飘飘”)公开发布的2019年年度业绩报告和2020年一季报“反转”意味十足:2019年营收净利双增;2020年一季度净利润则由盈转亏。
香飘飘称,一季度亏损主要是春节时间节点提前及季节性因素影响,突发疫情导致春节后续生产出货未达预期,以及学校开学时间一再延期导致即饮产品渠道铺货及动销较少。目前“已经积极采取各项措施,渠道动销情况已恢复正常水平。”
根据香飘飘营业收入归母净利润趋势图(见图1),今年一季度,公司营收4.3亿元,下滑48.61%;归母净利润亏损8556.87万元,下滑264.67%;扣非后净利润亏损8894.84万元,下滑幅度高达279.13%。

据同花顺,参考2020年一季度软饮料上市公司业绩排名(见图2),香飘飘在净利润方面表现较差。
香飘飘2019年营业收入39.78亿,今年一季度下滑至4.3亿;净利润2019年的3.47亿,在2020年一季度转为亏损8557万,是6个软饮料上市公司中唯一业绩急转直下,由盈利变为净利润亏损的企业,且一季度的净利润表现垫底同行上市公司,这或许从侧面反映了香飘飘抗击系统性风险的能力较弱。

1
连续多年巨额广告远超净利润
据天眼查信息,香飘飘由蒋建琪于2005年8月创建,总部位于浙江省湖州市,主营业务为饮料,2017年在上海主板上市。作为香飘飘的实际控制人,创始人,蒋建琪曾表示,“宣传一定要迅速跟进,特别是比较容易模仿的产品,一定要抢先进入消费者的头脑里面去……这方面的钱一定要花。”
2006年,短短15秒重复七次“香飘飘”的洗脑广告、曾重金3000万在湖南卫视砸出的“超级广告”,“带来了香飘飘奶茶时代的辉煌,并成功从价格乱战中突围。

梳理2015-2020年公司营业收入与净利润的趋势图(见图3),不难看出,香飘飘“惯性式”的巨额销售成本,已超越其同期归母净利润。对此,香飘飘证券事务部有关人士告诉《投资者网》,“公司的理念并非是净利率越高越好,而是把费用投入视为一种投资”,可以看出,香飘飘仍然把“占领心智”视为头等重要的大事,加强营销费用投入,目的是“做好消费者培育和教育,建立消费者对新品的认知,推动细分市场发展”。
2
创意如何“讨巧”仍是难题
然而,业内人士认为,香飘飘无处不在的冠名和广告,已然在侵蚀品牌带来的实际效用,广告费用投入销量增长的边际效应明显减弱,因此单纯的加强营销费用效果如何,犹未可知。
香飘飘以“新派茶饮,新一代的选择”为定位的MECO品牌为代表,已然从原来较为单一的速溶赛道,进入到竞争更为激烈的,巨大的“新茶饮”圈,用户的喜好和需求日新月异:贡茶和一点点,被在奶盖茶上加上芝士的喜茶所淹没,蜜雪冰城的摇摇奶昔凭借好玩和便宜又成了最火的奶茶。新的商业模式、产品玩法层出不穷。
尽管香飘飘方面表示,已在 “加强对运营、销售和管理环节的过程化管控,提升费效比和经营效率“,但是就“占领心智”而言,创意“讨巧”比广告投入“真金白银”更为重要。
近几年,国内消费升级的大趋势下,产品健康化渐成主流,曾有浙江宁波市消保委检测结果引发网红奶茶安全问题的热烈讨论,类似“奶茶正在毁掉中国年轻人的健康”、“1 杯奶茶=5 罐可乐=6 包薯片?”的质疑之声盛行,“什么样的饮料更健康、更好喝,消费者更喜欢”这个问题引发热议。
从传播渠道来看,电视收视率下降,新生代粉丝喜好多样化,也引发了奶茶传播渠道和模式革新,花费巨资就能触大大部分消费者的时代已终结。“卖的多就是好,别人买我也买”这种朴素的消费逻辑在追求个性和独立的如今显得过于“朴素”,现制茶饮为代表的新茶饮行业最不缺的,就是年轻、追求独立和个性的大脑。
如何在营销创意上“讨巧”,在产品创新上与“健康”接轨,分渠道、适时的触达细分消费者,是“惯性”砸钱的香飘飘必须正视的一个问题。
3
董秘减持离职
家族成员接连质押股份
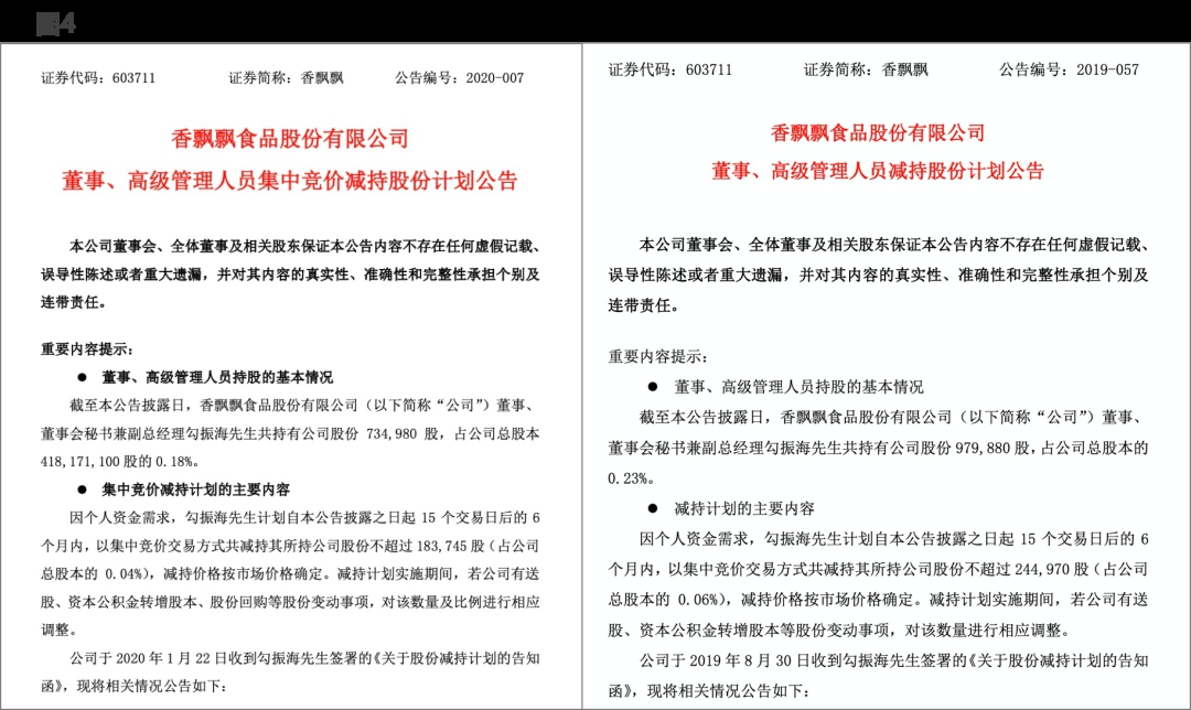
今年以来,香飘飘似乎进入多事之秋:4名高管接连辞职,董秘在离职前曾两次减持,公司股份质押也引投资者关注。
近日,“香飘飘35天4名高管离职”的新闻引发业内热议,据Wind数据,股东、前董事会秘书兼副总经理勾振海两次减持套现离职。监事冯永叶、俞琦密以及公司董事兼副总经理、蒋建琪的“左膀右臂”、在香飘飘任职长达15年的第六大股东蔡建峰也辞职,值得关注的是,据Wind数据,蔡建峰是蒋建琪家族之外,持股数量最多的股东,前五大股东分别为蒋建琪(56.42%),蒋建斌(8.61%),宁波志同道合投资管理合伙企业(8.36%,法定代表人、疑似实控人陆家华)、陆家华(6.89%),蒋晓莹(4.3%,蒋建琪、陆家华之女)。

尽管香飘飘证券事务部相关人士在答复《投资者网》时提到,“上述离职申请对公司的生产经营活动没有造成影响,公司目前各项生产活动均处于正常状态”,然而业内人士认为,短时间内香飘飘4位高管接连辞职,对公司还是有一定影响的。

另一个令市场较为关注的是,实控人家族的股权质押情况。根据Wind数据,参考香飘飘股权质押(见图5),不难发现,公司实控人女儿蒋晓莹因个人资金需求,将其股份全数质押,期限两年。同时,公司实控人蒋建琪的弟弟、第二大股东蒋建斌也将其手中三分之一的股票质押:截至2020年2月27日,蒋建斌累计质押份股份1264万股,占其所持股份的35.11%。
尽管上述公司人士认为“公司及实际控制人均不存在资金压力,实际控制人的相关亲属资信状况均良好,质押行为不会对公司治理产生任何影响。”但不少业内人士认为,“股权质押实际上是变相减持”,根据东方财富网股吧的投资人提问记录,对于如此规模的股权质押,不少投资人也表示了一定的担忧和关注。
因为这些信号,对香飘飘投资人来说,绝不是什么好事。

此外,一季度经销商数量也在减少,经销商销售额更是同比下跌52.98%。香飘飘产品的销售以经销模式为主,公司直接面向经销商,并协助经销商深入拓展销售网络渠道。《投资者网》致函咨询香飘飘,上述证券事业部相关人士称,“由于2020年春节时间提前以及一季度新冠疫情等因素的综合影响,公司一季度营收不及去年同期,也导致经销商渠道销售数额呈现下降,经销商变动情况属于正常波动。”
业内人士认为,疫情影响下,一季度各软饮料企业业绩下滑在情理之中,而后疫情时代消费复苏是大概率事件。不过,除了要面对老对手优乐美、立顿等“走量”冲饮奶茶企业的竞争压力,香飘飘还要面对众多网红奶茶“走心”品牌的市场竞争。
不言而喻,在市场不断求新求异的大背景下,尤其是在消费者日益注重将健康、时尚混搭的当下,如何拿出走心的产品,重振市场信心,《投资者网》将持续关注。
《投资者网》丁琬璎
(本文仅供参考,不构成投资建议,市场有风险,投资须谨慎)


粤公网安备 44010402000579号