首页 > 正文
专题研究 | 有序违约——关于近期国企违约事件的思考
2020-11-16 中证鹏元评级 中证鹏元评级
作者:史晓姗
中证鹏元评级 研究发展部
主要内容
2020年9月以来,多家国有企业相继违约,引发市场波动。其中,永煤控股的违约,使得多只债券价格出现大幅下降,当日部分国有企业和煤炭企业取消发行。市场由此产生一个名词,“无序违约”。
与“无序违约”相对应的是“有序违约”。何为“有序违约”?“有序”,是市场化的、制度化的行为,所以,刚兑不是有序,只是我们的惯性思维,是市场变革的中间产物。“无序违约”主要表现在,未诚实公告,误导投资者对风险的判断。例如,永煤控股违约前多次释放利好消息,同时新增债券融资;部分企业违约前依旧发布兑付公告,而未发布兑付不确定性等提示性公告。
“有序违约”的实现,需要几个前提,即在发行时发行人做好信息披露(包括真实性、完整性)、中介机构履行尽职调查等风险揭示工作、投资者合理评估自身风险承担能力及理性看待风险。有序违约,才是市场所需要的。但从目前看,制度不完善只能带来“无序”的违约。“无序”的违约从当前看,是需要的,也是必要的,它从一定程度上反映出既有制度的漏洞和建立在制度之上的思维定式已不再适用。这里也有一个前提,即制度的制定者会去纠正偏差,推动历史的车轮向前走。
关于如何实现“有序违约”,市场参与者有不同的努力方向。只有各尽其职,才行构建良好的信用生态体系。市场的信用制度中不仅是发行人,还有地方政府,而市场制度里除了信用制度,还需要有风险评估和处理机制,也就是投资人的理性参与。“投资不过山海关”,是当前制度缺陷下带来的无奈之举,投资者风险评估和承担能力有限、发行人债务负担无力化解、地方政府不能平衡各方利益,最终导致投资者的退出、发行人的融资困难的最坏结果。市场里没有永远的赢家,所有的人都在成长。
正文
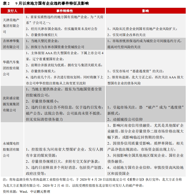
2020年9月以来,债券市场出现了几次地方国有企业的违约事件,严重动摇了市场的信心,主要包括两种类型,一是,实际控制人为当地国资委,资产负债和存量债券规模巨大,是当地主要发债主体,违约时有“黑云压城城欲摧”的架势,包括天津房地产集团有限公司(简称“天房集团”)、华晨汽车集团控股有限公司(简称“华晨集团”)、永城煤电控股集团有限公司(简称“永城控股”);二是,当地大型民营企业,其债券的担保人为当地国有企业,例如,吉林神华集团有限公司(简称“吉林神华”);三是,地方重要国有企业的子公司,业务以准公益性和经营性业务为主,具有重组价值,例如,沈阳盛京能源发展集团有限公司(简称“盛京能源”)。

上述违约事件,每一次都拨动了市场的敏感神经。纵然在我们已经经历了上百起违约,但我们依然对市场带有期待,不论这期待是否贴合实际,它是我们走下去的精神支柱。最近的事件,却撼动了我们的信仰。从民营企业到国有企业,从低级别到AAA级,从非城投公司到城投公司子公司,债券市场的风险范围逐步扩大,用现实告诉我们一个道理:投资需谨慎。2018年多部门联合发布的《关于规范金融机构资产管理业务的指导意见》(简称“资管新规”)里很重要的一条是,明确资产管理业务不得承诺保本保收益,即打破刚兑,投资者风险自担。投资者在血与泪中逐步领悟到这个道理,但心里依然对国有企业、AAA级企业留有幻想,这是他们的自我安慰。因为当前的市场,还是对发行人相对更友好,在资产稀缺的时候,物以稀为贵,尚未完善的制度显然约束力有限。

永煤控股违约后,市场中出现了一个名词“无序违约”,相对应的当然是“有序违约”。这里的“无序”,来自于永煤控股毫无征兆的违约,在2020年过去的几个月中曾多次释放利好消息,甚至在违约前几日新发债券,同时公告资产划转,剥离亏损业务。当我们沉浸在发行人给的蜜糖中时,没有人想到后边的结局,也没有去精敲细琢发行人的“言行”。于是这场“意外”,打破了我们认知的“有序”,便称之为“无序”。我们往往精于“事后复盘”,才发现企业中存在的猫腻。此外,“无序”还表现在未诚实公告,即部分发行人在违约前依旧发布兑付公告,而未发布兑付不确定性等提示性公告,为投资者决策带去阻力。
有人问,有序违约有利于市场建设吗?这里分享几个观点:
第一,违约,是市场的正常行为。一个完善的市场,必然有它的退出和淘汰机制。违约的发生,让市场中的风险更好的暴露,投资者进而可以调整自己的风险管理模型,最大化的降低新增风险。一件事情总是有参与的双方,一个巴掌拍不响,违约的结果也必然是双方承担,当然这里有一个前提是,有市场化的制度去保障,才能实现“有序”。
第二,何为“有序”违约。无规矩不成方圆,秩序是建立在规则之上。对于市场来说,也需要奖惩分明。在中国市场,可投资的资产相对稀缺,债券供给方长期占有主动地位,同时不同身份的发行人拥有不同的吸引力。社会主义制度为国有企业带来天生的优越感,投资人也习惯了这样的身份差异,“习以为常”是我们认知到的“有序”。如果每天赊粥给百姓的绅士不再做这样的善举,市场上便开始流传对他的恶言,这不是“有序”。“有序”,应该是市场化的、公平化的行为,所以,刚兑不是有序,只是我们的惯性思维,是市场变革的中间产物。“己所不欲勿施于人”,投资人要求发行人做好信息披露、如约兑付债务、尽职提高公司盈利水平,不逃废债,相应的,投资人自己需要做到信息搜集、风险评估、对发行人日常经营的关注。有序的违约,是说发行人尽其所能筹集资金后无果,这里需要几个前提,即在发行时发行人做好信息披露(包括真实性、完整性)、中介机构完成尽职调查等风险揭示工作、投资者合理评估自身风险承担能力及理性看待风险。所以,有序违约,才是市场所需要的。但从目前看,制度不完善只能带来“无序”的违约。
第三,“无序”的违约,应该制止吗?从债券市场2014年打破刚兑起,发行人逐步认识到债务不能随便违约,投资人认识到债券也不是一定就刚兑。整体来说,近年来,监管机构在风险管理和违约处置方面做了很多努力,2019年来出台了很多相关文件。当我们的认知有限时,所建立的制度也是相对有限的,总是需要在实践中不断去调整。“无序”的违约从当前看,是需要的,也是必要的,它从一定程度上反映出既有制度的漏洞和建立在制度之上的思维定式已不再适用。这里也有一个前提,即制度的制定者会去纠正偏差,推动历史从车轮向前走。
第四,当前,我们存在怎样的偏差。从市场不同利益者出发,不同的身份带来不同的利益需求,不能平衡的关系带来相对优势和弱势的差异,整体来说中介机构和地方政府扮演重要角色,是平衡各方利益的关键,投资者处于相对弱势地位:(1)地方政府与发行人同目标。出于地方经济发展需要,地方政府通常会支持发行人的发展,尤其是当地大型国有企业和重要民营企业。支持方式包括资产/现金支持、市场支持等,导致违约时出现破产保护(延长投资人诉讼申请的受理等)、重要资产划转等。(2)中介机构和发行人同目标。处于业务关系,中介机构未尽职勤勉,充分揭示风险,导致投资人无法合理评估风险。(3)发行人和投资者对市场的认知偏差。由于长期的刚兑思维,投资者尚未形成完善的风险评估意识,但市场的扩容已经带来更多不同层次的发行主体进入,相对于之前的高级别主体,部分低等级企业利用不需要刚兑的制度,透支着信用。
第五,作为监管层,如何去实现“有序”违约。随着风险管理和违约债务处置的制度相继出台,市场的秩序其实有在逐步建立。根据2019年修订后《证券法》,欺诈发行、内幕交易等的处罚力度有所以加强,同时推进注册制落地。在投资者保护方面,2017年发布的《证券期货投资者适当性管理办法》统一了标准、强化处罚制度,并在2019年来完善债券市场受托管理人制度、债券持有人会议制度以及发布相关司法处置指引。此外,2020年逐步推动主动负债管理,推出债券置换、现金收购。但从债券市场来看,一方面,由于私募发行的债券较多,信息披露制度的完善存在阻力,从当前债券违约前后公告质量低可以看出信息披露并未受到足够重视;另一方面,专业投资者占比较低,无法合理评估和承担市场风险。作为监管层,一方面要“统一”执法标准,是推动市场化、公平化的基础,“天子犯罪与庶民同罪”,才能真正建立规章制度的权威,完善信息披露制度;另一方面,需要推动投资者多元化,才能实现建立多层次的市场。对此,仍有很长的路要走。
第六,作为投资者,在“无序”违约面前如何降低风险。当前投资者要调整期望值,学会理性分析和承担风险。集团型企业要分析母公司报表、对下属子公司的控制力(例如,华晨集团、三胞集团)以及实际控制人对其控制力的大小,以了解企业日常收入和募集资金实际流向;城投公司关注公益性业务和经营性业务的收入和盈利情况,对于地方重要国有企业关注近期国企改革。在“无序”违约面前,信用评估难度加大,投资者可以通过诉讼纠纷查询、负面事件报道等加大对发行人真实经营风险的了解,做到自己该做的风险关注。
第七,作为发行人,在债务压力面前,如何降低负面冲击。信息不对称带来的市场成本,会降低实现博弈中最优选择的概率。相对来说,做好信息披露,做一个诚实的人,是当前最好的选择。不少省份在市场公开表态,对省内债券风险作出一定的承诺,但真正遇到风险的时候,却少有作为。市场会是会越发的清醒还是糊涂,取决于“诚信”制度的建立,“狼来了”的故事从告诉我们,话不能乱讲。未来,不论是发行人还是地方政府,都应该对自己的言行负责,承担相应的法律责任。11月14日,网络上看到山西省国有资本运营有限公司在发给省属企业债权人的信件中称,“近期山西省对下辖省属国企债券进行梳理排查,提前介入风险处置干预。山西国资运营公司将积极覆行好出资人职责,营造山西省属企业良好的信用环境,充分保障权人权益。”同属于资源型大省,山西省与河南省的差异或早已在过往改革中有所体现,而此次政府操作体现的是前期作为后的底气大小。当然,后期山西省是否能够如信件中所陈述的有效防范化解风险,还需要实践来检验证明。
第八,作为中介机构,博小利而失大,得不偿失。当前,随着风险管理的加强,中介机构的勤勉职责也有所加强。在新《证券法》和债券风险处理相关配套文件中也提高了对中介机构违约的处罚力度。其中,证券公司和评级机构需要做好尽职调查和信息披露工作。
最后想说,市场的信用制度中不仅是发行人,还有地方政府,而市场制度里除了信用制度,还需要有风险评估和处理机制,也就是投资人的理性参与。“投资不过山海关”,是当前制度缺陷下带来的无奈之举,投资者风险评估和承担能力有限、发行人债务负担无力化解、地方政府不能平衡各方利益,最终导致投资者的退出、发行人的融资困难的最坏结果。市场里没有永远的赢家,所有的人都在成长。


粤公网安备 44010402000579号