首页 > 正文
【绿色金融】碳中和下的银行保险业气候信息披露制度研究
2021-02-19 鲁政委世界观 鲁政委
作者: 钱立华, 方琦, 鲁政委
当前,应对气候变化已成为全球最紧迫的任务之一,“碳中和”已成为全球趋势,在此背景下,金融机构面临的气候与环境风险也在日益提升。对于银行保险业金融机构来说,气候信息披露不仅是其自身识别与防范环境和气候相关风险的基础,也是顺应监管趋势、避免监管风险的需要,同时还将直接影响到其自身的价值评估。因此,银行保险业做好气候相关信息披露意义重大。尽管目前国内外在气候与环境信息披露制度建设方面均已取得一定进展,但在我国尚未形成针对银行保险业等金融机构的气候与环境相关信息披露的统一制度安排,基于此,本文对国际、国内银行保险业气候信息披露框架与制度的发展现状和实践进行分析,总结目前仍然存在的问题,并对我国银行保险业等金融机构气候信息披露制度建设提出了相应的建议。
本文主要内容来自作者承担的国家应对气候变化专项经费研究项目 “银行保险业气候信息披露制度研究”,并发表在《西南金融》2021年第4期。
引言
当前,可持续发展已成为全球共同的愿景,应对气候变化则是其中最紧迫的任务之一,“碳中和”已成为全球趋势。在此背景下,国内外绿色金融、可持续金融迅速发展,有力地支持了全球的可持续发展进程与应对气候变化行动,到今天,全球绿色金融呈现主流化发展态势,而气候环境信息披露是绿色金融领域的重要方面,也是重要基础,在绿色金融发展过程中,信息不对称是其面临的主要障碍之一,而信息披露则是破除绿色金融市场信息透明度障碍的重要基础。信息披露可以让资本市场充分识别哪些企业和项目是绿色的,由此吸引更多社会资本投入绿色领域。因此,近些年来气候与环境相关信息披露在国内外越来越受到重视,相关的披露框架和制度不断推出。
与此同时,随着全球绿色金融发展的不断深入,关于气候变化对金融系统具有潜在破坏性影响的观点已被越来越多的金融机构及监管者所接受,银行保险业等金融机构也会受到气候相关风险所带来的物理风险、转型风险和责任风险的影响,因此银行保险业等金融机构的气候相关信息披露也开始受到关注。
对于银行保险业金融机构来说,做好气候相关信息披露意义重大。首先,气候相关信息披露是其自身识别与防范环境和气候相关风险的基础。与其他的金融风险不同,环境与气候相关风险往往并无规律可寻,同时其带来的影响在短期内可能不会显现,但相关风险事件一旦发生,其影响的广度和程度都将更加深远,甚至还具有不可逆性。正是由于环境与气候相关风险的影响在短期内无法显现,通常会被企业所忽略,而做好相关信息披露则是让银行保险业金融机构认识自身面临的环境与气候相关风险的第一步。在信息披露不断完善的过程中,银行保险业金融机构还可以逐步建立起自身的环境和气候相关风险管理流程,这对于银行保险业机构自身的可持续发展具有重要意义。
其次,银行保险业金融机构做好环境和气候相关信息披露是顺应监管趋势、避免监管风险的需要。从目前国际和国内的趋势来看,针对上市公司环境、社会、治理(ESG)信息披露的规范和制度日趋严格,政府或金融监管机构通过明确的法律、法规或者披露指引、披露规范、等引导并规范上市公司ESG信息披露,甚至强制披露部分信息,而大量的银行保险业金融机构均属于上市公司。在中国,近些年来对上市公司ESG信息披露的要求也日渐严格,特别是七部委在2016年发布的绿色金融纲领性文件《关于构建绿色金融体系的指导意见》中明确指出:“逐步建立和完善上市公司和发债企业强制性环境信息披露制度”。
最后,从投资者角度来说,银行保险业金融机构环境和气候相关信息的披露将直接影响到公司的价值评估。自从联合国支持的责任投资原则(Principle for Responsible Investment)在2006年发布以来,全球越来越多的投资者,特别是机构投资者开始关注ESG风险,并将ESG因素纳入投资分析、评价和决策中。2018年11月,中国证券投资基金业协会正式发布了《绿色投资指引(试行)》,对基金管理人开展绿色投资活动进行全面的指导、规范和鼓励,并要求基金管理人对机构的绿色投资情况要每年开展一次自评估工作。随着投资机构对企业ESG表现的关注度日益提升,上市公司ESG信息披露做得如何,可能将直接影响到对公司价值的评估。特别是近年来,很多国际、国内的第三方服务机构,如明晟(MSCI)、富时(FTSE)、 彭博(Bloomberg)、中诚信等纷纷开展对企业的ESG评级评价工作。从目前已有的ESG评价体系来看,企业ESG信息披露情况及披露质量直接影响到企业ESG评级的结果,同时也成为投资机构进行企业ESG评估时的重要指标,而已有众多研究和实证结果显示,企业ESG表现与其财务绩效之间呈现正相关关系,因此ESG信息披露情况可能会直接影响到投资人对银行保险业机构的估值。
然而,尽管目前我国在气候与环境信息披露制度建设方面已取得一定进展,但尚未形成针对银行保险业等金融机构的气候与环境相关信息披露的统一制度安排,基于此,本文接下来将对国际、国内银行保险业气候信息披露框架与制度的发展现状和实践进行梳理,最后对我国银行保险业等金融机构气候信息披露制度建设提出相应的建议。
一、国际气候信息披露框架制度与发展
1、国际组织制定和发布的主流气候信息披露框架
近年来,越来越多的国际组织陆续制定和发布气候等绿色信息披露框架,目前主流的框架包括:气候相关财务信息披露工作组(TCFD)、气候披露标准委员会(CDSB)、碳信息披露项目(CDP)、全球报告倡议组织(GRI)、绿色保险原则、负责任银行原则、碳核算金融合作伙伴关系(PCAF)等组织发布的披露框架。这些主流的披露框架在披露原则上大都采用自愿披露;披露信息上,主要涵盖绿色战略、公司治理、风险管理,以及各类的目标和指标,如温室气体排放等;目标受众上,主要针对投资者以及其他利益相关者,披露形式上,较多采用年度报告、ESG报告、可持续发展报告或社会责任报告的形式。接下来,本文将以GRI、TCFD、PCAF为例进行分析。
(1)全球报告倡议组织(GRI)可持续发展报告标准
第一个同时也是被最广泛采用的全球可持续报告标准就是GRI发布的可持续发展报告标准。全球报告倡议组织(Global Reporting Initiative,GRI)是1997年由CERES(美国非营利组织)和联合国环境计划署(UNEP)发起成立的国际性的非营利组织,旨在帮助企业、政府以及其他机构认知并传达其业务活动对关键的可持续发展问题的影响,例如气候变化、人权、治理和社会福祉等[1]。其制定的《可持续发展报告指南》为企业描述自身对可持续发展的贡献和不足提供了全面的帮助,也为包括政府部门和社会公众等利益相关者了解企业相关情况的进展提供了渠道。
2000年,GRI发布了第一版《可持续发展报告指南》(G1),经历多次更新后到2013年发布了第四代《可持续发展报告指南》(G4),是当时世界各国采用GRI指南的企业所广泛使用的版本。2016年,GRI公布了更新版本的可持续发展报告架构:GRI标准(GRI Standards),于2018年7月1日取代G4指南,成为全世界CSR报告的新标准。该标准旨在向利益相关者披露企业改善和管理经济、环境和社会治理业绩的行为及其后果、以及未来的改进策略,是第一个也是全球应用最广泛的可持续发展信息披露规则和工具。目前,已被来自90多个国家的上万家机构应用,全球最大的250家公司中有93%报告其可持续发展绩效。
具体来看,GRI标准(GRI Standards)分为“通用标准”和“议题专项标准”两个部分,其中,“通用标准”在“GRI 101基础 2016”作为基本说明书的基础上,分开发行了“GRI 102一般披露 2016”、“GRI 103管理方法 2016”两份档案;“议题专项标准”中,包含“GRI 200经济议题披露标准”、“GRI 300环境议题披露标准”与“GRI 400社会议题披露标准”等档案群组,一个议题有一份专属PDF档。各项披露项目分为报告要求、建议与指引三大项。其中,“要求”为必要说明部分;“建议”为鼓励采取的行动,但非必要;“指引”则包括背景信息、解释及例子来帮助组织更了解要求。这些相互关联的模块化 GRI 标准主要旨在配套使用,来编制侧重于实质性议题的可持续发展报告。三项通用标准可供每个编制可持续发展报告的组织使用,各组织也可从议题专项标准中进行选择,来报告其经济、环境或社会领域的实质性议题。GRI还为金融服务业补充了相关指南,金融服务业披露指南包含了在金融服务领域中所有组织可使用的信息披露内容。披露的内容包括与金融服务业相关的可持续发展绩效指标的重要方面,以及在G4指南中未充分涵盖的部分。该指南适用任何金融服务业机构,主要分为消费金融、企业金融、资产管理和保险业务。
(2)气候相关财务信息披露工作组(TCFD)披露建议
2015年12月,鉴于市场及社会对气候变化潜在财务影响的信息需求,金融稳定理事会(Financial Stability Board)成立了气候相关财务信息披露工作组(TCFD),致力于为金融机构和非金融机构制定一套自愿的披露建议,其32家成员来自不同组织,包括大型银行、保险公司、资产管理公司、养老基金、大型非金融公司、会计师事务所和咨询机构以及信用评级机构。
2017年6月TCFD发布《气候相关财务信息披露工作组建议报告》,为各机构提供了一个框架,以披露气候相关风险和机遇对其战略规划、风险管理及财务状况的影响。截至2020年10月,全球有超过1500家机构支持TCFD建议,包括超过1340家总市值达到12.6万亿美元的公司、管理着150万亿美元的金融机构,以及超过110个监管机构和政府实体,同时新的支持机构还在不断增加。TCFD的报告就机构该如何对气候变化带来的风险和机遇披露明确、可比较和一致的信息提出了建议,这样既有利于机构对与气候变化相关的市场机遇和主要风险进行评估,从而有助于机构把握气候变化等带来的机遇与风险,提高各组织机构对其治理结构、战略和风险管理活动的透明度。TCFD建议披露的框架主要围绕四个核心要素:
治理,即机构关于与气候有关的风险和机遇的治理;
战略,即与气候有关的风险和机遇对机构的业务、战略和财务规划的实际和潜在影响;
风险管理,即机构识别、评估和管理气候相关风险的流程;
指标和目标,即用以识别和管理与气候有关的风险和机遇的指标和目标。
围绕这四个核心要素,TCFD分别提出了11项具体的建议的信息披露内容。此外,TCFD针对建议披露的信息分别提出了对所有部门的通用指导意见和对特定部门的补充指导意见。其中,TCFD为金融部门制定的补充指导意见,包括四个主要行业类别,分别是银行(贷款),保险公司(承保),资产管理人(资产管理)和资产所有人(投资,包括公共部门和私人部门的退休金计划、养老金及基金会)。
(3)碳核算金融合作伙伴关系(PCAF)
碳核算金融合作伙伴关系(Partnership for Carbon Accounting Financials, PCAF)是一项由金融行业主导的全球性碳核算项目,协调金融机构衡量和披露其投资的温室气体排放量,目标是标准化投融资碳排放的核算和披露,并协助金融部门与《巴黎气候协议》保持一致,银行和投资机构可以使用PCAF评估其投融资排放,以此作为其他有关气候行动的起点,并使投资组合与《巴黎协定》保持一致。
PCAF最早由十四家荷兰金融机构在2015年发起创立,2018年PCAF扩展到了北美,在美国联合银行的主导下,12家北美金融机构加入PCAF。随着全球金融机构越来越关注对其贷款和投资的温室气体排放进行透明和统一的评估, PCAF决定启动全球倡议,面向全球所有的金融机构,截至2019年,全球已有50多家金融机构加入。
PCAF专注于金融机构融资碳排放核算方法学的研究与提供,在金融机构碳足迹中,融资碳排放占据了最大的比例,因此对金融机构融资碳排放的核算将是其进行气候相关信息披露的基础。因此,相较于其他国际气候相关信息披露框架,PCAF并不是一个综合性的信息披露框架,而是为金融机构披露气候关键信息——融资碳排放量提供方法学支撑,而融资碳排放的测算则可以成为金融机构进行气候情景分析、设定气候相关目标、行动和信息披露的基础,所以PCAF其实与其他国际披露框架并不冲突,反而可以成为它们的重要补充。PCAF碳核算方法区分不同的资产类别,荷兰PCAF和北美PCAF已经开发了包括项目融资、企业贷款、住房按揭贷款、公司债券等多个资产类别的区域方法学,PCAF全球标准正在制定中。
2、部分国家和地区政府与交易所推行的气候相关信息披露制度
在气候等绿色信息披露制度方面,许多国家和地区逐渐建立相关制度,包括英国、欧盟、新加坡等。以欧盟为例,在气候等绿色信息披露制度方面,欧盟一直走在世界前列,2018年3月8日欧盟委员会基于欧盟可持续金融专家组(HLEG)针对欧盟可持续金融发展提出的若干重要建议发布了《可持续发展融资行动计划》,该行动计划主要内容涵盖了3大目标,10项行动,以及22条具体行动计划,详细说明了欧盟委员会将采取的可持续金融行动、实施计划和时间表。其中第三个目标即为鼓励长期行为及透明度的提升,涉及到信息披露的行动为“加强可持续性信息披露和会计准则制定:评审和修订现有非财务信息披露政策,要求资产管理者披露其在制定投资战略和决策时如何考虑可持续性因素。”
作为欧盟委员会《可持续发展融资行动计划》的一部分,欧洲议会和理事会于2019年12月9日发布了关于《欧盟金融服务领域可持续相关信息披露条例》,该条例要求金融市场参与者和财务顾问披露其在投资决策、保险或投资建议中是如何考虑可持续性风险的(ESG风险),并将于2021年3月起生效。该条例主要涉及两个方面:一是在决策或投资建议流程中整合和考虑可持续性风险以及不利的可持续性影响;二是提供与金融产品有关的可持续性信息。该条例规定的披露义务适用于所有金融市场参与者,特别是AIFM、UCIT管理公司投资公司、提供投资组合管理的保险和信贷机构以及提供投资和/或保险建议的金融顾问。
欧洲银行管理局(EBA)于2019年12月发布了《可持续金融行动计划》,概述了针对环境、社会和公司治理因素EBA将开展的相关任务以及时间表。EBA关于可持续金融的工作计划将首先侧重于支持银行绿色战略、关键指标和披露,然后研究对风险权重进行调整的证据。EBA按照风险管理与战略、关键指标与信息披露、压力测试与情景分析以及审慎规则的顺序和角度重点说明了EBA将ESG因素纳入金融管理体系的方向和任务。其中,关键指标与信息披露方面,EBA的具体任务为确定关键指标,包括定性以及相关的信息披露,ESG相关的披露将基于现有的工作,例如《非财务报告准则:报告气候相关信息的补充》、《欧盟分类法》和《金融稳定委员会关于气候相关财务披露(TCFD)建议》等。压力测试与情景分析方面,EBA将制定适当的定性和定量标准,如压力测试流程和情景分析,以评估不同严重程度情景下ESG风险的影响;EBA目标是制定一项专门的气候变化压力测试,主要目的是确定银行对气候相关风险的脆弱性,并量化可能受到物理风险和转型风险影响的风险敞口的相关性;敏感性分析将有助于对银行持有的棕色和绿色风险敞口数量提供初步估计;EBA将向银行和监管机构提供有关银行压力测试的指导。
二、我国气候信息披露制度发展现状与问题
1、我国气候相关信息披露制度现状
(1)我国持续出台气候与环境等相关信息披露政策
近年来,我国持续发布了与企业环境信息披露相关的政策和制度,如《关于企业环境信息公开的公告》、《上市公司环境信息披露指引》、《环境保护法》、《生态文明体制改革总体方案》、《关于构建绿色金融体系的指导意见》、《公开发行证券的公司信息披露内容与格式准则第2号——年度报告的内容与格式(2017年修订)》、《上市公司治理准则》(证监发〔2018〕29号)等。如2018年《上市公司治理准则》明确了ESG信息披露的基本框架,明确规定:“上市公司应当披露环境信息、履行扶贫等社会责任相关情况以及公司治理相关信息”。。这些政策和法规的颁布,使得企业对环境、社会等信息的披露有了依据和方向。同时随着我国绿色金融的快速发展,中国环境信息披露的要求也日益提高。

(2)金融业ESG信息披露工作取得进展
首先,在监管层面,金融业的气候环境等ESG信息披露要求日益提高。2007年中国银保监会监会发布了《关于加强银行业金融机构企业社会责任的意见》(银监办发〔2007〕252号),明确要求:“主要银行业金融机构应定期发布社会责任年度报告。报告要据实阐述履行社会责任的理念,明确在相关利益者权益保护、环境保护、公共利益保护等方面的目标和措施,体现企业战略与社会责任、企业成长与和谐社会的一致性,充分发挥银行业金融机构在生态文明建设、服务公众、回报社会中的带动和影响作用”。2009年,中国银行业协会发布了《中国银行业金融机构企业社会责任指引》,说明了金融机构的经济责任、社会责任、环境责任、企业社会责任管理等内容,并要求建立企业社会责任披露制度,为中国银行业金融机构的ESG工作和ESG信息披露工作指明了方向。目前主要银行制定和发布银行社会责任报告,均将此指引作为最重要的参照之一。2020年1月,银保监会发布《关于推动银行业和保险业高质量发展的指导意见》(银保监发〔2019〕52号),提出:“银行业金融机构要建立健全环境与社会风险管理体系,将环境、社会、治理要求纳入授信全流程,强化环境、社会、治理信息披露和与利益相关者的交流互动。”
此外,我国在绿色债券环境信息披露方面要求比较明确。我国人民银行、沪深交易所及银行间市场交易商协会先后公布了关于绿色债券信息披露的相关标准,其中绿色金融债券的信息披露要求比较明确,其他绿色债券的信息披露要求还有待完善和加强。2018年3月8日,人民银行发布《中国人民银行关于加强绿色金融债券存续期监督管理有关事宜的通知》(银发〔2018〕29号),并以附件的形式发布了《绿色金融债券存续期信息披露规范》和绿色金融债的信息披露报告模板。按照人民银行的规定,绿色金融债在存续期内,将需按季度披露募集资金使用情况,包括但不限于新增绿色项目投放金额及数量、已投放项目到期金额及数量、报告期末投放项目余额及数量以及闲置资金的管理使用情况等,并对期末投放项目余额及数量进行简要分析;并且在年报中披露投放项目实现的环境效益(包括节约标煤、减少温室气体排放量、减少化学需氧量、减少氨氮排放量、减少二氧化硫排放量等),以及所涉企业和项目的污染责任事故或其他环境违法事件等,同时鼓励发行人在年度报告中披露环境效益和测算方法和评估机构。
其次,在实践的层面,也有越来越多的金融机构开始进行气候与环境相关信息披露。在银行业机构方面,我国国有银行和大中商业银行会按照《绿色信贷指引》等制度的要求在其年报、可持续发展报告或社会责任报告中披露绿色信贷的总体战略、目标、发展规模以及案例等情况,部分银行还披露了其绿色信贷所实现的环境社会效益。在保险业机构方面,有越来越多的保险公司开始发布社会责任报告,进行相关信息披露。2020年9月,在中国银保监会的指导下,中国保险行业协会首次组织编写并发布了行业社会责任报告《2019中国保险业社会责任报告》。该报告主要围绕国家、社会、行业、环境、个人五个方面,展现2019年保险业在社会责任领域的实践和绩效,包括了180家会员单位的350个实践案例。此外,由中国绿金委牵头,部分中英金融机构开展的环境信息披露试点工作取得一定进展。目前自愿加入这项试点工作的金融机构从10家扩展到了13家,中方金融机构9家,包括中国工商银行、兴业银行、江苏银行、湖州银行、华夏基金、易方达基金、人保财险、平安集团和中航信托,英方参加试点金融机构4家,包括汇丰银行、Aviva、Hermes投资管理公司和Brunel养老金管理公司,试点机构涵盖了银行、信托、保险、基金等各类金融机构。
2、中国气候信息披露框架的典型实践情况
(1)中英气候环境信息披露试点
在2017年12月举行的第9次中英经济财金对话上,中英两国政府同意加强在绿色金融领域的合作,鼓励两国金融机构共同开展气候与环境信息披露试点,随后中国金融学会绿色金融专业委员会(以下简称“绿金委”)和伦敦金融城联合发起了气候与环境信息披露试点项目,试点项目为期四年,包括一年基础工作,三年行动计划。根据《中英金融机构气候与环境信息披露试点2018年进展报告》,中英双方试点工作组达成三项共识:一是环境和气候因素正在对金融机构的市场和风险产生越来越大的影响,中英金融机构环境信息披露试点的目标是促进全社会对金融机构环境信息披露意义和作用的了解,形成推动绿色金融各项工作的良好社会环境;二是在不占用财政资源的条件下,引导更多金融资源进入绿色领域和抑制金融资源进入到污染和高碳行业,推动经济向绿色化转型;三是帮助金融机构识别、量化和规避各类与环境相关的金融风险,增强金融机构抵御风险的能力,进而提升金融系统的稳健性。
在共识的基础上,中英双方联合发布了《中英金融机构环境信息披露试点工作组行动方案》,鼓励试点金融机构开展环境信息披露。其中,英方试点金融机构的行动计划是制定实施TCFD建议的多年路线图。中方的行动方案区分了中国商业银行环境信息披露行动计划和中国资产管理机构行动计划。同时,中方试点机构在借鉴TCFD框架,结合中国实际情况基础上,经过多次讨论最终确定中方试点机构目标框架。根据中方试点机构的目标框架,中方试点机构制定了一系列定性和定量的指标,定性指标集中在治理、战略、政策制度、风险管理、绿色金融创新和实践案例等方面;定量指标集中在机构经营活动对环境产生的影响,以及投融资活动对环境产生的影响以及情景分析和压力测试。该试点分别在2019年和2020年发布了《中英金融机构气候与环境信息披露试点2018年度进展报告》、《中英金融机构气候与环境披露试点2019年度进展报告》进行环境信息披露。
目前,中英试点项目都已取得一定的进展,但也仍然存在披露信息可比性不强等问题。英方的披露方案紧紧围绕气候变化进行,中方商业银行信息披露计划则较为详细,并设置了定性和定量指标,同时中方试点方案将气候风险情景分析和环境压力测试放在突出重要的位置。但是,无论是中方还是英方的试点单位披露信息的可比性仍然不强,英方参与试点的机构,不管是银行、保险公司还是投资机构,基本按照TCFD的框架进行的披露,主要围绕气候变化风险和机遇进行披露,并进一步披露了信贷和投资组合的碳强度层面,披露的详细程度有一定差异。从中方试点银行披露的2018年度和2019年度环境信息情况来看,各家试点银行根据自身的情况,进行了差异化的披露。总体来看,该披露试点是一个自愿性的披露,并且各试点单位达成了“试点机构基于各自实际情况进行披露,不做统一要求”,同时各参与试点的单位发展阶段不同、对披露框架的认可程度可能也存在差异,因此从目前披露的情况来看,差异性比较大,可比性还不强。
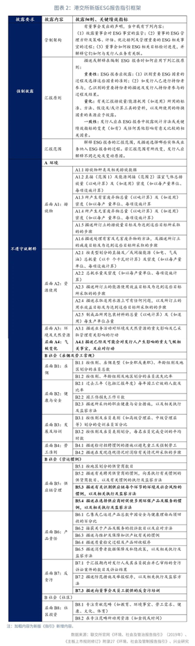
(2)港交所ESG披露规则和情况
港交所于2019年5月发布有关检讨《环境、社会及管治报告指引》及相关《上市规则》条文的咨询文件,并于2019年12月确定新版《指引》内容,进一步扩大了强制披露的范围,从“不披露就解释”和“建议披露”两种披露责任升级成了强制披露和不披露就解释,持续提升对在港上市公司的ESG信息披露要求。新版《指引》计划于2020年7月1日之后开始的财政年度实施。新版《指引》第一次将“强制披露”要求纳入港股ESG信息披露的要求中反映了港交所从“不披露就解释”阶段升级到“强制披露”阶段。新版指引就ESG管治架构、汇报原则和汇报范围提出了强制披露建议,同时从环境(E)、社会(S)和治理(G)三个维度修订了多项关键披露指标,并强调重要性、量化和一致性的披露原则。新版ESG报告指引主要框架如图表2所示。

近年来,国际上各个交易所对上市企业ESG信息披露程度的要求正逐渐加强,而港交所是全球主要证券交易所之一,对我国内地证券交易所的影响也很大,此次港交所新版《指引》ESG信息披露升级,将原来所有的“建议披露”指标调整为“不遵守就解释”,其ESG信息披露要求跃升为国际领先地位。并且,新版《指引》所展示的ESG报告披露形式更加丰富,逐步融入国际化的参考指引,环境和社会范畴信息披露详实程度提升并趋于稳定,在强监管要求下,港交所上市公司在ESG信息披露方面对《指引》遵循的整体情况势必将有较大改善。新版《指引》有效规范了企业ESG的信息披露,这将有利于评级机构和投资机构获得更加完善、真实且可比的ESG信息,从而更好的评价企业ESG表现,有利于倒逼企业高质量发展并最终实现长期可持续发展。港交所的实践为内地资本市场建设ESG信息披露体系提供了很好的政策启示。
3、目前实践中存在的主要问题
一是中国整体上市公司的ESG关键指标披露率仍然偏低。在我国,上市公司主要通过可持续发展报告或企业社会责任报告对ESG相关信息进行披露,尽管近年来A股上市公司发布的可持续发展报告和社会责任报告数量在逐步增加,但总体来看,截至2019年年末,沪深两市A股上市公司发布可持续发展报告和社会责任报告的公司仅占全部上市公司的三成左右。同时,ESG关键指标的披露率也偏低,特别是环境和社会因素的关键定量指标披露率不甚理想(商道融绿,2019)。
二是气候等ESG信息披露质量有待提高。证券基金业协会发布的《2019中国上市公司ESG评价体系报告》分别从E(环境)、S(社会责任)、G(公司治理)三个方面对我国上市公司信息披露质量进行了评估,结果显示:ESG风险相对较高的行业ESG信息披露质量则相对较低。该报告分别将我国上市公司在E、S、G三个方面的评级结果分为了A(优秀类,约占20%)、B(正常类,约占60%)、C(关注类,约占15%)、D(不合格类,约占5%)四类。其中,在环境信息披露质量方面,得分最高的前100家上市企业中,ESG风险相对较低的战略性新兴产业和金融业上市公司占比最高,分别有32家和27家,而ESG风险相对较高的传统行业和ESG高风险行业则分别仅有20家和13家进入前100。
三是不同机构之间ESG信息披露表现差异较大。以银行业机构为例,不同类型上市银行的ESG信息披露程度存在一定差距,大型国有银行与股份制银行的ESG信息披露程度要大大高于城商行与农商行。根据中央财经大学国际绿色金融研究院的研究,其根据银行性质的划分,按照中央财经大学设计的ESG评价标准,2018年作为评分样本的33家上市银行中有6家大型银行,8家股份行,12家城商行和7家农商行,总体上,大型银行ESG信息披露方面的表现优于股份制银行,股份制银行优于城商行,而城商行又优于农商行,其中城商行的ESG信息披露表现差异较大,而农商行ESG信息披露总体表现较差。
三、对银行保险业气候信息披露制度建设的建议
1、对我国金融该机构气候信息披露制度框架建设的建议
首先,我国金融机构气候环境信息披露制度的建设已具备良好的基础,一方面中国绿色金融制度日趋完备,为银行保险业绿色金融信息披露制度的建设奠定了坚实基础,另一方面主流气候与环境信息披露框架可提供借鉴。近年来,中国绿色金融制度建设已经取得长足发展,对信息披露的要求也越来越高,因此,我们建议根据我国绿色金融制度和信息披露制度以及实践情况,包括《绿色信贷指引》(2012年)、绿色信贷统计制度、、《关于构建绿色金融体系的指导意见》(2016年)、绿色金融评价制度如《绿色信贷实施情况关键评价指标》(2014)、《银行业存款类金融机构绿色信贷业绩评价(2018)等,同时吸收借鉴目前气候与环境(绿色金融)信息披露的主流框架和实践,如TCFD披露建议、GRI标准、港交所ESG信息披露指引、中英环境信息披露试点的实践等,建设中国银行保险业气候信息披露制度。
其次,针对气候信息披露制度的框架内容,我们提出以下初步设想:在披露原则方面,建议遵循真实与可核实性、准确与客观性、具体与完整性、连续与一致性、及时性和清晰易理解等原则。在披露方针方面,本着循序渐进、日趋严格的原则,建议初步设置强制披露、建议披露(不披露就解释)和鼓励披露三个层次的披露责任。在披露形式方面,建议披露的形式为可持续发展报告、社会责任报告、ESG报告、企业年报等,并鼓励更多主动性的专项主题报告,如应对气候变化专题报告、金融机构绿色金融专项报告等形式。在披露框架和具体内容方面,建议分为组织管理(治理与战略),政策、制度与流程,目标与指标三个方面。一是组织管理(治理与战略),即披露银行保险业金融机构在绿色金融业务发展、气候、环境与社会风险管理以及自身绿色表现方面组织管理机制,以及制定的战略、目标与规划,建议该部分主要为强制披露。二是政策、制度与流程,披露银行保险业金融机构在绿色金融业务发展、气候、环境与社会风险管理以及自身绿色表现方面制定的政策、制度与流程,建议该部分主要为建议披露或鼓励披露。三是目标与指标,即披露银行保险业金融机构在绿色金融业务发展、气候、环境与社会风险管理以及自身绿色表现方面设定的具体目标与定性和定量指标,建议部分指标强制披露,其他指标建议披露或鼓励披露。
2、对我国银行保险业气候与环境信息披露制度实施路径的建议
现阶段我国银行保险业机构绿色金融发展显著分化,对绿色金融、气候与环境社会风险的重视程度不一,这将对一个统一的气候与环境(绿色金融)信息披露制度的实施与落实形成阻力。若是考虑到仍有众多银行保险业金融机构的绿色金融发展尚处于起步阶段,将大部分信息披露要求设置为建议披露和鼓励披露,那么该信息披露制度将缺乏约束力,也无法提升这些机构发展绿色金融并进行气候与环境社会风险管理的意识。而若是设置较多强制披露的要求,则又会对这些起步阶段的机构造成较大负担,如果大部分机构无法按要求进行披露,该制度或将面临流于形式的风险。因此,如何平衡一个统一的气候与环境(绿色金融)信息披露制度在实施初期的推进速度与强度是一项重点与难点。
实施初期建议以鼓励披露为主,并注重与现有信息披露制度的协同。银行保险业气候与环境(绿色金融)信息披露制度实施初期的重点在于构建一个统一的、可执行的银行保险业气候与环境信息披露框架,提升银行保险业对绿色金融的重视程度,加强对气候与环境社会风险的管理意识。因此,在制度实施初期,建议以鼓励披露为主,并且重点关注在现有信息披露制度基础之上的披露要求,如银行业绿色融资统计制度中的统计指标,以确保银行保险业机构在制度实施初期能够按要求进行披露,从而平稳地向更高要求的信息披露制度过渡。同时,在制度实施初期,可以选择部分在绿色金融以及相关信息披露方面已有成熟经验的机构,鼓励它们按照更高的要求进行披露,对其他机构形成示范作用。
实施中后期建议逐步增加强制披露比例,并提升气候与环境风险管理相关信息披露要求。在气候与环境(绿色金融)信息披露制度实施中后期,应逐步凸显该制度区别于其他现有信息披露制度的重要作用,逐步增加强制披露比例,并提升气候与环境风险管理相关信息披露要求,以推动所有银行保险业机构建立自身的气候与环境风险管理机制,适时要求银行保险业机构展开气候和环境风险情景分析及压力测试,并对相关流程和结果进行披露,以提升全银行保险业抵御气候与环境风险的能力。
3、对披露相关主体的建议
(1)对金融监管机构的建议
首先,建议监管部门构建统一的银行保险业气候环境信息披露框架及制度,并制定完整的信息披露制度实施时间表与路线图。为了不断提高气候及绿色金融发展的透明度,构建统一的信息披露框架及制度越来越紧迫,建议监管机构构建统一的气候与环境(绿色金融)信息披露框架为银行保险业金融机构提供指引,同时需要构建完善的配套制度以保障信息披露制度的顺利实施,以及在气候与环境(绿色金融)信息披露制度建设初期明确其推进路径与时间计划,以确保信息披露制度能够以循序渐进的步伐不断完善。
其次,建议金融监管机构在银行保险业信息披露的基础上,适时开展全行业气候与环境风险压力测试研究,并确保在适当情况下对气候和环境因素建立审慎的监管或法律框架。气候与环境风险是金融不稳定的一个来源,而维护金融系统的稳定性是金融监管机构的重要职责之一,因此,随着全球气候与环境风险的不断增加,监管机构需要在金融机构气候与环境风险信息披露的基础上,逐步展开金融系统气候与环境风险压力测试的研究,以增强监管机构对金融系统抵御气候与环境风险的能力的认识,同时能够尽早采取相应措施来增强金融系统面对气候与环境风险的韧性,如对气候环境因素建立审慎的监管或法律框架等。
(2)对银行保险业信息披露的建议
首先,建议银行保险业机构基于气候与环境信息披露框架要求,尽可能多的进行主动披露。做好环境和气候相关信息披露是银行保险业机构识别与防范环境和气候相关风险的基础,在进行主动披露的过程中,也是银行保险业机构对自身环境和气候风险的一次重新审视。与此同时,高质量、更完整的信息披露不仅能够帮助银行保险业机构在信息披露监管要求趋严的情况下,更加从容的应对监管环境的变化,还将有利于投资人对机构自身的价值评估。
其次,建议银行保险业机构适时开展气候和环境情景分析。评估气候相关的风险和机遇对银行保险业机构的影响是一项重要挑战。气候变化的金融影响的时间和规模是不确定的,受到从政策决定到地球气候系统物理等众多因素的影响。气候情景不是对未来的预测,而是随着特定变量的变化,经济和气候系统各要素之间的相互作用。对于整个银行保险业来说,采用情景分析能够更好地理解转型风险和物理风险的含义,其中,物理风险的情景分析方法与模型可以充分借鉴保险业金融机构多年来在巨灾保险业务方面积累的实践经验。在初始阶段,建议银行保险业金融机构设定明确的目标,并确定情景分析行使的范围,以确保产出与业务需求相关。通常情况下,情景是为决策者而不是金融机构设计的。因此,鼓励银行保险业机构根据自身需要调整情景,并研究气候变化对与其业务模式直接相关指标的影响。情景分析通常最适合作为一项跨职能的工作,涉及来自整个业务的内部利益相关者,包括但不限于风险管理、投资和可持续发展等职能,因此建议银行保险业金融机构设立跨职能的部或团队,共同研究情景分析下的气候风险管理框架,并有机地与公司业务进行整合。
第三,建议银行保险业机构适时将重要的环境气候等ESG因素系统地整合到业务流程中,从而进行有效的ESG风险管理,并提升机构ESG绩效。首先,从董事会和管理层制定明确的任务和战略,以确定重大ESG因素并将其纳入核心信贷或保险业务流程。其次,向员工提供ESG教育、培训、工具和信息,以培养适当的技能。需要在整个组织和组织单位(如保险机构的承销、产品开发、索赔管理、销售和营销、投资管理、企业责任、投资者关系)之间有效地沟通ESG信息。第三,审查业务部门的业务流程指南,并整合重要的ESG因素。第四,审查产品渠道,评估ESG相关产品的潜力。最后,评估和监控银行保险业机构自身的ESG绩效(直接)以及机构的信贷项目、保险和再保险组合、投资组合和供应链(间接)的ESG绩效。
参考文献
[1]EU Technical Expert Group on Sustainable Finance, TEG final report on Climate Benchmarks and Benchmarks’ ESG Disclosures[R], 2019-09-30.
[2]European Banking Authority, EBA Action Plan on Sustainable Finance[R], 2019-12-06.
[3]Task Force on Climate-related Financial Disclosures: Status Report [EB/OL], https://www.fsb-tcfd.org/publications/tcfd-2019-status-report/,2019-05-31.
[4]商道融绿,中国责任投资年度报告2019[R], 中国责任投资论坛,2019-12.
[5]香港联交所.有关环境、社会及管治报告指引的咨询总结(2012年8月)[EB/OL]. https://www.hkex.com.hk/-/media/HKEX-Market/News/Market-Consultations/2011-to-2015/December-2011-Consultation-Paper/Conclusions/cp201112cc_c.pdf?la=zh-HK. 2020-05-06.
[6]中国证券投资基金业协会,2019中国上市公司ESG评价体系报告[R],2019-11.
[7]中英金融机构气候与环境信息披露试点2019年度进展报告[R]. 2020.
[8]中英金融机构气候与环境信息披露试点2018年度进展报告[R]. 2019.
[9]钱立华,方琦,鲁政委,中国绿色金融:从银行到资管——中国绿色金融发展趋势展望(下篇)[J]. 金融发展评论,2019(11).
[10]钱立华,方琦,鲁政委,中国绿色金融标准体系的建设与发展[J]. 金融博览,2020(10).
[11]陈姝含 ESG风险管控对公司可持续发展愈发重要[N/OL].中国经济时报. 2019-09-14. https://baijiahao.baidu.com/s?id=1645482533044984426&wfr
=spider&for=pc.
注:
[1]详情参见GRI官网:https://www.globalreporting.org/Information/about-gri/Pages/default.aspx. (查于2020-05-28)
特别提示
本报告内容仅对宏观经济进行分析,不包含对证券及证券相关产品的投资评级或估值分析,不属于证券报告,也不构成对投资人的建议。


粤公网安备 44010402000579号