首页 > 正文
如何建设世界科技强国,《求是》杂志重要文章指明“四大科技”突破口
2021-03-16 21世纪经济报道 21财经APP 王峰
我们比历史上任何时期都更需要建设世界科技强国。
3月16日出版的第6期《求是》杂志发表中共中央总书记、国家主席、中央军委主席习近平的重要文章《努力成为世界主要科学中心和创新高地》。
文章强调,科学技术从来没有像今天这样深刻影响着国家前途命运,从来没有像今天这样深刻影响着人民生活福祉。中国要强盛、要复兴,就一定要大力发展科学技术,努力成为世界主要科学中心和创新高地。
不久前发布的“十四五”规划纲要中,将坚持创新驱动发展,全面塑造发展新优势放在重要位置。
一系列重要文章和文件,昭示了未来一段时期,我国科技创新的奋斗方向已经定了!
21世纪经济报道记者梳理发现:在成为世界主要科学中心和创新高地目标指引下,要想在关键核心技术方面取得标志性科技成就,突破口是关键共性技术、前沿引领技术、现代工程技术、颠覆性技术这“四大技术”创新,具体覆盖了新一代信息技术、生命科学、先进制造技术、能源技术、空间和海洋技术等。实现的路径,则需要强化国家战略科技力量、提升企业技术创新能力、激发人才创新活力、完善科技创新体制机制。
关键共性技术包括什么?
我国关键核心技术受制于人的局面没有得到根本性改变。突破口是什么?那就是关键共性技术、前沿引领技术、现代工程技术、颠覆性技术创新。
关键共性技术被认为是一类与产业发展结合紧密,能够被产业中各企业广泛共享应用并有效驱动产业及国家经济发展的技术知识。
工业和信息化部在2017年围绕制造业创新发展的重大需求,研究提出《产业关键共性技术发展指南(2017年)》,共列出优先发展的产业关键共性技术174项,包括原材料工业53项,装备制造业33项,电子信息与通信业36项,消费品工业27项,节能环保与资源综合利用25项,以指导企业发展和技术攻关。
在国际上,英、美、德、日等国已经通过关键技术创新成功转型,积累了攻关关键共性技术的经验。比如,在煤炭、钢铁、化工等基础产业领域,德国企业率先建立内部实验室,倚重理论科学从事研发工作,并把理论与应用结合起来。德国也因此于19世纪抓住了关键共性技术创新的机会,塑造了“德国制造”的国家品牌。
企业要成为科技创新主体
由于关键共性技术与产业发展结合紧密,发展关键共性技术,必须提升企业技术创新能力。
“十四五”规划纲要专门列出“支持产业共性基础技术研发”一节,提出集中力量整合提升一批关键共性技术平台,支持行业龙头企业联合高等院校、科研院所和行业上下游企业共建国家产业创新中心,承担国家重大科技项目。支持有条件企业联合转制科研院所组建行业研究院,提供公益性共性技术服务。打造新型共性技术平台,解决跨行业跨领域关键共性技术问题。
提升企业技术创新能力,还需要搭建两个体系,一个是形成以企业为主体、市场为导向、产学研用深度融合的技术创新体系,另一个是提供完善的企业创新服务体系。
以种源“卡脖子”技术攻关为例,今年全国两会上,农工党中央提案指出,我国目前“育繁推一体化”企业不少,但商业化育种体系健全的龙头企业不多,具备与国际种业寡头抗衡的民族种业不多,企业品种创新的总体实力仍然不强。
该提案建议,遴选几个创新能力强、发展潜力大的育繁推一体化企业,支持产学研深度融合,促进技术、人才、资金等创新要素向企业集聚,使之尽快成为我国种业创新的战略核心力量。
加强前沿引领技术攻关
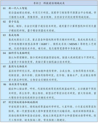
今年2月,上海图书馆(上海科学技术情报研究所)发布了《2020全球前沿科技热点研究》报告,并评选出7个领域的20项前沿科技热点。包括量子计算与量子计算机、光子芯片、碱基编辑器、无钴化电池、重型火箭、零碳技术、协作机器人等。
中国科学院科技战略咨询研究院研究员樊春良介绍,当今前沿科技呈现出多领域齐头并进,多点突破。一些新兴技术的发展常常具有颠覆性的效果,以人工智能、量子信息、合成生物学和先进材料等为代表的一系列前沿科技领域发展迅速,以各自不同的方式推进前沿科技领域的进展。一旦取得突破,会极大地推进相关领域的发展。
“十四五”规划纲要强调,加强原创性引领性科技攻关。瞄准人工智能、量子信息、集成电路、生命健康、脑科学、生物育种、空天科技、深地深海等前沿领域,实施一批具有前瞻性、战略性的国家重大科技项目。

(来源:“十四五”规划纲要)
现代工程技术锻造“国之重器”
工程科技是推动人类进步的发动机,是产业革命、经济发展、社会进步的有力杠杆。可以说,现代工程技术既需要“大国工匠”,也需要基础科学研究的发展。
这是因为,现代工程技术的发展,直接关系其他前沿科技、产业的发展。江南大学生物工程学院院长堵国成就曾介绍,发酵产业升级之路,必须依赖现代工程技术,着力解决产量、转化率、生产强度这三大关键技术问题。这三大问题存在的重要原因是发酵过程条件不佳,根本在于生理特性理解、代谢能力调控、最佳条件解析和合成过程控制。
再比如,“蛟龙号”载人潜水器的设计最大下潜深度为7000米,每平方米要承受高达7000吨的压力。如此巨大的压力,足以使通常的钢结构板壳破裂。“蛟龙号”必须使用特殊的抗压结构和材料,经过严格的力学分析和试验,以确保运行的安全性。
颠覆性技术创新不能闭门造车
颠覆性技术的概念由美国哈佛商学院教授克里斯·坦森(Clayton Christensen)提出,指的是一种另辟蹊径、对传统或主流技术产生颠覆性效果的技术。
美国国防高级研究计划局(DARPA,成立于1958年)以支持颠覆性技术创新闻名于世。DARPA的宗旨就是支持“改变游戏规则”的高风险、高回报技术研发,进而培育了大量颠覆性技术,例如互联网、半导体、全球定位、隐身战机、激光器、无人驾驶汽车、微型无人机等。
清华大学马克思主义学院教授肖广岭2019年6月曾撰文介绍,从技术本身来看,“卡脖子”技术基本上是关键核心技术,并且是很难攻克的。在市场竞争激烈的情况下,技术拥有方能够通过技术的“断供”,卡住竞争对手的脖子,使其失去竞争力,进而获得竞争优势。而当国家之间的竞争加入这种市场竞争,会进一步导致技术“断供”的发生。
习近平总书记重要文章指出,科学技术是世界性的、时代性的,发展科学技术必须具有全球视野。不拒众流,方为江海。自主创新是开放环境下的创新,绝不能关起门来搞,而是要聚四海之气、借八方之力。
肖广岭也认为,解决“卡脖子”技术问题固然需要加强自主创新和加大国家的支持,但不是与全球创新链脱钩,也不可能都有技术“备胎”,而应该充分利用全球科技资源,并充分发挥我国制造业齐全、市场规模大的优势,在越来越多的行业和领域构建和主导全球创新链和产业链。
由点及面的创新基地布局
科技自立自强,需要强化国家战略科技力量。
习近平总书记重要文章指出,要高标准建设国家实验室,推动大科学计划、大科学工程、大科学中心、国际科技创新基地的统筹布局和优化。
“十四五”规划纲要则进行了具体部署,提出组建一批国家实验室,重组国家重点实验室,优化提升国家工程研究中心、国家技术创新中心等创新基地。支持发展新型研究型大学、新型研发机构等新型创新主体等。
中国农业科学院科技管理局处长刘涛2020年10月撰文介绍,2017年11月,北京分子科学国家实验室(筹)等6家试点国家重点实验室,整体批转为国家研究中心,我国正在运行的国家实验室只有青岛海洋科学与技术国家实验室(试点)1家。
其实,早在2006年发布的《国家中长期科学和技术发展规划纲要(2006—2020年)》就提出,建设若干队伍强、水平高、学科综合交叉的国家实验室。此后,建设国家实验室又先后被写入《国家“十二五”科学和技术发展规划》和《国家创新驱动发展战略纲要》。
国家重点实验室则运行历史较为悠久。据科技部统计,目前国家重点实验室共有521家。据介绍,目前学科类国家重点实验室,主要依托中国科学院五十多个研究所和七十多所双一流高校建设。企业类国家重点实验室主要涉及国资委监管的五十余家重点企业和地方科技厅监管的一百余家企业,但缺少国家财政的稳定支持。
科技创新基地的分布是由点及面的。
“十四五”规划纲要提出,支持北京、上海、粤港澳大湾区形成国际科技创新中心,建设北京怀柔、上海张江、大湾区、安徽合肥综合性国家科学中心,支持有条件的地方建设区域科技创新中心。
综合性国家科学中心往往聚集了多个顶尖科研平台。比如,北京怀柔建设了综合极端条件实验装置、地球系统数值模拟装置等重大科技基础设施,上海张江有张江实验室、李政道研究所、中美合作干细胞医学研究中心、上海转化医学研究中心等,安徽合肥则有中科院量子信息实验室、综合性超导核聚变研究中心等。
科技的突破不是终点,创新要支撑现代化经济体系建设。习近平总书记重要文章指出,要以提高发展质量和效益为中心,以支撑供给侧结构性改革为主线,把提高供给体系质量作为主攻方向,推动经济发展质量变革、效率变革、动力变革,显著增强我国经济质量优势。


粤公网安备 44010402000579号