21世纪经济报道记者 庞华玮 广州报道
2024年A股会怎么走,哪些板块更有机会?
站在年初,投资者很想知道答案。
公募基金是 A 股最重要的参与主体之一,近期不少公募基金公司给出了自己的预判。
21世纪经济报道记者梳理22家基金公司2024年A股投资策略,整理出了各家对2024年A股行情、风格和板块的预判,他们既有共同之处,也有分歧。
值得一提的是,基金公司2024年A股投资策略有不少与往年不同的特点,比如罕见的“哑铃策略”、对小微盘风格避险的看法,以及对A股节奏的分歧。
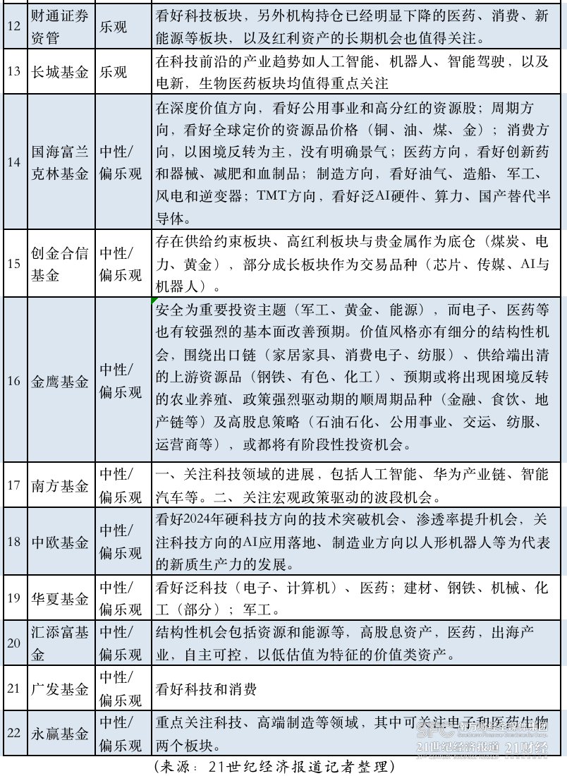
本次记者观察的2024年A股投资策略涉及22家基金公司,包括南方基金、中欧基金、华夏基金、汇添富基金、广发基金、招商基金、平安基金、摩根士丹利基金、景顺长城基金、博时基金、东方红资管、中信保诚基金、鹏华基金、国泰基金、前海开源基金、永赢基金、万家基金、财通证券资管、长城基金、国海富兰克林基金、创金合信基金、金鹰基金等。
A股“结构性机会”
根据21世纪经济报道记者统计,22家基金公司对2024年A股大势向上的分歧并不太大,基本上都保持了中性偏乐观的看法。
基金公司大多不认为2024年A股有明显的整体机会,但“有结构性行情”是共识。
博时基金以“旭日东升”来形容2024年中国经济走势。认为中国经济稳中向好,而海外增长具备一定压力,降息周期将会开启。
金鹰基金认为,2024年A股市场或至少仍有结构性机会,价值、成长各美其美,主题行情、结构轮动等特征或仍将延续。
南方基金宏观策略部总经理唐小东预计2024年A股将呈现震荡反弹的走势。
汇添富基金副总经理袁建军指出,2024年总量型投资机会减少,结构性和阶段性投资机会愈发明显。
招商基金表示,2024年A股指数或继续“横盘震荡”。
东方红资管预计,A股整体难以出现量价齐升的盈利弹性,更多是结构性机会。
中信保诚基金认为,接下来A股还是有可能震荡筑底的过程,但向下的空间或非常有限。
……
总之,他们大致表达了一个意思,简单来说就是,2024年A股不一定有整体行情,但应该有“结构行情”。
并且,不少基金公司还认为,2024年A股市场的“结构行情”是有节奏的,但大家对“节奏”的看法有出入。
比如,国泰基金认为,2024年A股或将先开启超跌反弹的估值修复,之后再切换至成长;
而摩根士丹利基金看法不同,认为先后次序相反,即上半年是成长股机会,下半年再切换至核心资产估值修复。
对于这一争议,永赢基金站队国泰基金,认为全年A股有望震荡向上,节奏上,上半年估值有望修复,下半年盈利、估值可能迎来“戴维斯双击”。
其理由是,上半年大环境总体或处于国内经济稳步修复、流动性维持合理充裕、海外博弈美联储降息的阶段,即增长向好叠加中美利差略微收窄,市场有望演绎以估值修复为主的震荡小幅向上行情。
下半年大环境或是国内经济回升、美联储正式开启降息周期的组合,中美利差有望显著收窄,带动外部资金大幅回流,成为市场赚钱效应的“发令枪”,进而撬动国内资金进一步流入市场,因此盈利、估值均有望成为下半年A股向上的源动力。
而万家基金也认同国泰基金,认为A股全年走势或呈现“√”型。
节奏上,万家基金认为一季度投资方向偏“顺周期”,重点关注资源股和基建链;二季度市场波动加大,风格偏低估值和红利,重点关注能源、交运、金融、军工等;而下半年随着流动性或转向宽松,风格有望转向成长,重点关注数字经济(AI、信创、半导体)相关的TMT。
综上所述,在2024年A股投资策略中,更多基金公司倾向于2024年A股市场节奏上是:先估值修复,再轮到TMT等成长股表现。
值得一提的是,对于当下,长城基金强调:“胜利的嘉奖已然在不远处,轮廓日渐清晰,应珍惜此时处在徘徊低迷期的市场,恰好是布局长期配置优质资产的机会。”
“哑铃策略”
2024年基金公司A股投资策略上的一大特点是,采取“哑铃策略”。
据记者不完全统计,至少有12家基金公司的投资策略同时涉及“哑铃”两端的投资。
其实,早在2023年,市场资产配置已进入到“哑铃型”的状态:
一边是高弹性、或有边际变化的主题性机会,以AI为代表的TMT一枝独秀;
另一边是回归安全与底线思维,追求高股息、确定性强的红利资产。而2023年“高股息策略”的上涨行业范围较为广泛,既有与商品周期相关的石油、煤炭,也有与宏观大环境相关的商贸零售、家电、交运、金融。
2024年,“哑铃策略”仍在延续。
多家基金公司在报告中明确提及2024年采取“哑铃策略”。
展望2024年,国泰基金表示,板块上,在经济企稳修复初期同时全球政经波动性仍大的背景下,或可继续采取哑铃型策略,关注三类方向:一是高股息策略作为防御选择,关注与宏观低相关的细分,包括电力、高速公路、国有行、黄金;二是成长方向作为进攻选择,关注具备需求侧想象空间的科技主题;三是大级别基本止跌、底部震荡超过一年,且基本面边际改善且具有独立景气度的医药、电子。
而排名券商资管第一位的东方红资管则提出,2024年兼顾成长与红利的“哑铃策略”可能依然是“反脆弱”的有效应对。
展望2024年,平安基金也表示,沿相对确定性布局,“哑铃型”均衡配置:高质量成长(人工智能、华为科技产业链)+红利弱周期(公用服务类、上游周期类、金融类)。
其背后逻辑是,科技成长有望担当全年的“进攻主线”,红利高股息将贡献确定性“安全垫”,对冲海外流动性转向不及预期的风险,逆(弱)周期资产则可用于对冲国内经济的潜在下行风险。
金鹰基金的“哑铃策略”有了变化,其认为2024年应兼顾价值与成长的均衡配置模式,但有望从去年流行的“哑铃型”结构逐步转往价值成长方向过渡。
事实上,记者盘点发现,尽管表述不同,不少基金公司没有明确提出“哑铃策略”一词,但具体投资建议上一脉相承。
比如,创金合信基金的产业分析师根据市场风格给出2024年的配置策略:存在供给约束板块、高红利板块与贵金属作为底仓(煤炭、电力、黄金),部分成长板块作为交易品种(芯片、传媒、AI与机器人)。
博时基金也同样,2024年计划沿着经济修复、中特估高分红和产业趋势三条主线进行行业配置。
第一条是经济修复预期方向代表的复苏,包括三个方向:低估值成长,如半导体、创新药;周期修复,如石油、有色、煤炭等供给有优势行业;消费复苏,如基本面扎实的食品饮料、社服。第二条主线是以高股息策略、高分红策略为代表的中特估高分红,如能源、金融、运营商、公用事业,以及数据要素、一带一路、先进制造等。第三条大的主线就是新质生产力,包括微观结构与性价比改善、受益于应用端创新的AI,以及人形机器人、卫星通信、高端机床等。
上述两家基金公司的2024年投资策略尽管没提及“哑铃”策略,都同时涉及“哑铃”两端:高股息高分红+高科技高成长。
据记者统计,同样2024年投资策略涉及“哑铃”两端投资的还有:华夏基金、汇添富基金、中信保诚基金、鹏华基金、前海开源基金、万家基金、财通证券资管、国海富兰克林基金等,目前至少有12家基金公司。
记者发现,“哑铃策略”这种两端投资方式,即同时积极进攻和小心防御,在2022年之前的投资界是非常罕见的,2023年的投资策略中也没有基金公司提及,但在2024年的投资策略报告中却成了一种集体策略。
统计各家基金公司的2024年投资策略,对于“哑铃”的“高科技高成长”一端,基金公司共识比较一致,基本与2023年类似,只是今年基金公司有一个新提法,“新质生产力”,涉及泛AI产业链、华为产业链、国产替代、军工等板块。
不过,对于“哑铃”的另一端“高股息”,记者采访的近半基金公司都提到了这一策略,但是与2023年的高股息策略有所出入,2024年高股息策略是作为防御选择,所以与2023年的方向或有所不同,国泰基金的建议是,关注“与宏观低相关”的细分板块:包括电力、高速公路、国有行、黄金。
除“哑铃”策略之外,基金公司在2024年投资策略中提及的还有非“哑铃”的部分,比如医药、电子、消费等。
国泰基金看好“大级别基本止跌、底部震荡超过一年,且基本面边际改善且具有独立景气度的医药、电子”。
万家基金看好“机构持仓已经明显下降的医药、消费、新能源等板块”。
招商基金看好“估值处于近十年较低水平且受益于中低收入群体收入改善及平价消费趋势,食品、乳制品、零食等板块”。
小微盘不香了?
2023年,小微盘股表现优秀,2024年开局,投资者甚至把这一投资风格演绎到了极致。
但2024年,一部分基金公司开始考虑避险“小微盘”。
博时基金表示,因为微盘股风险较高,反而看好盈利上行的大盘风格。
“由于微盘股的盈利能力难以支撑其高估值,大盘股盈利优势有望显现。”博时基金表示。
其背后逻辑是,2021年以来微盘股跑赢的背后,是其相对估值的大幅扩张。从基本面来看,2019年以来微盘股盈利能力持续处于负区间,其盈利难以支撑其当前的高估值。随着交易结构持续恶化,微盘股可能迎来踩踏,而盈利随经济修复的大盘股有望占优。
招商基金对2024年风格的判断是:题材优于指数。
其认为,目前小盘股集中的多数板块已轮动上涨,小盘指数估值也已处在偏高水平;另外,大盘-小盘成交分化逼近极致,沪深 300 成交占比低于 20%,是 2014 年以来最低;国证 2000 成交占比35%,仅次于 2015 年牛市时期。
招商基金指出,A 股小盘股交易优势的下降与成交的极致偏离表明筹码结构正在向市场中风险偏好最高的投资者集中。而在政策预期难以上修、经济行业总体淡季下,小盘股交易结构将变得不稳定。
不过,市场上也有不同看法。
国泰基金仍看好小盘股,其预计2024年,风格上,“大盘红利”和“小盘主题”仍可能是市场的两类资金活跃方向。
永赢基金则认为,2024年上半场小盘成长主题类仍有机会,但下半场看好大盘价值回归。
附件:



