近期,中欧基金旗下多只绩优基金宣布限购,其中葛兰掌管的中欧医疗创新公告单日单基金账户限购10万元。
早在2021年1月,葛兰的另一只医药基金中欧医疗健康也曾宣布在代销渠道限购10万元,并延续至今。
葛兰管理基金再限购
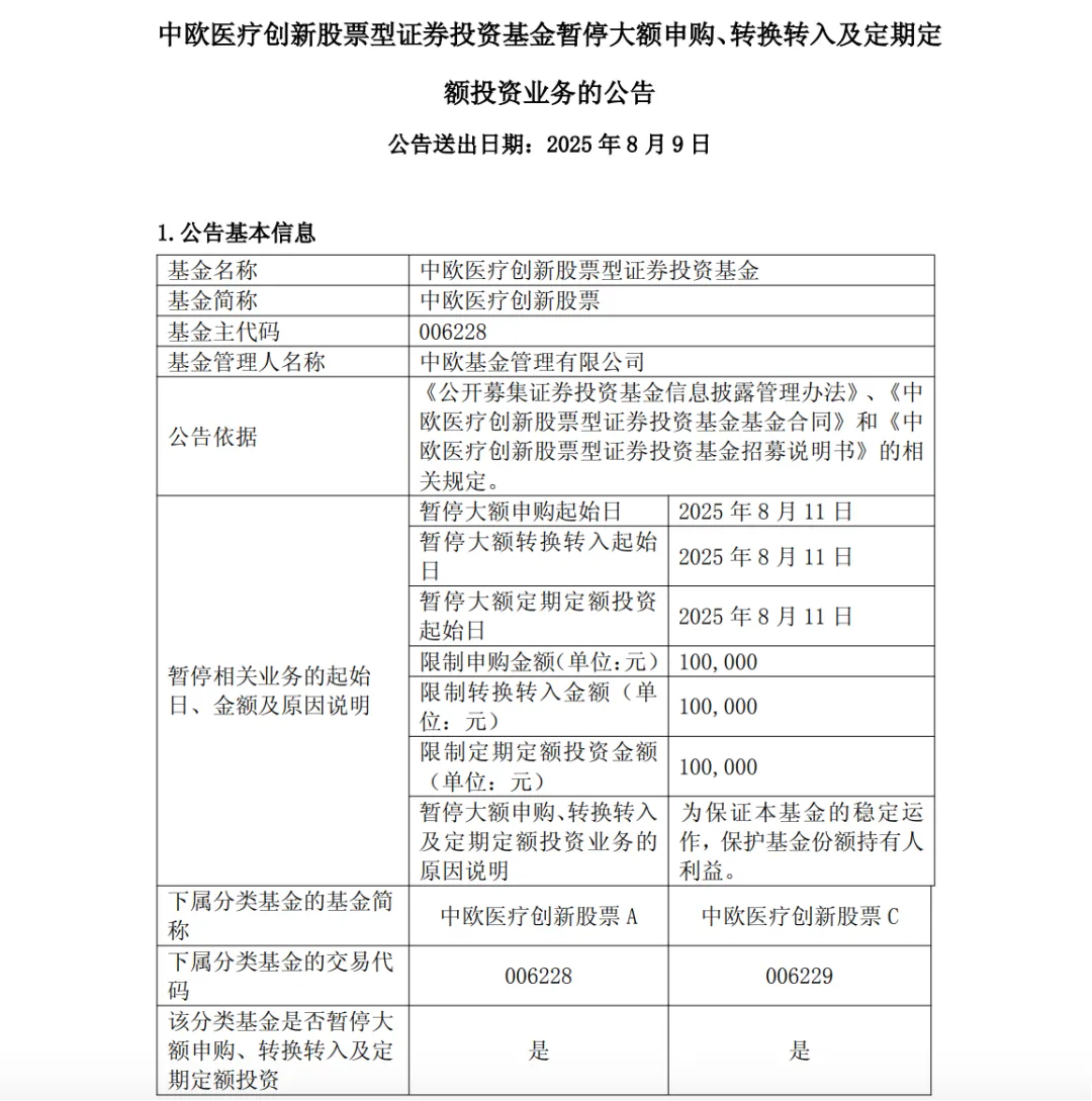
8月9日,中欧基金发布公告,为进一步保证基金稳定运作,保护基金份额持有人利益,决定自8月11日起,对中欧医疗创新股票型证券投资基金(以下简称“中欧医疗创新”)暂停大额申购、转换转入及定期定额投资,单日单账户限购10万元。

中欧基金官网资料显示,中欧医疗创新成立于2019年2月,基金经理为葛兰,该基金主要投资于医疗创新相关行业股票,在严格控制投资组合风险的前提下,通过积极主动的资产配置,力争获得超越业绩比较基准的收益。截至今年上半年末,该基金十大重仓股分别为三生制药、科伦博泰生物-B、康方生物、药明合联、药明生物、百利天恒、药明康德、凯莱英、新诺威、恒瑞医药。

截至6月30日,该基金资产净值合计超82亿元。投资行业分布方面,医疗保健和制造业为两大投资方向,各占比46.41%、41.99%。

今年以来,创新药板块持续反弹,从该基金十大重仓股来看,该10只股票今年以来均实现上涨,其中头号重仓股三生制药涨幅最大,接近400%,涨幅最小的凯莱英也超过了30%,10只股票平均涨幅超过100%。
今年下半年以来,仅百利天恒、新诺威两只股票出现微跌,其余股票均实现上涨,其中,康方生物涨幅超过70%。

得益于创新药板块的反弹,中欧医疗创新单位净值也持续走高,最新单位净值为1.6874元,一度超过1.7元,而就在一年前,2024年7月初,该基金单位净值一度跌破0.9元。
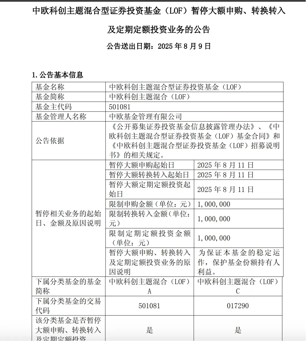
此外,8月9日,中欧基金同时发布公告,由基金经理邵洁管理的中欧科创主题宣布单日账户限购100万元。

Wind数据显示,截至8月8日,该基金近一年收益率为84.33%,同类排名前2%。今年以来,随着国产AI大模型的工程化创新,科技板块迎来爆发式增长,科技主题的权益基金受市场热捧,邵洁管理的另一只产品中欧智能制造已于今年3月3日起单日单账户限购10万元。
基金“限购潮”不断
值得注意的是,8月6日起,冯炉丹管理的中欧数字经济宣布暂停100万元以上的大额申购,该基金近一年收益率超140%。5月19日,蓝小康管理的两只产品中欧价值回报混合和中欧红利优享混合的单日申购上限也设置为200万元。
据不完全统计,7月以来,已有约50只主动权益基金发布限购公告,其中不乏最近一年涨幅居前的绩优产品。
8月2日,永赢基金发布公告称,为保障基金平稳运作,永赢睿信混合基金于8月4日起暂停100万元以上的大额申购。该基金由永赢基金首席权益投资官兼权益投资部总经理、知名基金经理高楠管理。截至8月8日,该基金A份额今年以来回报率达65.47%,居同类产品前5%。2025年二季报显示,该基金二季度抓住了泡泡玛特、新易盛、信达生物、三生制药等多只牛股,基金规模则大幅增至50亿元。8月1日,广发基金公告称,广发成长领航一年持有混合将于8月4日起暂停5万元以上的大额申购。
业内人士表示,绩优基金限购潮再起,主要是为了控制基金规模,以保持投资策略的有效性。当基金净值上涨至高位时,大量新资金涌入会导致基金规模迅速扩张,过大的规模可能会使基金经理难以按照原有的策略进行投资,降低投资效率,甚至摊薄基金收益。此外,限购也是为了保护持有人利益,避免新进入的资金在高位买入后因市场波动出现亏损,防止大量资金涌入摊薄原有持有人的收益。绩优基金的限购也反映出基金经理和基金公司更加理性地看待产品业绩的短期爆发,更加关注产品净值的稳定增长,以及更加关心持有人的持续盈利。
出品丨21财经客户端 21热点观察室
部分内容引自证券时报、上海证券报

