今天(11月9日)晚上
十五运会开幕式
将在广东奥林匹克体育中心举行
为保障十五运会开幕式疏运工作
广州地铁多个站点运营有调整
9日部分地铁站暂停对外服务
11月9日,广州地铁四号线黄村站及二十一号线天河公园至苏元站全天停止对外服务;四号线车陂站22时前停止对外服务,22时后恢复往南沙客运港方向的运营服务。

二十一号线天河公园、苏元站停止对外服务期间,因车站部分出入口通道、站厅、站台等区域将实施围蔽,十一、十三号线天河公园站及六号线苏元站无法换乘二十一号线。同时,二十一号线水西至增城广场区段正常运营,全天开行普通车。
11月9日,广州地铁将加强对线网客流的实时监测,如遇瞬时大客流,将通过加开备用车、投放空车等方式快速疏导,确保充足运力输送观赛客流及日常客流。
此外,水西、苏元、天河公园、员村、车陂、琶洲、新港东等16个站点还设置“可取走式”绕行换乘指引牌,指引乘客迂回换乘。





11月9日,前往广州科技教育城的乘客,可搭乘七号线至水西站换乘二十一号线前往,或搭乘十四号线至镇龙站换乘二十一号线前往;去往广州现代信息工程职业技术学院、私立华联学院、广东岭南现代技师学院(南校区)的乘客可搭乘至十三号线天河珠村站或七号线姬堂站转乘其他交通工具。
十五运会实施交通管理措施期间(11月6至20日),三(含三北)、四、五、九号线及广佛线周一至周四将采用周五时刻表,延长晚高峰时间,压缩最小行车间隔;工作日,六号线早高峰、八号线晚高峰各增加1列车上线,压缩最小行车间隔,提升高峰期运力。同时,全线网各线路将准备1-2列备用车,视客流情况投入运营,确保快速疏运进散场大客流。
广州地铁提醒,部分线路空车、长短线列车时间将随时刻表调整而有所变化,请乘客提前做好出行规划。
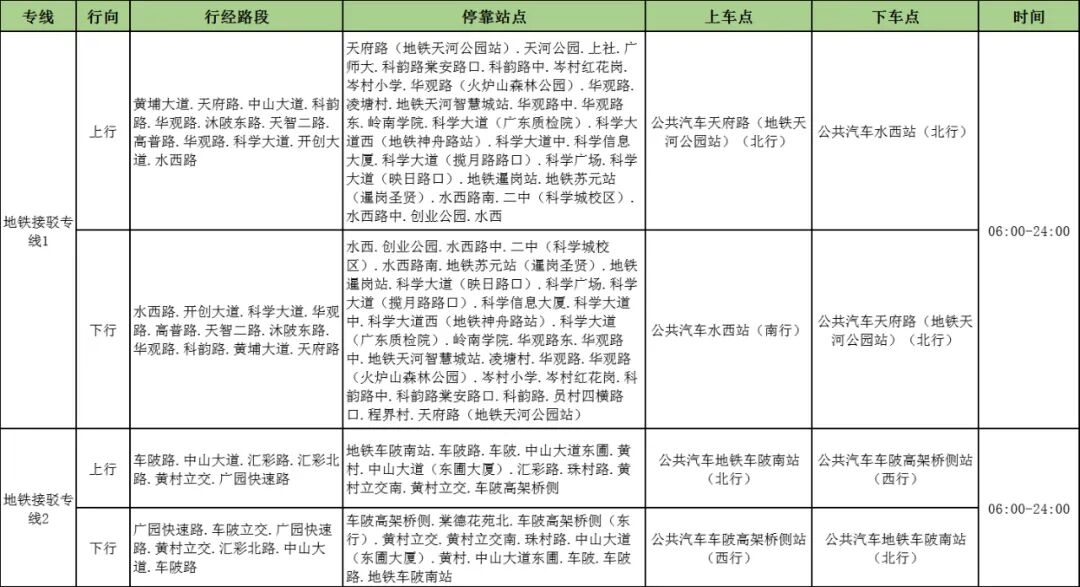
开行2条地铁接驳专线
专线1:天府路(地铁天河公园站)⇌水西站
专线2:地铁车陂南站⇌车陂高架桥侧站
运营时间:6:00—24:00,发班间隔约5分钟。
同时,会通过大站快车、短线的方式,对专线1灵活调度,着重提高市民到沿线重点客流需求点(如学校、考场等)的运输效率:
(1)天府路(地铁天河公园站)发车
①逢半点开行大站快车〔仅停靠天府路(地铁天河公园站)、地铁天河智慧城站、科学大道西(地铁神舟路站)、地铁苏元站(暹岗圣贤)站、水西站〕
②穿插开行短线:
短线1:天府路(地铁天河公园站)—地铁天河智慧城站
短线2:科学大道西(地铁神舟路站)—水西站
(2)水西站发车:
①逢半点开行大站快车〔仅停靠水西站、地铁苏元站(暹岗圣贤)站、科学大道西(地铁神舟路站)、地铁天河智慧城站、天府路(地铁天河公园站)〕
②穿插开行短线:
短线1:水西站—科学大道西(地铁神舟路站)
短线2:地铁天河智慧城站—天府路(地铁天河公园站)

广州赛区12大场馆地铁出行攻略
十五运会广州赛区有12大场馆,观赛最全地铁出行指南请收好↓↓↓
广东奥林匹克运动中心体育场
项目:开幕式、田径
简介:广东奥林匹克运动中心位于广州市天河黄村,田径场可容纳约7.5万人,承办十五运会开幕式、竞体比赛田径项目。
交通指引:4、21号线黄村站E、F口约200米
广东奥林匹克运动中心游泳跳水馆
项目:跳水、水球
简介:广东奥林匹克运动中心游泳跳水馆可容纳人数4136人,将承办竞体项目跳水、水球等赛事。
交通指引:21号线大观南路站A口约400米
广东激流回旋赛场
项目:皮划艇(激流回旋)
简介:广东激流回旋赛场位于广州市白云区钟落潭镇,是2001年九运会比赛场地之一,是亚洲第一个符合国际比赛标准的人工激流赛场,曾承办多项国内外重要大型赛事,在十五运会期间将承办竞体项目皮划艇(激流回旋)比赛。
交通指引:14号线竹料站→赛事场馆专线9路
广东国际划船中心
项目:皮划艇(静水)、赛艇
简介:广东国际划船中心位于广州市白云区钟落潭镇,是广东省体育局的船艇训练基地,也是广东赛艇队、皮划艇队的运动训练基地。本场馆承办十五运会竞体项目赛艇、皮划艇(静水)。
交通指引:3号线人和站B口约4.5公里
广州飞碟训练中心
项目:射击(飞碟)
简介:广州飞碟训练中心位于广州市增城区派潭镇,将承办竞体项目射击(飞碟)比赛,届时将产生6枚金牌。今年9月,广东省青少年射击(飞碟)锦标赛暨十五运会射击(飞碟)测试赛在此举行。
交通指引:14号线东风站C口→赛事场馆专线6路
广州南沙体育馆
项目:武术(套路)
简介:广州南沙体育馆位于广州市南沙区,主场馆可举办全国性篮球、武术、网球、羽毛球等大型赛事,设有固定看台6031座,活动看台2506座。十五运会期间,南沙体育馆将举行竞体项目武术(套路)赛事。
交通指引:4号线蕉门站B口→赛事场馆专线4路
广东射击馆
项目:射击(步手枪)
简介:广东射击馆位于广东奥林匹克运动中心内,拥有800个座席。馆内设计有10米、25米、50米靶场和决赛馆、枪弹库及各类配套用房,满足承接国际国内大型射击比赛和国家队、省队日常集训的条件。该场馆将举行竞体项目射击(步枪、手枪)比赛。
交通指引:4、21号线黄村站E、F口约200米
广州体育学院亚运篮球馆
项目:霹雳舞、排球(男子U20)
简介:广州体育学院亚运篮球馆拥有3223个座席,曾承办2010年亚运会篮球比赛、2017年金砖国家运动会的排球比赛等大型国际性单项比赛。该场馆将承办竞体项目霹雳舞、排球(男子U20)比赛。
交通指引:3号线林和西站A口约700米
华南农业大学体育馆
项目:排球(男子U20)
简介:华南农业大学体育馆位于广州市天河区五山路,主场馆拥有8000个座席,包含甲级竞赛馆及训练馆、游泳馆和配套服务功能等。该场馆承办十五运会竞体项目排球(男子U20)比赛。
交通指引:3号线五山站B1口约900米
广州大学城体育中心攀岩场
项目:攀岩
简介:广州大学城体育中心位于番禺区,攀岩场设约1500个临时座位,新建1-5号临建功能建筑、速度道岩壁构筑物、抱石道岩壁构筑物及热身场等,同时完善赛场基础设施功能,达到承办国际攀岩赛事比赛要求,承办十五运会竞体项目攀岩赛事。
交通指引:4、12号线大学城南站D口约1.2公里
广州天河体育中心体育馆
项目:排球(男子U18)
简介:广州天河体育中心位于天河区,体育场改造后座位数为53266席,体育馆改造后座位数为7000余席。体育场之前举行了竞体项目足球(女子U16)赛事,体育馆将承办十五运会竞体项目排球(男子U18)。
交通指引:1、3号线体育西路站E口约600米
广州体育馆
项目:蹦床、排球(男子U18)
简介:广州体育馆位于白云区白云大道,体育馆设有普通观众座席约11500座,承办十五运会竞体项目体操(蹦床)、排球(男子U18)赛事。
交通指引:12号线广州体育馆站B口约200米
(来源:南方日报)

