21世纪经济报道记者张欣
2025年,工行紧扣黄金市场发展机遇,在多地密集布局黄金仓储业务。

据21世纪经济报道记者在上海黄金交易所查询,自2019年以来,工行在内地未新增指定黄金仓库布局,而2025年至今已连续落地两家指定仓库。另据媒体报道,工行计划在香港国际机场开设黄金仓库,计划在数月内完成仓库的相关准备工作。
最新动作来自11月17日,上海黄金交易所发布《关于设立工行三亚黄金指定仓库的公告》,根据上海黄金交易所黄金业务开展的实际情况,决定设立中国工商银行三亚分行指定仓库开展黄金仓储业务。
更早之前的9月23日,上海黄金交易所发布《关于设立工行贺州黄金指定仓库的公告》表示,根据上海黄金交易所黄金业务开展的实际情况,决定设立中国工商银行股份有限公司贺州分行指定仓库开展黄金仓储业务。
据了解,作为贺州市首家、广西第二家上金所认证专业仓储机构,工行贺州分行按国家一类库房标准建设,实现黄金 “当日入库、当日交割”,有效破解了当地黄金企业异地交割效率低、成本高、风险大的痛点,预计每年可为企业节约综合成本超千万元。与此同时,工行贺州分行还与当地政府签订黄金珠宝产业战略合作协议,推动政银企协同发力,助力区域黄金珠宝产业集群化、规模化发展。
工行是上海黄金交易所的清算会员,而该交易所是内地黄金交易的主要场所。根据上海黄金交易所官网文件,实物仓储业务是指为上海黄金交易所会员及客户参与交易交割业务的实物提供仓储服务,由交易所统一调运配送, 方便会员就近入库、就近提货出库。
具体来看,会员或客户发起提货申请后,需至仓库交接区,由仓库经办人员验证会员 USB-KEY、提货人的第二代有效身份证件及提货申请单编号、提货密码,方可办理出库手续,确保业务规范安全。
在内地黄金仓储业务密集落地的同时,工行的布局目光也投向香港市场。
11月初,有媒体报道,工行计划在香港国际机场开设黄金仓库,并已租用该机场仓库的部分空间,计划未来数月内完成仓库的相关准备工作。消息称,香港政府已邀请上海黄金交易所参与其正在筹建的清算系统,工行香港分行也希望成为该系统的会员。
2025年6月26日,为落实《上海国际金融中心进一步提升跨境金融服务便利化行动方案》,上海黄金交易所正式启用在香港设立的国际板指定仓库,并上线在香港交割的黄金交易合约。
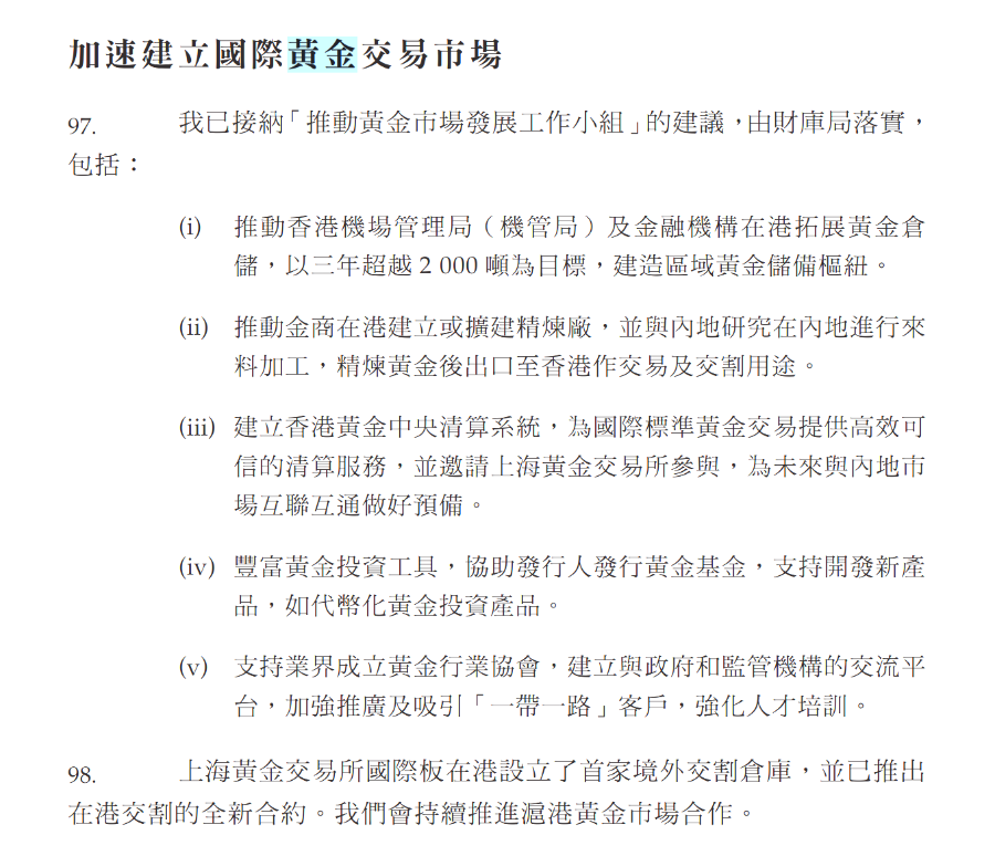
为了巩固和提升香港的国际金融中心地位,目前香港已在《施政报告2025》中凸显建立国际黄金交易市场的战略重要性。香港特首李家超在报告中提出“加速建立国际黄金交易市场” 的七大举措,其中多项核心举措尤为引人关注。
一是推动香港机场管理局(机管局)及金融机构在港拓展黄金仓储,以三年超越 2000 吨为目标,建造区域黄金储备枢纽。
二是建立香港黄金中央清算系统,为国际标准黄金交易提供高效可信的清算服务,并邀请上海黄金交易所参与,为未来与内地市场互联互通做好预备。
三是持续推进沪港黄金市场合作。上海黄金交易所国际板在港设立了首家境外交割仓库,并已推出在港交割的全新合约。
四是在2026 年内开展香港黄金中央清算系统试营运(财经事务及库务局)。
(香港加速建立国际黄金交易市场” 的举措,来源:《施政报告2025》)
2025年9月,香港财经事务及库务局局长许正宇表示,机管局未来几年会把仓储量增至1500吨,此2000吨目标包括机管局,亦包括金融机构。选址方面,金融机构须取决于自身需求,审视具体有什么地方适合。如果有私人市场机构希望参与相关仓储工作,局方有相关专门同事及队伍协助促成。

