

热点情报
1. 谷歌大动作,算力硬件股爆发
市场呈现普涨格局,光模块、PCB、液冷服务器、铜缆高速连接等算力硬件概念全线爆发,德科立、特发信息、长光华芯等多股涨停。
解读:
算力爆发的原因是什么?
消息面上,Meta据悉正考虑斥资数十亿美元购买谷歌的TPU,包括用于Meta的数据中心建设。
TPU是谷歌专门为AI任务打造的、用于加速机器学习的芯片,相较于英伟达GPU芯片,TPU在特定场景下能效更具优势。
凭借TPU+大模型+应用+数据的全生态优势,谷歌有望最先实现AI生态闭环,或引发全球大模型厂商的鲶鱼效应。
算力板块的结构发生翻天覆地的变化,资金从“达链”转向“谷链”。
谷歌盘前涨超4%,今夜市值有望冲击4万亿美元,英伟达盘前跌超4%,订单分流影响未来的预期。
前期资金抱团的“易中天”和“纪联海”,今天只是跟随反弹。
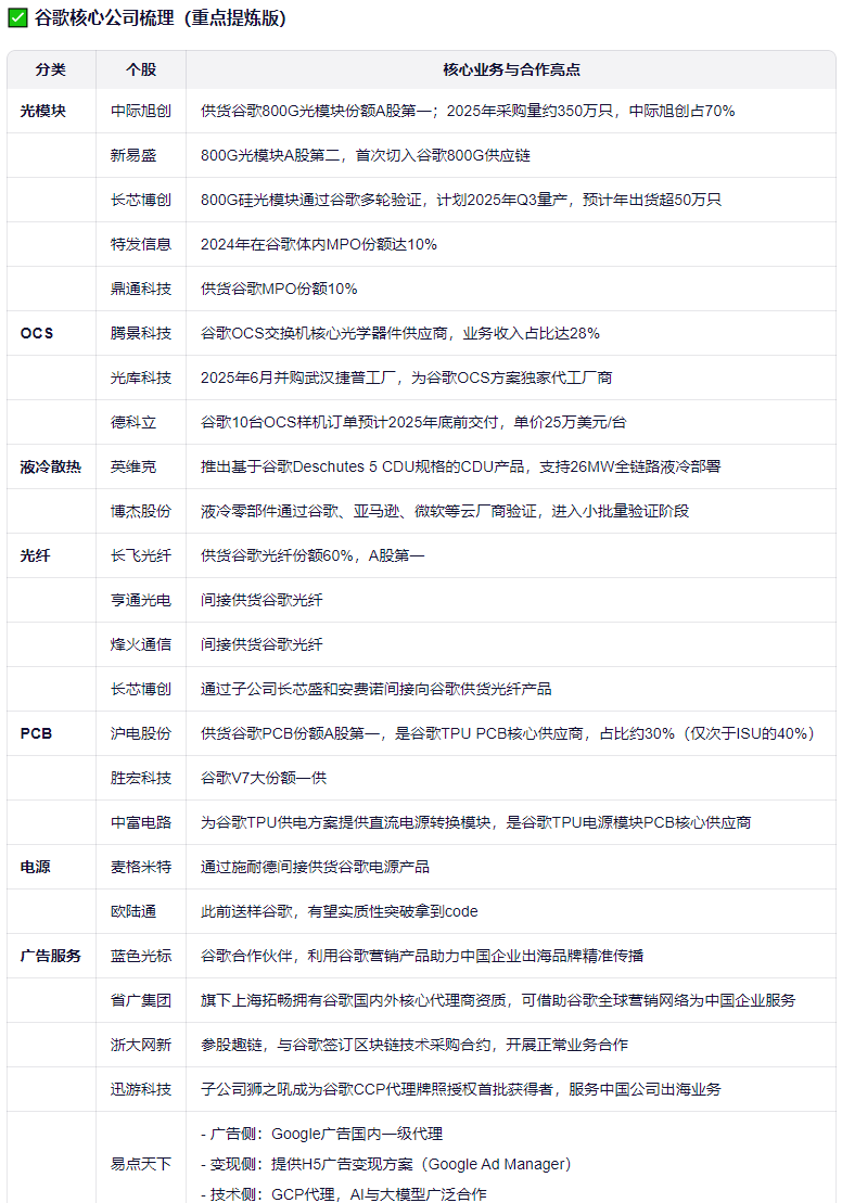
我用千问,给大家梳理了谷歌产业链,仅供参考。
2. 阿里公布财报
阿里巴巴最新财报显示,第二季度营收2,478.0亿元人民币,预估2,452亿元人民币;第二季度中国电商事业集团收入1,325.8亿元人民币;调整后净利润103.5亿元人民币,预估168亿元人民币。
解读:
阿里财报有两大亮点:
一是,阿里第二季度云智能集团收入398.2亿元人民币,同比增长34%,AI相关产品收入连续9个季度实现三位数同比增长,市场预估379.9亿元人民币。
二是,过去4个季度,阿里巴巴在AI+云基础设施的资本开支约1200亿元人民币。
阿里巴巴美股盘前上涨,为什么净利润不及预期,但资本仍看好阿里?
因为阿里现在拿的是“中国谷歌”的剧本。
8月底的中报,不少人盯着淘宝闪购的补贴金额,现在大家更聚焦AI。
阿里是国内为数不多,能在"芯片-云-模型-应用"全栈能力上对标谷歌的巨头,阿里云更是跻身全球四朵"超级AI云"。
值得一提的是,据新浪报道,新加坡国家人工智能计划(AISG)正在进行一次重大战略调整,在其最新的东南亚语言大模型项目中,放弃了Meta模型,转向阿里巴巴的通义千问Qwen开源架构,标志着中国开源AI模型在全球影响力版图中的一次关键扩张。
3. 离岸、在岸人民币均升破7.09
11月25日,人民币兑美元汇率在岸和离岸市场双双升破7.09元关口,创去年11月以来新高。
解读:
中信期货分析称,我国三季度出口维持韧性,权益市场表现良好,推动人民币升值。四季度企业结汇率提高,或进一步加强人民币升值动力。
人民币升值利好中国资产,美元指数100附近压力较大,如果能顺势回调,侧面增加了美联储12月降息的概率。
4. 京东买药数据:流感季以来感冒药品类成交额同比增22倍。
每日侃市
短短一周时间,美联储12月降息的概率,像过山车那样上蹿下跳。
资本担忧AI过热,谷歌新王当立,华尔街重新抱团。
AI叙事转向了应用,对谷歌产业链来说,这是增量逻辑。
对英伟达来说,是减量逻辑,因为蛋糕被人分走了,增速自然会下滑。
A股连续两天4000家个股上涨,那么明天是分化预期。
这个反弹段还未结束,即便未来出现“小双底”结构,也是看机会为主。
12月风格会如何变化呢?欢迎评论区交流。
祝大家牛市长虹。
本文观点由严恺炜(执业编号:A0590624030003)编辑整理,不构成投资建议,理财需谨慎。

