俞敏洪“南极全员信”引发的争议似乎还在持续发酵。
12月4日,据红星新闻报道,一名新东方员工发表全员信吐槽“加班成奴”,在社交平台上传开后引发争议。该员工称,俞敏洪在南极发信谈“教育初心”和“以人为本”,自己却陷在“每天工作超12小时”“遥不可及的招生指标”里,劳动合同里的双休已成奢望。
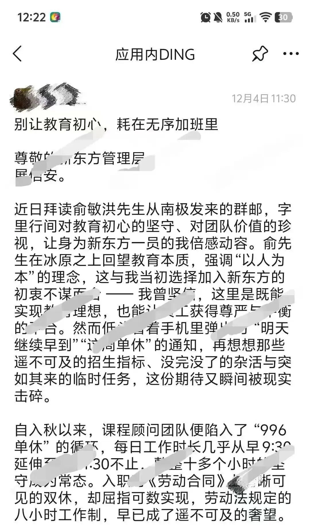
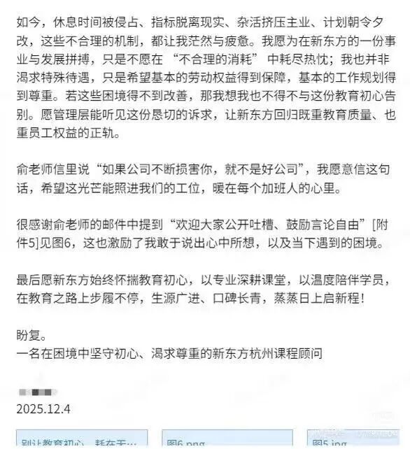
图片显示,该长文题为 《别让教育初心,耗在无序加班里》 , 内容对课程顾问岗位的加班强度、指标远超实际、工作内容冗杂等问题进行控诉。
部分内容如下:
自入秋以来,课程顾问团队便陷入了“996 单休”的循环,每日工作时长几乎从早9:30延伸至晚21:30不止,整整十多个小时的坚守成为常态。入职时《劳动合同》上清晰可见的双休,却很少能够实现,劳动法规定的八小时工作制,早已成了遥不可及的奢望。
本人现实困境包括:指标远超实际,完全突破合理边界;加班无偿化、制度化;工作过分前置;工作无序耗人心,内容计划朝令夕改……


图源/每日经济新闻
该封内部信最后落款为新东方杭州课程顾问。
据极目新闻报道,有新东方的员工向极目新闻记者透露, 这封全员信是由杭州新东方一名课程顾问发出的,消息发出不久,就被删除了,账号也被秒封了。
4日下午,极目新闻记者致电杭州新东方教育有限公司,一工作人员表示,该信确系由杭州新东方一员工发出的,已经删除,因集团内部是有明确的举报机构和举报机制的,他(她)这种对全部员工发出的形式是不正确的,我们肯定要进行相应的处理,这件事将有对接的老师进行跟进处理。
截至12月3日美股收盘,新东方跌超3%。
出品:21财经客户端 南财快讯工作室

