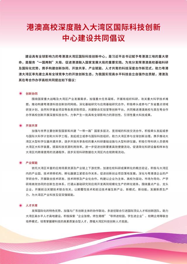
12月7日上午,2025大湾区科学论坛开幕式现场,12所港澳及其在粤办校高校共同发布《港澳高校深度融入大湾区国际科技创新中心建设共同倡议》,携手构建创新协同、开放共享、产业赋能、人才共育的科技深度合作新范式,助力粤港澳大湾区率先建立具有全球竞争力的开放创新生态。
南方+ 许舒智 拍摄
香港大学、香港中文大学、香港科技大学、香港理工大学、香港城市大学、香港浸会大学、香港中文大学(深圳)、香港科技大学(广州)、香港城市大学(东莞)、北师香港浸会大学、澳门大学、澳门科技大学共同提出倡议。
以下是倡议全文:

文字记者钟哲
摄影记者许舒智

