
热点情报
1. A股港股集体调整,后市怎么看?
截至收盘,沪指跌0.55%,深证成指跌1.1%,创业板指跌1.77%。两市个股跌多涨少,下跌个股近3000家。
港股方面,恒生指数跌1.3%,恒生科技指数跌近2.5%。
解读:
调整原因是什么?
一是,美股科技上周五大跌,甲骨文和博通领跌,资本担忧AI泡沫,影响了全球股市。
二是,资金预期日本央行即将加息,将影响日元套利交易,部分资金提前卖出避险。对中国资产影响很小,对美股美债影响较大。
三是,从技术分析看,指数低开后主力拉升了金融板块护盘。今日市场缩量超3000亿元,金融+消费异动,科技股午后调整加大,板块之间形成“跷跷板效应”。
2. 大消费板块爆发
消费股逆势走强。乳业、白酒、零售、三胎等方向领涨市场,皇台酒业、欢乐家、皇氏集团等多股涨停。

解读:
梳理一下大消费爆发的逻辑:
第一,据新华日报报道,三部门发文:加强商务和金融协同,更大力度提振消费。
第二,控量消息刺激飞天茅台价格跳涨,白酒板块反弹。
第三,据中国网报道,统计局表示,下阶段要继续深入实施提振消费专项行动,着力稳就业促增收。
第四,消费板块今年严重跑输大盘,恰逢科技股退潮,资金顺势高低切换。
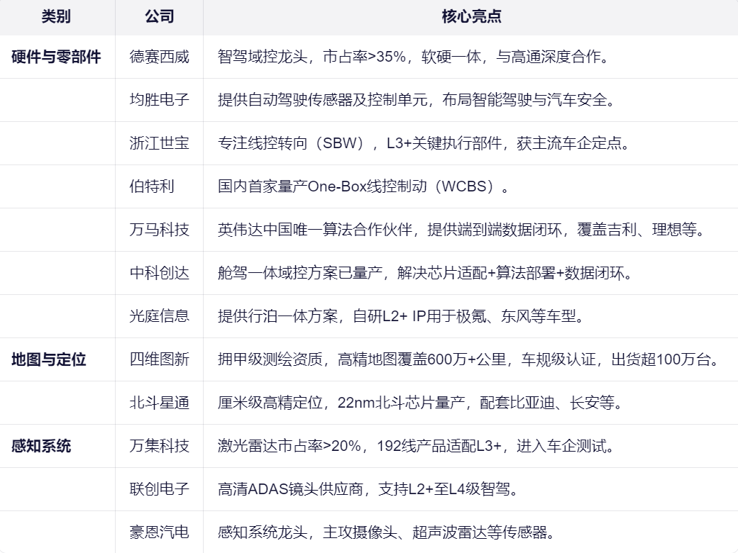
3. 大利好,工信部许可两款L3级自动驾驶车型产品
据央视新闻报道,工业和信息化部今天正式公布我国首批L3级有条件自动驾驶车型准入许可,两款分别适配城市拥堵、高速路段的车型将在北京、重庆指定区域开展上路试点,标志着我国L3级自动驾驶从测试阶段迈入商业化应用的关键一步。
一是长安牌SC7000AAARBEV型纯电动轿车。
二是极狐牌BJ7001A61NBEV型纯电动轿车。
解读:
从权责上看,L3之前都属于系统辅助人驾驶,驾驶员全程负责。而L3是有条件自动驾驶,核心是“车开你管”,法规明确后,系统/车企将承担主要责任。
对供应链而言,激光雷达、算力芯片、智能底盘、高精度地图与定位等核心部件供应商,有望迎来量产订单。
我用千问给大家梳理了L3自动驾驶概念股,供大家参考。

4. 沐曦股份公告,公司股票将于12月17日在上海证券交易所科创板上市。
每日侃市

受美股影响,A股港股今天集体低开,科技股领跌。
华尔街资本也在苦恼,3年时间在AI产业链投资了巨款,迟迟没有爆款应用出现。谷歌是为数不多能形成商业闭环的AI巨头,股神巴菲特的眼光,值得大家学习呀。
盘中主力尝试护盘,但拉升的是金融板块,被誉为牛市旗手的券商冲高回落。沪指早盘翻红,尾盘跳水翻绿,双创指数分时新低,日K线重心下移。
沐曦周三上市,预计也会虹吸上百亿元的流动性。
今天市场缩量了3200亿元,如果本周维持缩量,那么大家要降低预期。
哪怕是热度最高的商业航天题材,分歧也越来越大,有资金在博弈长征十二号甲的首飞。
看了一眼外围走势,明天市场有修复预期,持续性如何?取决于成交量。
祝大家牛市长虹。
专栏作者:严恺炜(执业编号:A0590624030003);编辑:池伟嘉,不构成投资建议,理财需谨慎。

