南方财经记者郑玮 广州报道
马年广东首场超大型综合招聘会,来了!
3月3日,南方财经记者从广东省人社厅获悉,3月15日-16日,“百万英才汇南粤”2026年春季大型综合招聘会将在广州广交会展馆D区17.1、17.2馆举行,预计共有1800余家企事业单位参会,释放超7万个岗位需求。
据悉,此次春季招聘会将创新采用“1次活动,2场招聘”形式,3月15、16日两天分别设置不同的招聘单位,并围绕制造业与服务业分馆布设招聘区,覆盖17个行业专区。
哪些“明星企业”将参与此次招聘?
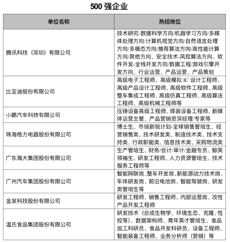
记者了解到,企业方面,此次招聘会将汇聚比亚迪、小鹏、广汽、腾讯、格力等500强企业及其子公司超150家,南方电网、华润集团、招商集团、广晟控股、广新控股、广州数科、越秀集团等央国企超170家,同时还有优必选、唯品会、海格通信、胜宏科技、大族激光等上市公司超170家。
高校院所方面,广州国家实验室、鹏城国家实验室、中山大学等超110家高校科研院所,中山大学系列医院、南方医科大学系列医院、广州医科大学系列医院等超70家医疗机构,也将在此次招聘会现场集中揽才。
部分热门岗位信息,图片来源:广东省人社厅
值得注意的是,此次招聘会岗位供给也涵盖不同学历、专业,“薪”意十足。从学历来看,硕博岗位超1.5万个,本科岗位近4万个,大专岗位近2万个。从薪酬来看,20万元以上岗位超2万个,占比超30%,其中年薪50-100万近3000个,百万年薪以上岗位近200个。
在时间分布上,3月15日,华帝、中国电研、广东电网、长隆集团、广东农信、羊城晚报、凡拓数创、咏声动漫等优质单位将参与招聘。3月16日,广州地铁集团、广州医药、先导科技集团、康美药业、里工实业、广电计量、中科云图、珠江电影集团等各领域企事业单位将开启“揽才”模式。
在场地分布上,17.1馆将聚焦“现代服务”,汇聚现代公共服务业(公共教育、公共医疗等)、现代物流业、现代生活服务业(健康、养老、文旅服务等)、融合发展服务业、现代商贸服务业(会展、法律等)、科学研究与技术服务、软件及信息技术(数字政务、互联网服务、软件开发等)、金融业8大领域。
招聘会期间,广东省环保集团、广东省建筑工程集团、广东省中医院等企事业单位携管培生、工程管理、医疗技术等岗位齐聚17.1馆,大大丰富文科类岗位供给,满足多元化就业需求。
17.2馆则将瞄准“先进制造”,围绕人工智能与机器人、新一代电子信息、智能家电与装备制造、新材料与现代轻工业、低空经济与商业航天、汽车与新能源等新质生产力赛道设置6大招聘专区。小鹏、华润、vivo、中兴、优必选等龙头企业领衔产业集群生态伙伴组团揽才。
同时,17.2馆还特别设立出海企业、国际人才招聘专区及博士博士后专区,广铝集团、王老吉、贝特瑞新材料等企业及省科学院、季华实验室、深圳大学、中山市人民医院等单位入驻,面向海外归国留学生、博士博士后人才等推出丰富岗位。
扫码查看更全岗位信息↓

扫码报名参会↓

