【导读】利尔达及核心高管被立案
中国基金报记者 夏天
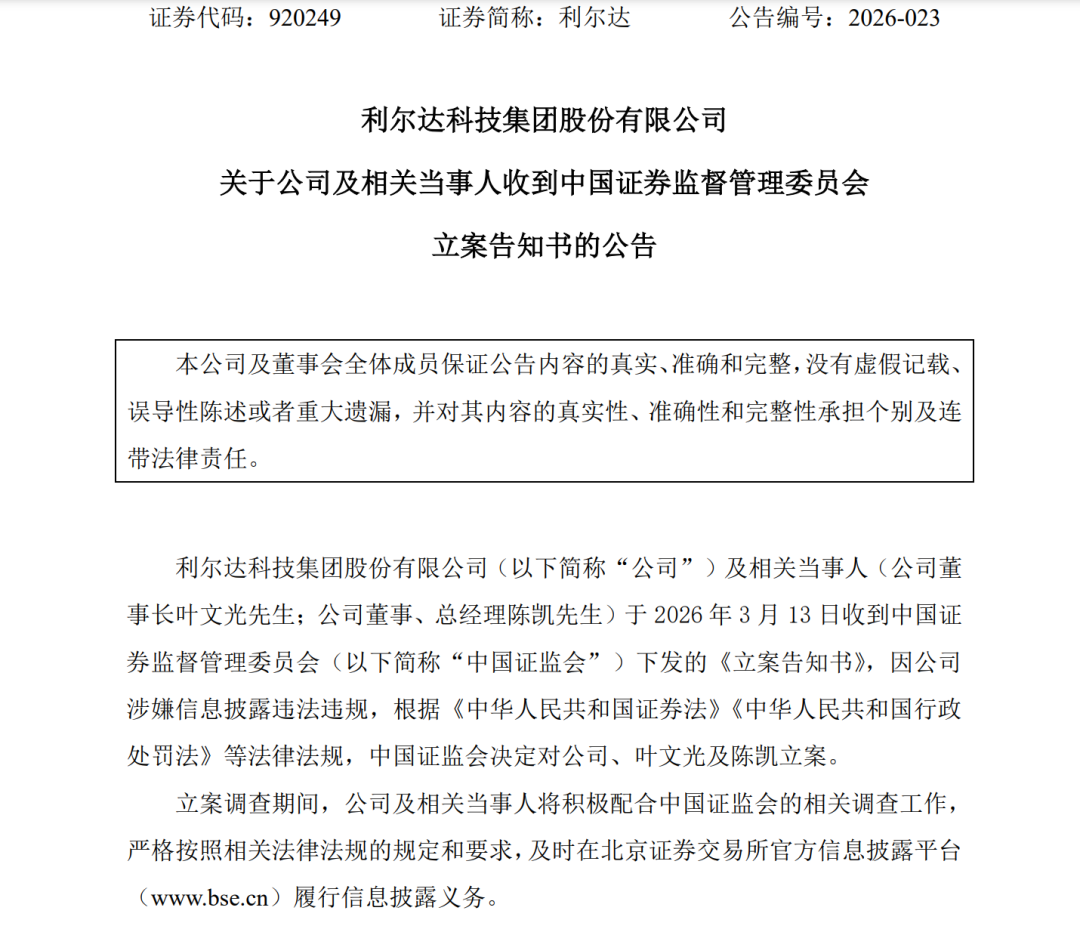
3 月 13 日晚间,北交所上市公司利尔达(证券代码: 920249 )突发公告称,公司及相关当事人(董事长叶文光,董事、总经理陈凯)于当日收到中国证监会下发的《立案告知书》,因涉嫌信息披露违法违规,中国证监会决定对公司、叶文光及陈凯立案。 
目前,证监会调查工作尚在推进中,具体违规事实、涉案细节及最终处罚结果尚未明确。利尔达表示,立案调查期间,公司及相关当事人将积极配合中国证监会的相关调查工作,并严格履行信息披露义务。
实控人兼核心高管被立案
此次同步被立案的叶文光及陈凯,并非利尔达普通管理层关系,而是 “ 亲属 + 公司实控人 ” 组合。
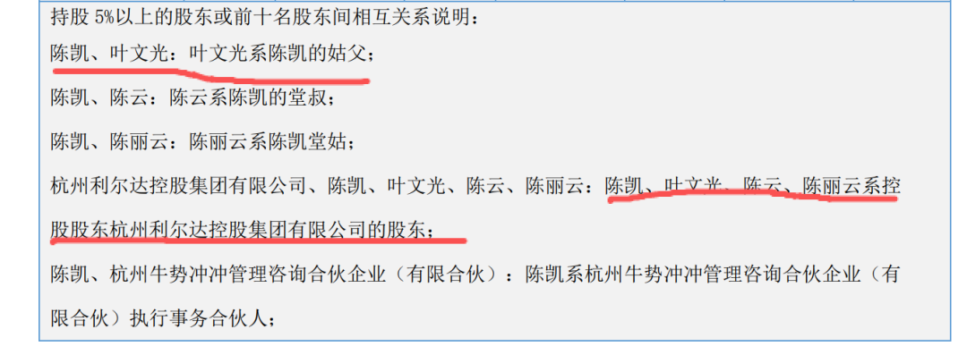
公司 2024 年年报信息显示,叶文光为陈凯姑父,两人共同构成公司核心控制层。 
根据利尔达 2025 年三季报,截至 2025 年 9 月 30 日,陈凯直接持股 11.46% ,叶文光直接持股 4.27% ,陈云(陈凯堂叔)直接持股 1.87% ,三人构成公司实际控制人。 
利尔达在 2024 年年报中指出,杭州利尔达控股集团有限公司、实际控制人陈凯、叶文光、陈云共持有公司 60.12% 的股份。这意味着,陈凯、叶文光两人通过直接 + 间接持股方式,牢牢把控着公司经营决策、财务核算及信息披露全流程。
公开资料显示,利尔达创始人为陈凯之父陈贤兴。 2011 年,陈凯入职利尔达,并于 2020 年当选总经理,标志着公司进入 “ 二代时期 ” 。而叶文光 2001 年 11 月起在利尔达任职,历任公司总经理、执行董事, 2013 年 5 月至今,任公司董事长。
陈凯、叶文光两人搭档管理多年,此次因公司涉嫌信息披露违法违规同步被立案,或与公司核心决策、财务管控直接相关。
上市后业绩大幅波动
利尔达成立于 2001 年,主营 IC 增值分销与物联网模块解决方案, 2023 年 2 月登陆北交所。
然而,利尔达上市后业绩迅速 “ 变脸 ” ,财务数据波动剧烈。 2023 年,公司营收同比下降 5.87% 至 24.27 亿元,归母净利润亏损 1280.95 万元。 2024 年,公司业绩进一步承压,实现营收 19.58 亿元,同比下滑 19.31% ;归母净利润亏损 1.08 亿元,同比大幅增亏。
进入 2025 年,利尔达业绩有所好转。 2 月 27 日,利尔达披露 2025 年业绩快报。公司 2025 年实现营收 24.32 亿元,同比增长 24.17% ;实现归母净利润 4915.33 万元,同比扭亏。
公司表示,报告期内,物联网模块及系统解决方案业务的营业收入同比大幅增长,毛利额同比有较大增长;国内芯片市场逐步回暖,公司 IC 增值分销业务去库存、拓渠道等措施取得成效, IC 增值分销业务业绩较上年同期亦有较大增长。
值得关注的是,就在本次立案前 1 个多月,利尔达刚完成 2024 年度年报更正。 2026 年 1 月 30 日,公司发布公告称,对 2025 年 4 月披露的 2024 年年报及摘要进行全面更正,更正原因系前期会计差错,涉及 2019—2023 年度部分费用、收入的会计处理不符合企业会计准则等相关规定,导致公司相关年度营收、期间费用、营业外收入、资本公积等科目数据不准确。
截至 3 月 13 日收盘,利尔达报 12.43 元 / 股,总市值为 52.41 亿元。 
校对:纪元
编辑:舰长
审核:许闻
