“城镇化率越高,生育率越低。”这个困扰无数国际大都市的“魔咒”,在广东却被硬生生打破。
最新数据显示,2025年广东出生人口再超100万,连续6年稳坐全国唯一“百万出生人口”省份的宝座。中国生娃看广东,已成不争的事实。
广东为何能“生”?解码深圳,便能窥见核心答案。深圳产业发展高度发达,2025年,深圳市GDP达3.87万亿元——这意味着,深圳有坚实的财力支撑。同时,深圳连续多年常住人口增量、增速均居全省首位——这更意味着,深圳拥有大量处于育龄阶段的年轻人口。

强大的经济与人口“蓄水池”,构成了“能生”的基石。然而,这座城市的生育吸引力,远不止于产业与人口。更关键的是,它构建了一套让育龄群体“想生、敢生”的支持体系。
从医疗到住房,深圳全方位护航育龄家庭
之前,一名深圳宝妈就在社交平台上晒出过住院分娩账单,总费用数千元,但自付金额为零。该帖文迅速引发网友广泛关注与热议,让人直呼“羡慕”。
其实在深圳生娃,不仅能享受全国性福利,还能拥有专属生育大礼包。

医疗支持上,从孕产到辅助生殖,全程高比例报销,率先实现生娃基本“不花钱”。
津贴发放方面,深圳已实现企业职工生育津贴直接发放至个人银行账户,无需经单位中转,到账更快、流程更简。
而住房上亦有优待,政府拿出真金白银,向多孩家庭倾斜。公租房优先:三孩家庭可优先选房。公积金贷款支持:二孩及以上家庭购买首套房,贷款额度可上浮40%。首付比例降低:深圳户籍二孩家庭购买二套房,首付比例最低仅15%(非深户二孩家庭的二套首付比例为20%)。
今年两会,政府工作报告首次明确提出“加强初婚初育家庭住房保障,支持多子女家庭改善性住房需求”。深圳迅速响应,推出专项支持套餐,为本科及以上学历的二胎家庭提供了一项重磅福利:不仅可享受与地方级领军人才同等的购买人才住房资格,更能直接节省上百万元的购房成本!
放宽人才房购房门槛,本科二胎家庭可认购
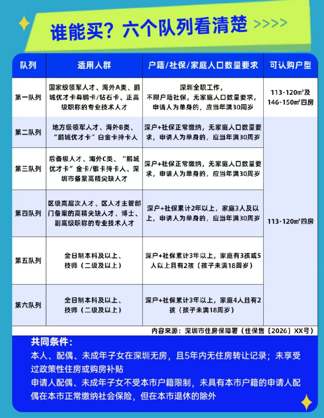
这绝非噱头。以深圳龙华区的安居华越龙苑人才房项目为例,该项目位于安居华越龙苑位于龙华核心民治,作为纯粹的可售型人才房社区,共有495套四房配售给人才,申购家庭按人才层次分为六个队列。
前四个队列,是国家级/地方级领军人才、高层次专家等“顶尖精英”。而从第五队列开始,准入门槛迎来放宽:只要你是全日制本科及以上学历,家有四口人以上,且有两名未成年子女,即可与前面的“大咖”们,站在同一跑道,共同申购同款四房户型!
要知道,四房在深圳可售型人才房产品中占比极低,此前该类四房产品主要面向领军人才、海外ABC类人才、“鹏城优才卡”人才、高精尖区及高层次人才、博士研究生、正副高级职称人才,三孩家庭或五口以上且有两孩的家庭。
四房产品不仅在可售型人才房中难寻,即便在整个民治片区的商品房中,目前可选购的产品亦不多见。在贝壳找房平台搜索龙华、民治、四房,只显示出三个在售新盘,且均价都在6万元/㎡以上。
安居华越龙苑人才房项目将“累计缴纳社保3年以上”的本科(或二级以上技师)2孩家庭纳入认购队列,无异于为这类家庭提供了上车龙华核心区、实现“一步到位”的难得机遇。

性价比之王,帮二胎家庭轻松省出上百万元
重点是!不计算不知道,这份机遇,竟可为本科二胎家庭省下上百万元,可以说是妥妥的“隐形款”福利了。
我们来算笔账:
假如一个本科二胎家庭,成功申购华越龙苑一套113㎡四房,总价409万起,以首付1.5成为计,不到62万就能上车,还能申请深圳中学龙华学校学位。和周边片区次新四房比,立省百万+;和深高北学区内单价7万+的二手房比,具有极高性价比。

从学位来看,同梯队里其他小区,比如锦绣江南、苹果园,楼龄少说十几年了,且单价均比华越龙苑高。想要新社区、又想守着好学区,华越龙苑可以说是深圳为本科二胎家庭提供的理想选择。

高能级配套,居住体验感拉满
当然,买房不仅要看价格,更要看配套。项目深谙多孩家庭的生活痛点和成长需求,推出的B1/B2四房户型,堪称“一步到位”的范本。


项目采用经典竖厅设计,动静分区。B1户型双阳台配置,不仅满足家政、观景多重功能,更让阳光与清风成为家里的常客。3.7米宽阔客厅,足以容纳孩子们的奔跑嬉戏与全家人的亲子时光。两卫配置,彻底告别晨间抢洗手间的烦恼,让三代同堂的舒适度从容拉满。

113㎡户型创意展示空间实景拍摄,非交付标准。

113㎡户型创意展示空间实景拍摄,非交付标准。
选择这里,不仅是选择一个家,更可尽享一座“城”的优质资源。
目前项目周边已有4/5/6号线环绕,更有4个地铁站(松和、油福、民治北、银泉)在1公里范围内紧锣密鼓建设中。未来通车,家门口即是枢纽,高效通达全城。

与项目直线距离仅300米的深中龙华学校。
同时,它还与深圳中学龙华学校是邻居,该校为九年一贯制学校,已于2024年秋季招生开学,直线距离仅300米,无红绿灯,真正实现“目送式上学”。
目前,安居华越龙苑已经是实景现房,办完购房手续即可交付,本批申购有望赶得上今年的入学申请。

项目一路之遥的顶流商圈壹方天地。
步行十分钟,直抵顶流商圈壹方天地,山姆、开市客等顶级仓储会员店环抱。从日常采购到奢侈消费,一切皆在举步之间。
龙华区人民医院、深圳市新华医院、深圳市第二儿童医院等为你构筑健康屏障;龙华文体中心、深圳美术馆(新馆)、深圳第二图书馆环绕,让精神与身体同步滋养。

龙华文体中心。
项目西侧规划全新公园,推窗见绿,下楼即入天然氧吧,遛娃遛狗两不误。
抢抓机遇,与精英当邻居
广东、深圳连续多年领跑全国的生育数据,背后是城市对未来“人口竞争力”的深远布局。当前,支持生育的政策正处红利释放期,而与之挂钩的住房支持,正是其中最实在、最重磅的一环。
对于符合条件的本科二胎家庭而言,安居“华越龙苑”这类项目,不仅是实现“住有所居”的切实保障,更是一次融入城市发展核心、与深圳共同成长的重要机遇。选择四房户型,不仅能一次性省下数百万元,还能实现“一步到位”。更重要的是,能与众多高学历、高层次人才为邻,社区氛围更纯粹。
从这个意义上说,选择“华越龙苑”,不只是选择一个家,更是为孩子的成长和家庭的未来选择一个更高起点的平台。
更惊喜的是,目前购买安居华越龙苑,还可享受最高价值80000元置业大礼包,可用于挑选心仪的家电、家具等居家配置。这相当于在原本已经较低的置业门槛上,再为购房者减轻一部分安家成本。对准备在今年安家的家庭来说,这样的支持,无疑又多了一层现实吸引力。(置业礼包具体兑换条件、流程、时间,以置业礼包兑换券使用说明为准)
这份与博士、领军人才同权的“隐藏款”福利,名额有限,错过难再逢。看懂的家人们,务必抢先落子!

官方配售申请入口。
目前,安居华越龙苑线上认购通道已在深圳市住房和建设局官网正式开启,项目本批次配售产品为建筑面积约113-150㎡宽境四房,毛坯均价约3.96万元/㎡,已于2025年底交付,现在看房真正所见即所得。
申购时间为:2026年3月18日9:00至2026年4月6日18:00。
项目创意样板房也已开放,有兴趣的家庭可致电 0755-86266999,或扫码下方二维码,预约看房。

