南方财经全媒体集团投资快报记者 萧峰
2025年至2026年初,同辉佳视(北京)信息技术股份有限公司(同辉信息,证券代码:920090)接连遭遇合规与股权层面的双重冲击。公司先因连续四年财务造假收到北京证监局高额行政处罚,时隔两个多月后,控股股东、实际控制人戴福昊所持部分股份又被司法冻结,控制权稳定性承压。

四年系统性造假曝光,累计虚增营收超6200万元
监管调查结果显示,同辉信息的财务造假行为贯穿2018年至2021年,涉及旗下两家子公司,属于典型的系统性违法。公司及子公司科影视讯、北京威尔文教科技通过虚构业务合同、提前或延后确认收入等方式,连续四年虚增收入与利润,导致对应年度报告及公开发行股票说明书存在虚假记载。
具体来看,2018年公司虚增营业收入2017.30万元、虚增利润1046.43万元;2019年虚增营业收入961.70万元、虚增利润814.86万元;2020年虚增营业收入1497.61万元、虚增利润737.48万元;2021年虚增营业收入1806.53万元、虚增利润587.82万元。四年累计虚增营业收入超6200万元,累计虚增利润近3200万元,造假跨度长、情节恶劣。
重罚落地,实控人十年禁入市场、罚1150万元
2024 年3月29日,同辉信息因信息披露违法违规被北京证监局立案调查。2025年10月17日,公司及相关当事人收到《行政处罚决定书》,监管部门依法作出严厉处罚:公司被责令改正、给予警告,并处900万元罚款;实控人、时任董事长兼总经理戴福昊作为核心责任人,合计被罚1150万元(其中作为主管人员罚450万元,作为实控人罚700万元),同时被采取10年证券市场禁入措施;时任副总经理崔振英同为实控人,被罚700万元并实施7年市场禁入;时任财务总监姬海燕被罚300万元,时任董事赵庚飞、时任董秘李刚各被罚250万元,合计罚款金额达3550万元。
期间,戴福昊、崔振英曾提出申辩,称涉案行为情节轻微、主观恶意小,请求从轻处罚,但北京证监局经复核认为,二人组织指使造假,存在虚构合同、安排虚假回款等严重情节,对申辩意见不予采纳,彰显了监管对财务造假 “零容忍” 的态度。公告明确,此次违规未触及重大违法强制退市情形,截至处罚披露日公司经营正常。
股权冻结公告:实控人1600万股遭保全
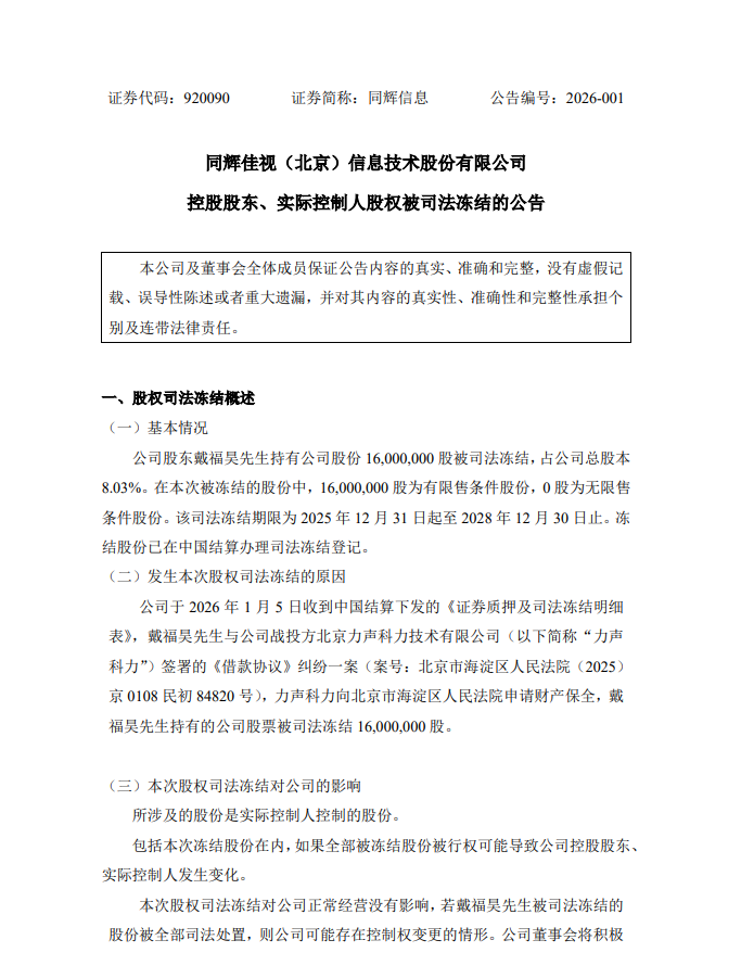
时隔两个多月,新的危机再度浮现。2026年1月5日,同辉信息披露公告称,控股股东、实际控制人戴福昊所持1600万股公司股份被司法冻结,占公司总股本的8.03%。此次被冻结股份均为有限售条件股份,冻结期限自2025年12月31日起至2028年12月30日止,已完成司法冻结登记。
公告披露,股权冻结源于戴福昊与公司战略投资方北京力声科力技术有限公司的《借款协议》纠纷,案号为北京市海淀区人民法院(2025)京0108民初84820号,力声科力为维护权益申请财产保全,导致戴福昊所持股份被冻结。戴福昊合计持有公司3615.0653万股股份,占总股本18.14%,且全部为限售股,本次冻结占其持股比例超44%。
公司表示,本次股权冻结对正常经营无直接影响,但如果被冻结股份后续被全部司法处置,可能导致控股股东、实际控制人发生变更,公司控制权存在不稳定风险。董事会将持续关注事项进展,督促相关方履行信息披露义务。
衡财保·炜衡金融315团队的邓律师分析,后续公司能否通过合规整改修复信任,实控人股权纠纷能否妥善解决,将直接影响企业长远发展。目前,初步判断在2019年4月25日至2024年3月30日(含当日)期间买入,并在2024年3月31日之后卖出或仍持有同辉信息的受损投资者,可以提出索赔(最终索赔条件须以法院认定为准)。
受损股民是否符合索赔条件?索赔流程是怎样的?股民朋友可联系《投资快报》股票维权咨询、新闻报料渠道(wx:tz315-wh)。报社将组织专业的金融315团队,为广大投资者提供一站式咨询服务支持,通过法律途径及时挽回投资受损。

