21世纪经济报道记者王媛媛 上海报道
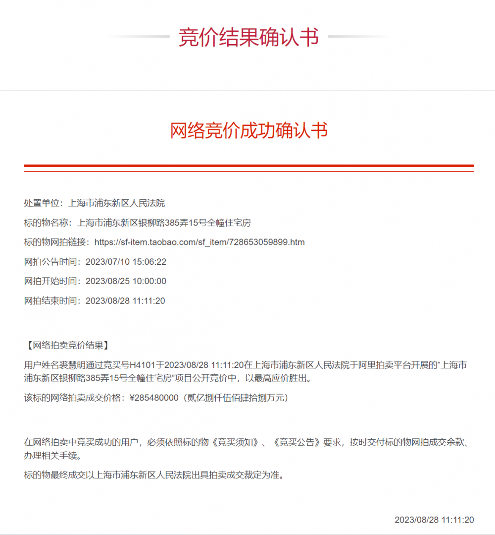
据阿里拍卖平台显示,8月28日上午,位于上海市浦东新区一处带花园、泳池的豪宅,以2.85亿元竞拍成交。平台信息显示,竞拍得此套豪宅的买家是裘慧明。裘慧明是国内头部百亿量化私募明汯投资的创始人、董事长。
明汯投资的工作人员亦确认这是董事长个人行为。
据业内人士称,竞拍平台上公示的业主“徐某某”,疑似为刚泰集团董事长、总裁徐建刚。
而这次豪宅拍卖,仿佛一场来自私募基金行业的“量化新贵”接棒曾经的“地产老钱”。
多轮竞拍,拿下豪宅
据拍卖平台披露,该套豪宅位于上海市浦东新区银柳路385弄华洲君庭15号,已经被上海市第一中级人民法院正式查封,并被18家法院轮候查封。此外,该套豪宅还被抵押给了交通银行上海浦东分行(债权金额8100万元)、上海市再担保有限公司(债权金额8000万元)。
该套豪宅建筑面积为1300.84平方米(地下建筑面积470.73平方米),土地独用面积为2893平方米。2023年4月房产中介估出的市场价格是3.16亿元,折合地上建筑面积单价为38.11万元/平方米。
本次豪宅拍卖从2023年8月25日10时开始,至2023年8月28日10时结束。要参与该套房产竞拍需要先缴纳2000万元保证金,起拍价是2.21亿元。
而最终拍得人裘慧明,则用“H4101”的竞买号,以2.85亿元的价格拿下了本套豪宅。
今天早上10点17分的时候,“H4101”第一次以2.38亿元的价格参与竞价,同期,还有其他四五位不知名竞买者一起参与竞拍。
但其他竞拍者在豪宅价格上了2.3亿后,出价次数明显变少,平均出价次数在3-4次。只有“H4101”背后的裘慧明,对这套豪宅显示出“誓要拿下”的决心,连续出价8次,每次有人出新的价格,裘慧明都会马上给出更高的价格。而最终结果,也如其所愿,拍得了这套豪宅。

“定向补贴量化”?购买豪宅火遍二级圈
本次裘慧明拍豪宅的事件被市场关注,不仅仅是因为大佬买豪宅,还因为是这个时间节点买豪宅。
周末,监管层面释放出一系列利好政策,以活跃资本市场,重振市场信心。
其中一条是财政部、税务总局公告,为活跃资本市场、提振投资者信心,自2023年8月28日起,证券交易印花税实施减半征收。
而这一条政策,在机构人士看来,不仅是利好个人投资者的交投情绪,最利好的还是量化机构。
西部利得基金经理盛丰衍在微博上称:“以我的XX量化成长基金为例,一年换手率约12倍双边。因印花税的降低,一年收益率增厚0.3%。对于换手率更高的私募量化,增厚更多。感谢政府定向补贴量化。”
这一点亦获得了其他公募投研人士的确认,即:周末的政策可能最利好高频和量化交易,其交易成本可能会减少一半。
而作为国内头部量化私募,明汯投资的受益显然是非常显著的。
对于国内的量化私募格局,业内人士用“量化六巨头”来指代。分别指的是明汯、幻方、九坤、灵均、诚奇、衍复,这些私募机构的管理规模均超500亿元。
其中,带头大哥明汯投资,目前管理规模超过700亿,是国内资产管理规模最大的量化机构之一。同时,据称是国内首家曾管理规模突破千亿的量化机构。
管理规模超过700亿是什么概念?
虽然每家量化私募、每只量化私募产品的具体收费标准不一样,但其共同点是少收或不收管理费,到达一定的业绩基准之后,提取业绩提成。
“比如客户参照自己买入时候的产品净值,到达一定的业绩基准之后私募管理人收取业绩提成。这个业绩基准可能只有7%左右,但后端提成就依据各家私募自己定了,有的是20%左右的提升,有的是60%。像明汯投资这种头部量化,从年化业绩来测算,平摊管理费和业绩提升,他们每年总共拿到手的总管理费在5%-6%应该是没有问题的。”有私募人士称。
这就意味着,明汯投资一年的管理费保守可能拿到30亿左右。
而在基金业协会登记的信息上,明汯投资的全职员工只有59人。
“头部几家量化私募,基本入门做研究员,应届生可以拿到50-60万/年。如果是投资组长或者是策略主要开发人员,年底拿到的奖金更多,牛市的时候能到上千万。”前述私募人士称。
随着官方减税政策的落地,量化私募们极有可能获得更高的利润。
“说明裘总赚钱预期很足,所以先提前抢拍一套豪宅。”该名私募人士称。
但是,量化带头大哥裘慧明一大早竞拍豪宅,却让不少金融从业者瑟瑟发抖。
“中午吃饭的时候大家都在讨论,这么个买法,是不是又要降薪了,可是我们哪见过几个亿这么多的钱。”有机构人士称。
量化私募的有钱,是属于同为二级从业者的诸多金融机构人员“只可远观”的。
今年1月9日,另一量化私募巨头幻方量化发布公告称,2022年度幻方量化共计向慈善机构捐赠2.2138亿元。其中,一位公司员工“一只平凡的小猪” 个人向慈善机构捐赠1.38亿元。
引得网友戏称:重新定义了“平凡”;小猪一点都不平凡。
人才扎堆,金钱不眠
高薪之下,则是量化私募行业的人才门槛越来越高。
“我去面过国内比较有名的量化私募,非常难进。举个例子,不仅要海内外名校毕业,而且获得过全国数学竞赛都算不上什么,有的人都是拿着国际数学竞赛的奖来应聘的。”另有私募投研人士称。
百亿量化私募,算得上是金钱与高端人才扎堆的小圈子。
而明汯投资的创始人裘慧明,也被市场公认为绝顶聪明的学霸。
公开信息显示,裘慧明拥有美国宾夕法尼亚大学物理学硕士、博士学位,复旦大学物理学学士学位。裘慧明投资经验超过20年,历任全球知名对冲基金千禧年基金基金经理、HAP Capital资深基金经理,还曾供职于全球知名投资银行瑞士信贷投资银行、德意志银行的自营量化交易部门担任基金经理。其持有公司51%的股权。
只是,在当前行情之下,有关部门出台政策减税以活跃资本市场,但吃到减税红利的私募基金创始人,一大早力拍豪宅将自己送进舆情焦点,似乎不是一件好事。
除此之外,明汯投资在今年屡受关注。
5月,一则“私募量化头部机构MH被查”的消息在市场传开。传闻声称明汯投资涉及“老鼠仓”、创始人裘慧明被带走。明汯投资对传闻均进行了否认,公司创始人亦出现在此后由交易所公开举办的活动中。
不过,据业内人士透露,5月,明汯投资上海办公室确实被有关部门问询,所涉事由也牵涉到此前被十余家同行举报的相关事宜。
同行举报的原因,则是明汯投资员工运营的微信公众号“老私基”,发表了诸多文章吹捧明汯投资及其产品业绩,对同行的产品则存在贬低。
因此,部分机构分别向市场监督管理局执法部门、证监会、证券投资基金业协会先后举报过明汯投资。

