21世纪经济报道 记者李愿 北京报道
“要进一步提高对建立城市房地产融资协调机制重大意义的认识”的要求逐渐见成效。
2月6日,金融监管总局召开专题会议,进一步部署落实城市房地产融资协调机制相关工作,对各监管局和商业银行提出新的要求。会议召开后,近日,多地监管局和商业银行纷纷采取行动落实相关要求。

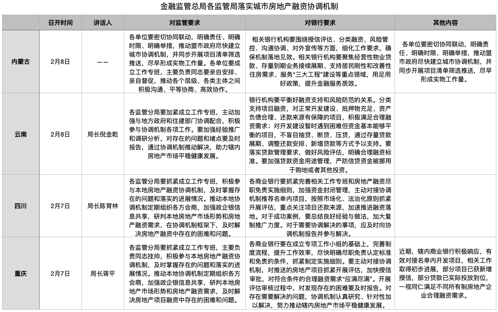
2月8日,国家金融监督管理总局内蒙古监管局联动内蒙古自治区住建厅召开全区城市房地产融资协调机制推进电视电话会议。会议强调,各单位要密切协同联动,明确责任、明确时限、明确举措,推动盟市政府尽快建立城市协调机制,并同步开展项目清单筛选推送,尽早形成实物工作量。相关银行机构要围绕授信评估、分类融资、风险管控、沟通协调、对外宣传等方面,细化工作要求,确保机制落地见效。
2月8日,国家金融监督管理总局云南监管局以视频形式召开专题会议,对云南省银行机构落实城市房地产融资协调机制,更加精准支持房地产项目合理融资需求进行部署。会议强调,各级监管部门和各银行机构要充分认识城市房地产融资协调机制的重要意义,深入贯彻落实中央金融工作会议精神和金融监管总局有关工作部署,加快推动相关工作落地见效,促进房地产与金融良性循环。
2月7日,国家金融监督管理总局四川监管局召开专题会议,部署城市房地产融资协调机制相关工作,加速推进各项工作落实。会议强调,要进一步提高对城市房地产融资协调机制重大意义的认识,一视同仁满足不同所有制房地产企业合理融资需求,支持在建房地产项目正常建设,维护广大购房人的合法权益。
2月7日,国家金融监督管理总局重庆监管局召开专题会议,深入贯彻落实金融监管总局加快推动城市房地产融资协调机制工作要求,通报辖内商业银行支持“白名单”项目工作进展,部署推进下一阶段工作。会议强调,要进一步提高对城市房地产融资协调机制重大意义的认识,加快推动城市房地产融资协调机制落地实施。近期,辖内商业银行积极响应,有效对接名单内开发项目,相关工作取得初步进展,部分项目已获新增授信,部分贷款已实际投放到位,一视同仁满足不同所有制房地产企业合理融资需求。
商业银行方面,21世纪经济报道记者从业内人士了解到,近日各家商业银行纷纷召开会议积极部署落实金融监管总局相关要求,并制定了相关方案,以将城市房地产融资协调机制落到实处,精准支持房地产项目合理融资需求,促进房地产市场平稳健康发展。
截至2月8日,包括建设银行、中信银行、光大银行率先披露了相关情况。
建设银行发布信息显示,该行于2月7日召开落实城市房地产融资协调机制推进会,研究部署推进落实城市房地产融资协调机制工作。并披露,该行已成立了工作小组,要求各相关部门要尽快研究出台“落实城市房地产融资协调机制”的相关支持政策,并表示各分行对名单内项目既要依照规定尽量支持,也要坚持商业逻辑、坚持独立评审,严格落实贷款三查,审慎充分评估风险,把握风险底线,按照市场化、法治化原则自主决策和实施。
中信银行发布信息显示,该行于2月7日召开全行落实城市房地产融资协调机制专项会议。并披露,该行部署了落实城市房地产融资协调机制工作方案,从成立专项小组做好工作对接、建立审批绿色通道保障落地质效、制定专项尽职免责实施细则及加大各项金融支持房地产政策的落实力度等多个方面全面部署相关工作。
光大银行发布信息显示,该行于2月7日召开全行落实城市房地产融资协调机制专题会议。并披露,该行成立了“房地产融资协调机制工作专班”,制定了落实城市房地产融资协调机制工作方案,从组织领导、配套政策、协同机制、尽职免责、营销对接等八个方面提出18项具体举措。截至2月7日,光大银行已有29家分行对接当地协调机制小组并取得房地产项目“白名单”,批复项目20个,授信金额107.5亿元。
21世纪经济报道记者还了解到,重庆首批314个房地产项目“白名单”推送后,辖内商业银行纷纷行动,积极对接满足融资需求。
推送项目中工商银行重庆市分行已审批贷款的项目14个,审批金额合计56.1亿元,累计发放贷款33.08亿元;在审、拟报审项目4个,拟贷款金额13.45亿元。同时,结合项目情况,工商银行重庆市分行制定了分类推动清单内项目融资落地的工作措施,对已有合作的14个项目中,有继续提款需求的项目持续给予支持,保障项目持续开发建设;对正在跟进的4个项目,加快审查审批进度,推动融资尽快落地;对未合作的其他项目抓紧沟通对接,结合项目情况给予支持。
针对名单中的部分项目,建设银行重庆市分行已累计授信12亿元,贷款余额9.8亿元,另有多个项目正在积极对接。对于对接流程中的项目,协同客户加快推进进度,积极满足合理融资需求。
针对推送至邮储银行重庆分行的房地产开发项目白名单,由该行和经营机构逐一研判对接;针对白名单内剩余房地产企业和白名单外其他房地产企业积极展开对接,按照市场化、法治化原则为其提供融资支持,强化对房开贷项目资金流和抵押物的全流程封闭管理。

