8月8日下午,广东建工(002060.SZ)公告,公司下属子公司广东粤水电能源投资集团有限公司与黑龙江省佳木斯市桦南县人民政府、黑龙江鸿展生物科技股份有限公司和江苏大孚集成装备科技有限公司签订《风电制氢合成绿甲醇一体化项目战略合作框架协议》。项目总投资约140亿元,规划建设年产50万吨绿甲醇项目。
南财快讯记者以投资者身份致电广东建工,询问上述项目相关事项。相关人士表示,项目前期准备阶段需要持续一段时间,无法确定具体时长,有申报、投资等固定流程。
“在公司的投资里,这个项目的投资额算是比较大的”,前述人士透露,“公告里没有明确说明分工,但风电项目应该主要由公司负责。后续在投资开发协议中,才能明确各自的投资额及投资方式。”
具体来看,广东建工上述项目一期总体投资约70亿元人民币,规划建设0.85GW集中式风电项目,并配套建设年产25万吨绿甲醇项目。二期拟根据地方产业规划及项目运营情况等实际新增风电制氢合成绿甲醇一体化项目投资。
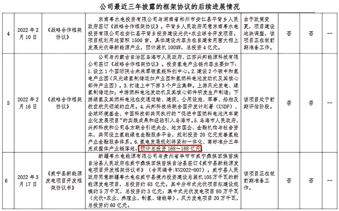
南财快讯记者注意到,广东建工最近三年共披露了28份框架协议。其中,上述项目以140亿元并列投资规模第二名。第一名是该公司2022年2月16日签订的《战略合作框架协议》,预计总投资在168至188亿元。

(声明:文章内容仅供参考,不构成投资建议。投资者据此操作,风险自担。)

