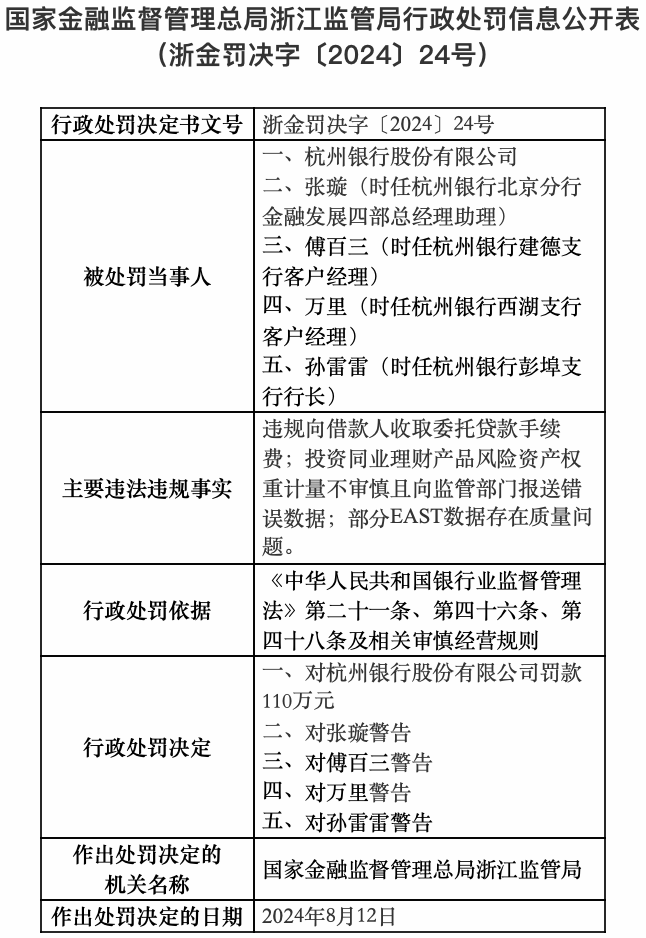
8月15日,国家金融监督管理总局浙江监管局网站显示,杭州银行被罚110万元,该行主要涉及违规向借款人收取委托贷款手续费、投资同业理财产品风险资产权重计量不审慎且向监管部门报送错误数据、部分EAST数据存在质量问题等违法违规行为。
同时,时任杭州银行北京分行金融发展四部总经理助理张璇、时任杭州银行建德支行客户经理傅百三、时任杭州银行西湖支行客户经理万里、时任杭州银行彭埠支行行长孙雷雷等4人被警告。

这是杭州银行2024年以来收到的第三张监管罚单,罚款金额均超过100万元。
2024年3月,因对与融资租赁公司合作的业务管理不审慎、个贷管理不审慎、流动资金贷款用于固定资产项目建设,杭州银行舟山分行被罚款100万元,时任杭州银行股份有限公司舟山定海城关小微企业专营支行客户经理徐丰被警告。

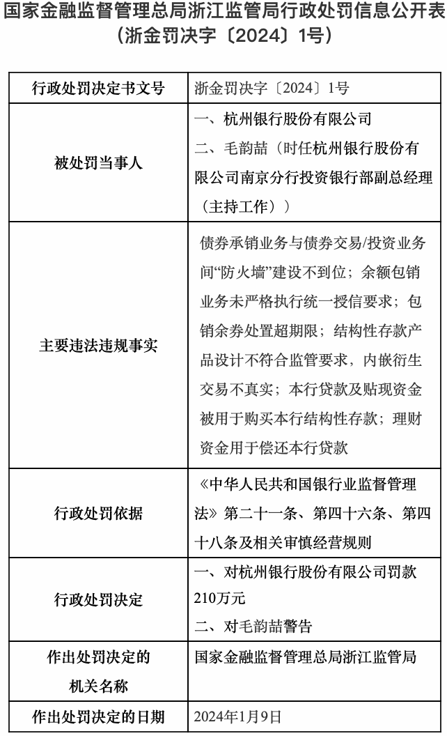
2024年1月,杭州银行收到国家金融监管总局浙江监管局1号罚单,因债券承销业务与债券交易、投资业务间“防火墙”建设不到位等问题,杭州银行被罚款210万元,时任南京分行投资银行部副总经理毛韵喆被警告。

杭州银行成立于1996年9月,总部位于杭州。目前,杭州银行拥有200余家分支机构,网点覆盖长三角、珠三角、环渤海湾等发达经济圈。此外,成立杭银理财有限责任公司,发起设立杭银消费金融股份有限公司,投资入股石嘴山银行股份有限公司。2016年10月27日,首次公开发行A股在上海证券交易所成功上市。
7月25日,杭州银行发布业绩快报显示,上半年实现营收(未经审计)193.40亿元,同比增长5.36%;归属于上市公司股东的净利润99.96亿元,同比增长20.06%。
截至2024年6月末,杭州银行总资产1.98万亿元,较上年末增长7.79%;贷款总额9013.33亿元,较上年末增长11.68%;不良贷款率0.76%,与上年末持平,拨备覆盖率545.17%,较上年末下降16.25个百分点。
(来源:国家金融监督管理总局浙江监管局网站、中新经纬)

