中华人民共和国国家发展和改革委员会
中华人民共和国商务部
令
第23号
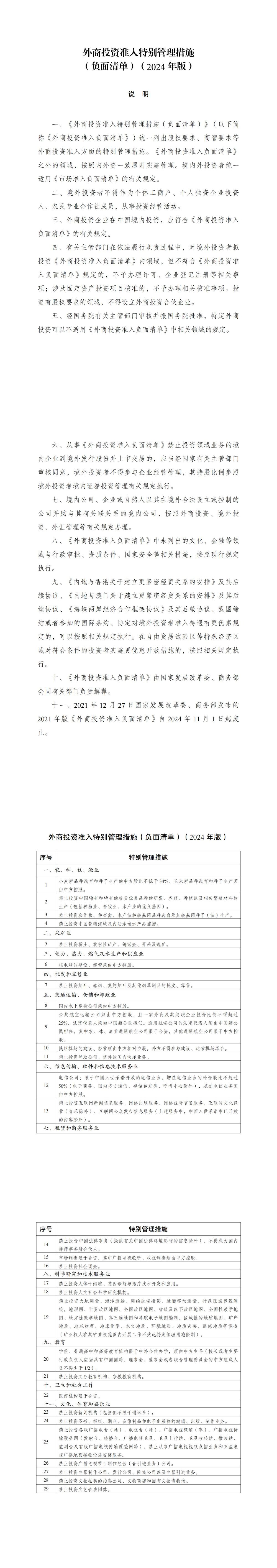
《外商投资准入特别管理措施(负面清单)(2024年版)》已经2024年4月8日国家发展和改革委员会第10次委务会议审议通过和商务部审签,并经党中央、国务院同意,现予发布,自2024年11月1日起施行。
国家发展和改革委员会主任:郑栅洁
商务部部长:王文涛
2024年9月6日
(来源:国家发展改革委)
《外商投资准入特别管理措施(负面清单)(2024年版)》已经2024年4月8日国家发展和改革委员会第10次委务会议审议通过和商务部审签,并经党中央、国务院同意,现予发布,自2024年11月1日起施行。
国家发展和改革委员会主任:郑栅洁
商务部部长:王文涛
2024年9月6日
(来源:国家发展改革委)
直播国足比赛“崩了”,爱奇艺体育公布补偿方案:一张观赛券
重大突发!国泰君安证券、海通证券同步停牌谋划重大资产重组
万达援军正式到达!新达盟注册资本增至405亿元,太盟合伙人黄德炜出任董事长
扫描二维码下载
21财经APP
扫描二维码关注
微信公众号
扫描二维码关注
微博
扫描二维码关注
抖音
扫描二维码关注
BiliBili
扫描二维码关注
今日头条
扫描二维码关注
百家号
扫描二维码关注
快手