11月23日,谭咏麟在广东惠州举办的经典传奇巡回演唱会因其身体原因延期。当天11时,主办方广州华星演艺有限公司发布延期公告及补偿方式,称本次演唱会取消,并延期至2025年4月,并说明保留订单、退票、补偿方案等事项。谭咏麟在回应视频中称,可能延迟至明年4月19日。

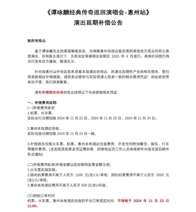
据了解,谭咏麟经典传奇巡回演唱会惠州站原定于11月23日19:30在惠州奥林匹克体育场举行。延期公告称,谭咏麟因感冒喉咙发炎,为保障惠州站观众能欣赏到其他地方观众同样之高质演出,在和医生商讨下,无奈决定今晚(11月23日)演唱会取消,并延期至2025年4月。
昨天(23日)深夜,广州市华星演艺有限公司发布了“延期补偿公告”称:所有已购买演唱会门票的观众,可以保留本次订单至延期场次,无需任何操作,原票原座位有效;或在2024年11月24日00:00-2024年11月30日23:59通过原购票平台(纷玩岛、大麦网、猫眼、票蜜蜂、券小云)申请全额退款。
针对自惠州以外地区前来观看本场演出的观众,因演出延期所产生的相关损失,将采取相应补偿措施。须提供与实际观演人信息一致的相关费用凭证。其中,火车票实报实销,国内机票不高于1500元/人/单程,国际机票不高于3000元/人/单程,惠州本地酒店不高于500元/间夜。

本文综合自南方都市报、新闻晨报、网友评论、公开信息

