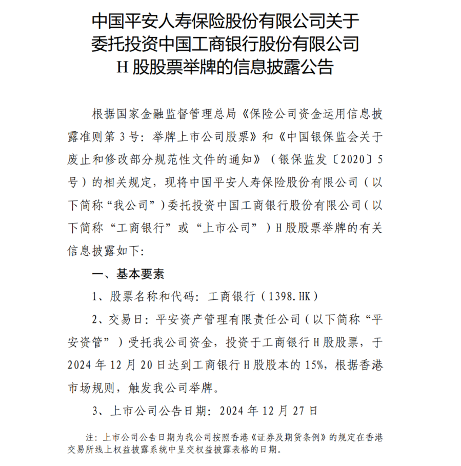
2024年12月31日,平安人寿发布关于委托投资中国工商银行股份有限公司H股股票举牌的信息披露公告。公告显示,平安资产管理有限责任公司(以下简称“平安资管”)受托公司资金,投资于工商银行H股股票,于2024年12月20日达到工商银行H股股本的15%,根据香港市场规则,触发公司举牌。
公告显示,本次举牌系平安资管受托公司资金,增持工商银行H股触发,因此参与本次举牌的关联方为平安资管,是公司的受托方,也是由同一控股股东中国平安保险(集团)股份有限公司控股的公司。
截至2024年12月20日,平安人寿持有工商银行H股股票的账面余额为583.21亿元,占2024年三季度末总资产的比例为1.26%。

