“我在胖东来做代购,月入15万”。
作者 / 商陆
“大代购年赚几百万,小代购月入3万”
“多去几次胖东来,财务自由指日可待”
“……”
这些标题不再是PPT里的画饼文学,而是真实发生在河南许昌的创富故事。
作为零售界的“顶流”,胖东来一直以其优质的服务和高品质的产品深受广大消费者喜爱。然而近期,它却变成了全国的“5A级景区”。
代购现象层出不群:
有规模,有组织
“代购现象太严重了”“本地人已经买不到任何东西了”“胖东来都快成代购超市了,能不能管管代购啊”等诸如此类的评论,相继出现在胖东来创始人于东来的媒体社交评论区。
作为网红超市,胖东来已经“爆火”了近两年。过去两年里,网红月饼火了,胖东来啤酒火了,茶叶、秋梨膏、食用油、铁锅、洗衣液,全都供不应求,黄金和银饰也火的需要限购。
但是如今的胖东来已经从本地人的“购物天堂”变为外地人的“网红打卡点”,在这里你可以看到凌晨三点超市门口就排起的大长队伍,上至五六十岁的大爷大妈,下至二十多岁的年轻人,他们手里拿着各式各样的大袋子,那架势仿佛要把胖东来搬空。
营业时间一到,他们便如潮水般涌入,购物车一辆接着一辆,穿梭在超市的各个货架间。就像那精准的猎手在捕捉食物,专门挑那些热门受欢迎的商品下手,啤酒、牛肉干、香肠、面包等。只见他们熟练地把商品往购物车里塞,彷佛这里不是超市,而是他们的私人仓库。没一会,购物车便被堆的满满当当,排队结账的队伍更是宛若长龙。
据了解,目前胖东来代购主要分为两类。一类是小规模的个人代购,此类代购往往以本地宝妈、大学生群体为主。他们根据购买商品的总额分级向消费者收取代购费,例如300元以内收取15元,1000元以上收取30元。
另一类则是大规模有组织的代购群体,他们采购的数量和金额往往远超个人代购,有时数量相当于一个小型的批发超市。
在抖音上,一位6W+的博主分享了自己在胖东来做代购的经历,据商家透露:“单次代购胖东来货品可高达30万元,主要采购胖东来自营产品,包括啤酒、牛肉干、茶叶等。一次利润在4-5万元左右,一个月采购3次。”如此计算,该商家一个月在胖东来代购最高能赚15万元。对于那些三四线城市的消费者来说,往返胖东来距离较远,代购无疑就成了最好的选择。
根据博主发布的视频可以看到,单代购一次商品就需要用到三辆货车。评论区内,不少消费者质疑称:“怪不得自己去超市啥也抢不到,原来都是被代购抢走了。”
那么代购的客源又是从何而来呢?
一部分接触过代购的消费者反映,他们会通过短视频、种草平台等渠道获取客源,从而建立自己的顾客群,可以当面交易或者直接开起了实体店。还会通过拼多多、咸鱼、淘宝、京东等电商平台将胖东来的商品销售给外地消费者,更甚者已经在某社交平台开启了直播带货模式,直接挂起了小黄车。
有人洋洋得意,就有人暗自伤神
胖东来代购生意热火朝天,不仅满足了消费者对胖东来商品的切实需求,也让代购从业者从中分到了一杯羹。
但与此同时,还给普通消费者和胖东来造成巨大的负担和困扰。
大批代购的涌入,打破了胖东来原本的供求平衡关系,导致多数商品供不应求,超出了超市承接客流的正常范围,严重影响了本地居民和外地游客的购物体验。
本地居民感叹“开在家门口,一样抢不到”,也有人无奈表示,自己作为本地人,基本不会去了,如果要买一些热门产品的话也会找代购。
外地游客也是,原本是慕名而来结果却因为人流量太多,导致停车位置紧张,有时甚至需要停到几公里以外的地方,再走回来,让购物体验感大打折扣。
而一向以优质服务著称的胖东来,也迅速做出了调整。
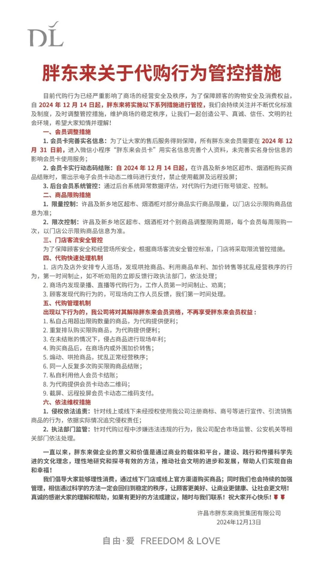
首先是会员调整。所有胖东来会员需要在2024年12月31日前,在“胖东来会员卡”微信小程序完成实名信息认证。同时,从2024年12月14日起在许昌及新乡地区超市烟酒柜购买商品结账时,需出示电子会员卡动态二维码进行支付,不得使用截屏或远程投屏。一旦发现后台数据异常,将对代购行为进行账号锁定和控制。
其次是限购政策。通过限量和限次控制对商品的大量采购,部分商品将调整限购数量和周期。如比较热门的果汁系列,每种单品限购1件;DL精酿小麦啤、DL精酿黑啤各限购2件;香辣牛肉干限购3袋;部分卫生巾品牌限购5包等等。
然后是限流管理。为了保障顾客和经营场所安全,胖东来采取门店客流量安全措施,确保顾客在购物过程中的安全和舒适。这样不仅有助于维护商场的秩序和安全,还能有效防止代购者在商场内哄抢商品或进行其他扰乱秩序的行为。
最后是关于代购管理和处理机制。无论是店内还是店外,都会安排专人巡场,发现哄抢商品、利用商品牟利、加价转售等扰乱经营秩序的行为,第一时间制止并依法处理。同时,商场内发现录播、直播等代购行为,工作人员也会第一时间制止并劝离。此外,如果顾客发现代购行为的,可现场向工作人员反馈,胖东来将会第一时间处理。
在代购处理机制上,胖东来还制定了代购管理机制。如果出现了以下行为的会员,将被解除胖东来会员的资格,并不再享受胖东来会员权益:私自占用超出限购数量的商品为代购提供便利、重复排队购买限购商品为代购提供便利、购买商品后在商场内或外围加价转售、煽动、哄抢商品扰乱正常经营秩序等,这一机制的出台进一步提高了对代购行为的打击力度和精准度。
难道代购行为真的无解吗?
其实,针对很多外地消费者的需求,胖东来早在今年3月份就正式开通了线上渠道,消费者可以在微信小程序或者抖音“胖东来专营店”下单。
但这也只是解决了部分消费者的困惑,无法满足大多数的需求。
第一,上架的商品种类比较少。目前,在微信小程序上,总商品数也不过100出头。而胖东来抖音专营店尚未上架任何商品,不过以往的数据来看是十分可观的,销售额高达190W+。
这也就引出了第二个问题,那就是难抢。
在小程序上可以看到,一些热门的品类均显示售罄,比如DL精酿小麦啤酒、DL水蜜桃汁、晋式蛋月烧月饼、潘娜托尼面包等,甚至晚些时候再看,所有上架的商品全部处于售罄状态。
商品种类少、难抢、限购,这几个门槛再加上叠加的运费险(河南省内邮费15元,其他省15-22元不等),可以说是负面Buff叠满了,所以就给代购提供了可乘之机。
实际上,在代购问题上拥有同样苦恼的还有山姆会员超市。
有消息称某些城市的山姆门店还未建好,当地的代购群就已经建好了。
那么山姆又是如何平衡会员和代购的关系呢?
其实山姆和代购之间早就形成了一种微妙的关系。因为代购的行为无形中为超市的业绩做出了部分贡献,同时将山姆这个品牌带给更多的消费者,扩大其品牌知名度,尤其是那些山姆尚未开店的地区。
据知情人士透露,山姆采取了一种折中的办法。一些山姆门店会默许代购这种行为,还会给这些“大客户”建立“大单群”,避免和普通会员“抢货”。一方面可以帮助业绩不理想的门店完成销售任务,一方面还能帮助推销临期产品。
但其中产生的风险,就需要代购和选择代购途径的消费者共同承担了。
但不论是胖东来还是山姆都始终需要平衡代购和普通消费者间的关系,一旦处理不当,就会影响到品牌的长期发展。所以说,他们必须在代购和普通消费者之间寻求一个平衡点,但这个平衡点又岂是轻易就能找到的。

