涉及10亿元诉讼!阿特斯(688472.SH)最新回应来了。
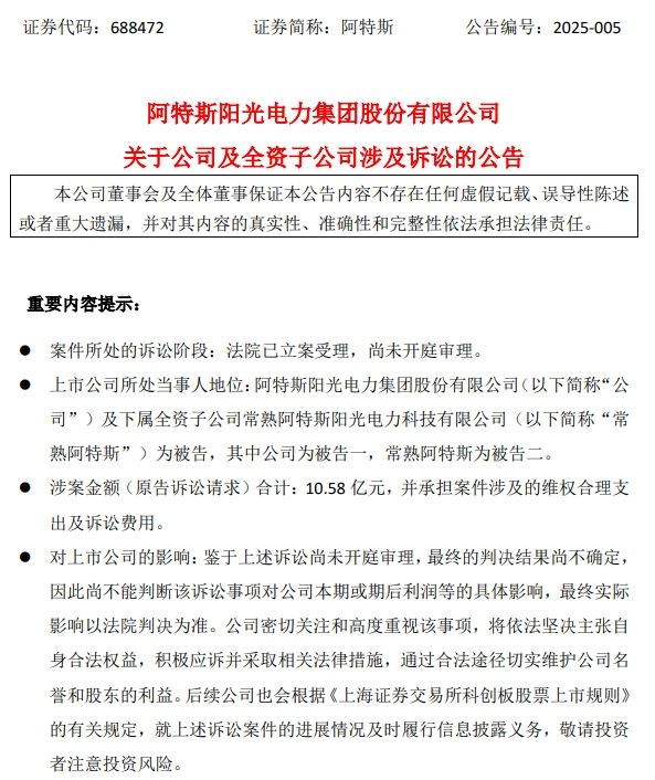
2月11日晚间,阿特斯公告称,公司及全资子公司常熟阿特斯被天合光能(688599.SH)起诉专利侵权,涉案金额合计10.58亿元。目前案件尚未开庭审理,对公司本期或期后利润的影响尚不确定。
阿特斯还表示,公司将依法坚决主张自身合法权益,积极应诉并采取相关法律措施。公司对天合光能的两项涉案专利做过较为充分的研究分析,认为有较强的证据可以证明这两项专利应属无效,且公司产品和工艺也并不侵犯该两项专利。天合光能基于该两项专利向公司及常熟阿特斯合计索赔超过10亿元,缺乏事实和法律上的依据。
对于天合光能起诉阿特斯一事,光伏行业观察者侯兵在接受南财快讯记者采访时表示,此次诉讼不只是赔偿金额的问题,如果天合光能胜诉,阿特斯可能无法生产相应产品。这相对于单一市场不能销售、退回,无法生产带来的结果更加严重。
侯兵还指出,在光伏行业中,还存在少量企业通过挖人(核心技术人员)获取技术,变相侵害了其他企业的知识产权,所以部分企业希望通过专利诉讼维护自身合法权益。目前TOPCon处于技术升级进程中,存在一些核心的专利。如果不通过法律保护之前的专利,后面的升级可能会被抄袭,这也起到敲山震虎的作用。

图片来源:阿特斯公告截图
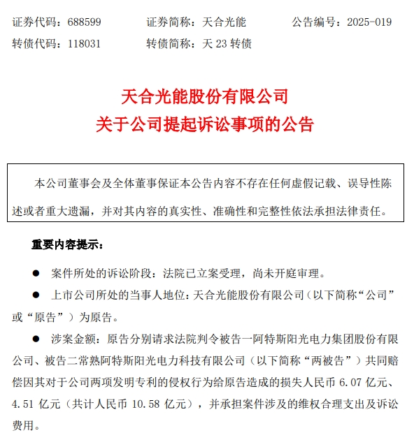
据了解,昨日晚间,天合光能(688599.SH)突发公告称,公司分别请求江苏省高级人民法院(简称“法院”)判令被告一阿特斯、被告二常熟阿特斯,共同赔偿因其对于公司两项发明专利的侵权行为给原告造成的损失6.07亿元、4.51亿元(共计10.58亿元),并承担案件涉及的维权合理支出及诉讼费用。
公告显示,被提起诉讼的两项专利分别为第ZL201710975923.2号发明专利“太阳能电池模块”(涉案专利一)和第ZL201510892086.8号发明专利“太阳能电池及其制造方法”(涉案专利二)。
“两被告未经原告许可实施涉案专利一、涉案专利二,严重侵害了原告的合法权益,给原告造成了经济损失。为了维护公司的合法权益,特此提起上述诉讼。”天合光能公告称。

图片来源:天合光能公告截图
需要注意的是,这不是天合光能和阿特斯的首次交锋。
阿特斯在公告中指出,天合光能曾于2024年5月以涉嫌侵犯专利权为由,对常熟阿特斯的部分光伏组件产品向上海洋山海关提出了扣货申请。经常熟阿特斯提出放行申请并说明不侵权理由后,货物顺利通关放行。同时,常熟阿特斯于2024年8月向中国国家专利局正式提交了该专利的无效宣告请求,目前正在审理中。
针对专利2,天合光能于2024年10月就该专利2对应的美国同族专利,在美国特拉华州联邦法院起诉了阿特斯在美国的全资子公司,并向美国国际贸易委员会(ITC)发起了337调查。目前,特拉华州联邦法院的案件已暂时中止,等待美国国际贸易委员会(ITC)的裁决。
由于天合光能在2024年5月申请海关扣货之后一直未在法院起诉,常熟阿特斯遂于2024年11月向苏州市中级人民法院提交了针对专利1、专利2的确认不侵害专利权之诉,苏州中级人民法院于2024年12月受理了案件并确定了首次开庭时间。
此外,阿特斯还表示,已于2024年10月在苏州市中级人民法院起诉天合光能侵害阿特斯的两项专利权,要求天合光能停止侵权,并向公司合计赔偿人民币1亿元。目前这两个案件仍在进行中。
图片来源:阿特斯公告截图
(声明:文章内容仅供参考,不构成投资建议。投资者据此操作,风险自担。)

