7月1日,#韦东奕晋升北大长聘副教授#这一话题冲上热搜。
日前,有网友晒出北京大学数学科学学院助理教授韦东奕的公示材料照片,称韦东奕已正式成为北大副教授,长聘日期从2025年8月1日开始。
据大河报,上述照片显示,该公示材料名为北京大学届满评估评审表(Tenure Review),填表人为韦东奕,院系为数学科学学院,专业学科为基础数学,现任职位为助理教授,现职位时间为2019年12月至2026年1月,填表日期为2025年3月1日,公示时间为2025年4月7日至2025年4月11日。
据《正在新闻》,北京大学人事部工作人员回应称,关于韦东奕晋升副教授一事,学校有自己的工作流程和安排。
北京大学数学科学学院官网介绍称,韦东奕2017年12月起在北京国际数学研究中心从事博士后研究,2019年12月起任北京大学助理教授。韦东奕目前职称是研究院,所在部门是微分方程教研室。

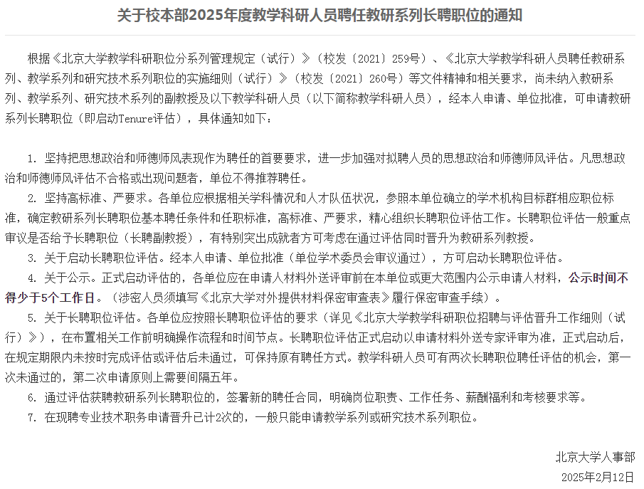
北京大学人事部官网曾于2月12日发布了《关于校本部2025年度教学科研人员聘任教研系列长聘职位的通知》。通知称,根据相关要求,尚未纳入教研系列、教学系列、研究技术系列的副教授及以下教学科研人员,经本人申请、单位批准,可申请教研系列长聘职位(即启动Tenure评估)。

据上述通知附件,教学科研人员申请聘任教研系列长聘职位的工作,学校按每年两批次进行审议,分别安排在6月和12月下旬。
第一批:
2025年6月下旬,学校人才评估专家小组审议。
学校批准通过评估的人员。本批次教研系列长聘职位聘任时间:2025年8月1日。
第二批:
2025年12月下旬,学校人才评估专家小组审议。
学校批准通过评估的人员。本批次教研系列长聘职位聘任时间:2026年2月1日。
韦东奕开通社交账号,目前粉丝已超2400万
6月初,韦东奕在短视频平台开通个人社交账号,并且发布一段介绍自己的短视频,引发网民关注。截至6月9日,韦东奕账号粉丝量突破2300万。截至7月1日,最新粉丝数为2437.8万。

6月9日,北京大学数学科学学院、北京国际数学研究中心有关负责人向新华社记者表示,希望和网友共同保护好学者专心治学的宁静环境,让韦东奕老师能心无旁骛地投入教学科研工作中。
6月21日,据网信北京官方消息:近日,北京大学助理教授韦东奕食堂就餐遭多人轮番拍摄的视频引发社会高度关注。“贴脸拍摄”“围堵跟拍”等侵扰行为,引发媒体与网民强烈谴责,公众呼吁守护人才安静的学术环境。
自6月初韦东奕开通网络账号以来,针对假冒仿冒其账号吸粉引流、恶意营销牟利等乱象,北京市网信办部署,指导抖音、快手、微博等网站平台依法依规、从严从快处置,累计清理违规账号超5000个。针对近期“自媒体”跟拍盯拍、恶意蹭热行为,网信部门开展核查,督导属地网站平台全面排查、分类处置,坚决铲除无底线博流量土壤。截至目前,已集中清理盯拍蹭热等信息4699条,关停违规直播间32个,对740个实施恶意拍摄、歪曲解读的“自媒体”账号采取禁言、限制营利、关闭等处置措施。
来源:21财经客户端综合自新浪微博、正在新闻、大河报、北京大学官网、新华社、网信北京

