近日,有关宗庆后子女财产继承纠纷以及娃哈哈方面的相关新闻不断发酵,一度成为社会热点。
7月18日,突然多家自媒体发布信息称“浙江省纪委国资公安等5部门通告追溯娃哈哈20年资金流向”,一时间该消息不断在网络蔓延。
《经济参考报》记者从杭州市有关部门获悉,上述消息为假消息。

网络上流传的图片。
来源:经济参考网 记者:王文志 李超 刘超
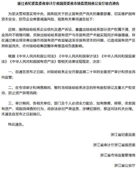
近日,有关宗庆后子女财产继承纠纷以及娃哈哈方面的相关新闻不断发酵,一度成为社会热点。
7月18日,突然多家自媒体发布信息称“浙江省纪委国资公安等5部门通告追溯娃哈哈20年资金流向”,一时间该消息不断在网络蔓延。
《经济参考报》记者从杭州市有关部门获悉,上述消息为假消息。

网络上流传的图片。
来源:经济参考网 记者:王文志 李超 刘超
扫描二维码下载
21财经APP
扫描二维码关注
微信公众号
扫描二维码关注
微博
扫描二维码关注
抖音
扫描二维码关注
BiliBili
扫描二维码关注
今日头条
扫描二维码关注
百家号
扫描二维码关注
快手