近日
贵州省毕节市两所民办学校
相继公开发声明
指责对方学校中考和高考数据造假
并进行虚假宣传
7月20日
记者获悉
此事已引起当地教育主管部门关注

7月14日,毕节梁才学校在其社交平台官方账号发布声明,七星关东辰实验学校管理干部陈某某在公开的家长群内,使用极具侮辱性的“凉菜”“他们作不了弊了撒”等对毕节梁才学校进行诽谤。梁才学校指陈某某的言论严重侵害该校声誉权。
梁才学校还在声明中称,七星关东辰实验学校对高、中考成绩有进行虚假宣传,如2025年中考成绩600分以上39人、2025高考成绩600分以上230人,都是弄虚作假的宣传,相关部门有真实数据可以证明。
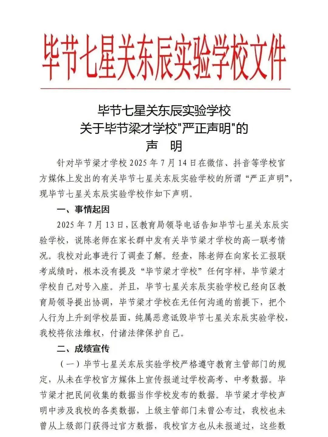
针对毕节梁才学校的声明,当天,毕节七星关东辰实验学校也在其官方账号发布声明,指毕节梁才学校是自己对号入座。


东辰实验学校的声明也称,毕节梁才学校涉嫌虚假宣传。如2024年高考成绩查分后,第一天宣传600分以上有378人,第二天宣传有398人,第三天宣传有418人;2025年中考600分以上的,一开始宣传有74人,后又宣传88人。
目前,两所学校的官方账号将声明撤销。随后,一工作人员表示,经当地教育主管部门介入协调,两校已握手言和。
毕节梁才学校上述工作人员表示,学校发表上述声明,是因对方学校的老师在家长群发表作弊相关言论,“说我们学校的成绩是作弊得来的,只是没有指名道姓,这肯定是污蔑啊,我们学校每次考试都是很正规的” 。
据两校的官网介绍,两所学校均位于毕节市七星关区,集小学、初中、高中于一体。
(来源:南方日报)

