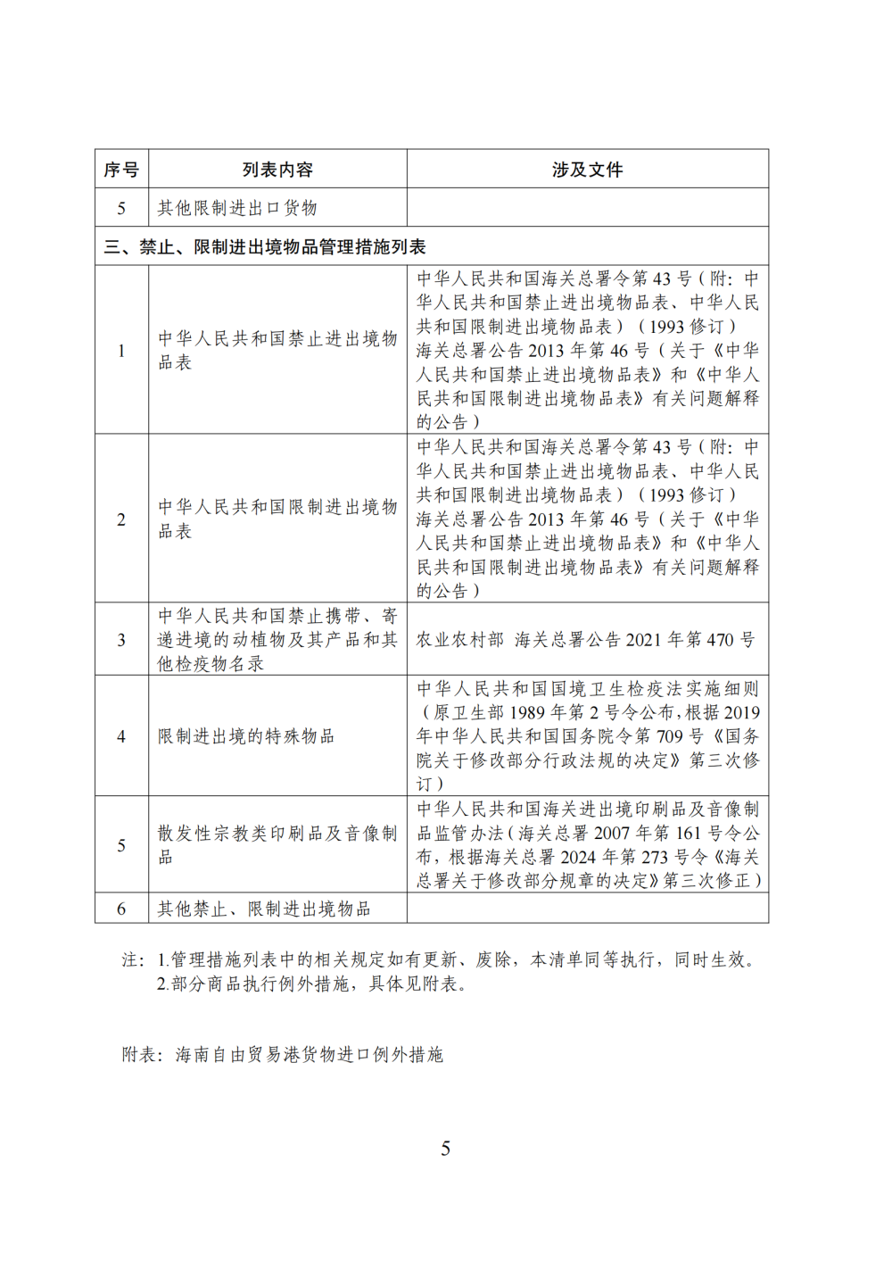
为贯彻落实《海南自由贸易港建设总体方案》,推动海南自由贸易港建设,根据《中华人民共和国海南自由贸易港法》《中华人民共和国对外贸易法》等相关规定,现公布《海南自由贸易港禁止、限制进出口货物、物品清单》。
商务部
2025年7月15日










网站截图
(来源:新华社)
为贯彻落实《海南自由贸易港建设总体方案》,推动海南自由贸易港建设,根据《中华人民共和国海南自由贸易港法》《中华人民共和国对外贸易法》等相关规定,现公布《海南自由贸易港禁止、限制进出口货物、物品清单》。
商务部
2025年7月15日










网站截图
(来源:新华社)
扫描二维码下载
21财经APP
扫描二维码关注
微信公众号
扫描二维码关注
微博
扫描二维码关注
抖音
扫描二维码关注
BiliBili
扫描二维码关注
今日头条
扫描二维码关注
百家号
扫描二维码关注
快手