靖奇投资的股东之争,似有愈演愈烈之势。
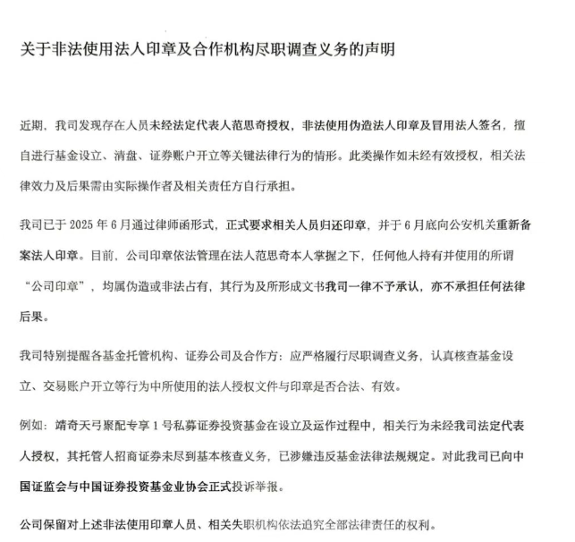
近日,靖奇投资公众号发布了《关于非法使用法人印章及合作机构尽职调查义务的声明》(简称《声明》)。《声明》称,公司存在人员未经法定代表人范思奇授权,非法使用伪造法人印章及冒用法人签名的情形,且目前公司印章由法人范思奇依法管理。
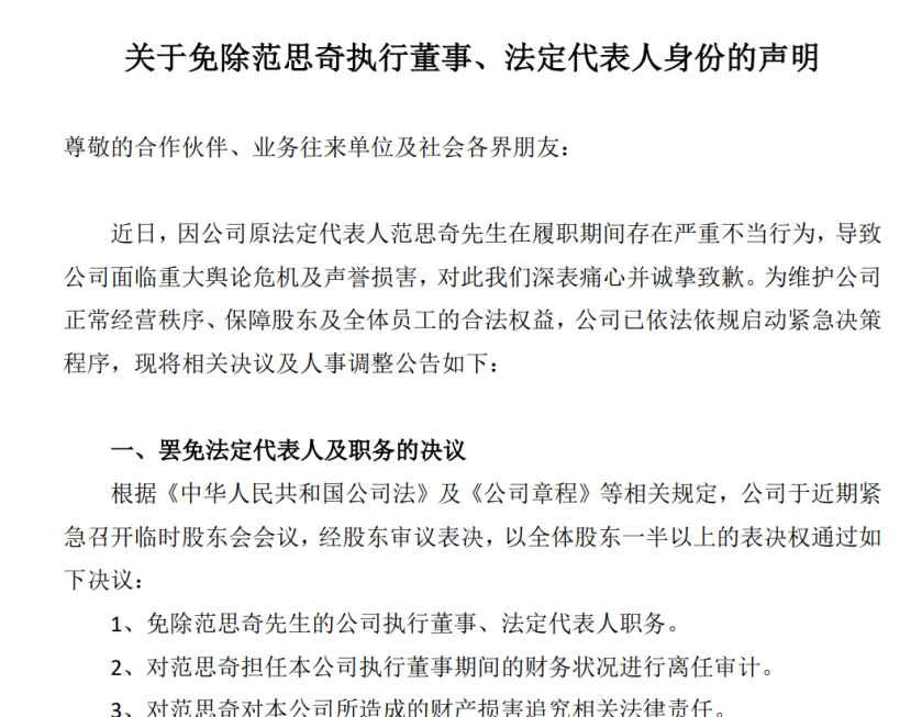
对此,靖奇投资股东、风险控制官唐靖人称,公司公众号于8月6日被人挂失,唯一有权限的是当前靖奇投资法人的范思奇;但事实上,公司并不存在范思奇所说的伪造印章之事,且已经紧急召开临时股东会会议,免除范思奇的公司执行董事、法定代表人职务。
不同股东各执一词背后,究竟发生了什么?
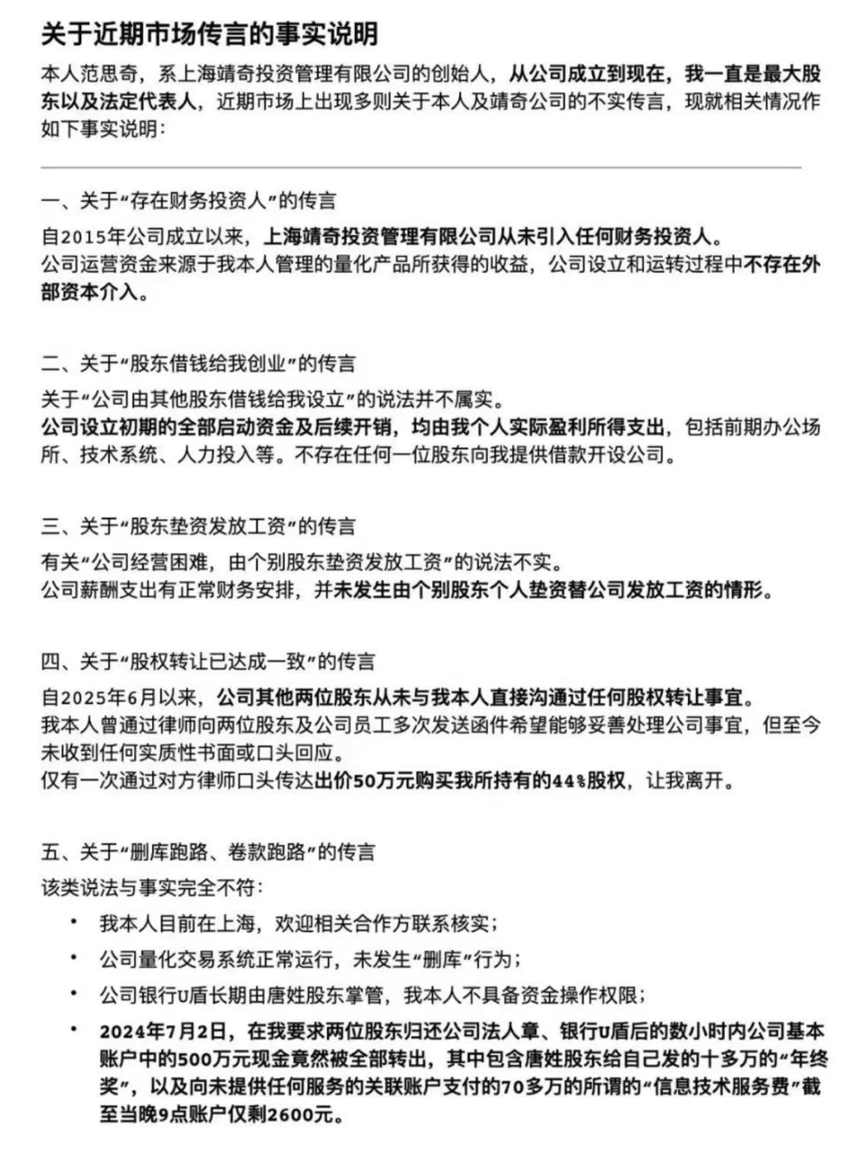
公开资料显示,靖奇投资的股东之争始于两个月前。6月,范思奇曾发文称卸任靖奇投资基金经理职务,但不久便再次以“十年努力,一朝背刺”为标题发文表示自己被踢出公司。7月末,范思奇又发布《关于近期市场传言的事实说明》,表示公司其他两位股东从未与其本人直接沟通过任何股权转让事宜。而唐靖人则称, 一直在试图和 范思奇进行 沟通 。
可见,靖奇投资的两位股东目前各执一词,真相仍扑朔迷离。但多位业内人士称,不管结果如何,股东都需以投资者利益为先,莫让这场“闹剧”损害持有人的资产安全。
近日,靖奇投资公众号发布《声明》称,近期,公司发现存在人员未经法定代表人范思奇授权,非法使用伪造法人印章及冒用法人签名,擅自进行基金设立、清盘、证券账户开立等关键法律行为的情形。此类操作如未经有效授权,相关法律效力及后果需由实际操作者及相关责任方自行承担。

《声明》强调,公司已于今年6月通过律师函形式,正式要求相关人员归还印章,并于6月底向公安机关重新备案法人印章。目前,公司印章由法人范思奇依法管理,任何他人持有并使用的所谓“公司印章”,均属伪造或非法占有,其行为及所形成文书,公司一律不予承认,亦不承担任何法律后果。
公司还特别提醒各基金托管机构、证券公司及合作方,应严格履行尽职调查义务,认真核查基金设立、交易账户开立等行为中所使用的法人授权文件与印章是否合法、有效。
对此,靖奇投资股东唐靖人表示,公司公众号于8月6日被人挂失了,找回需要权限,而唯一有权限的是当前法人范思奇,此公告为范思奇所发。他提及的非法使用伪造法人印章及冒用法人签名,并非真实情况。公司公章一直由靖奇投资管理,范思奇自己刻印了新的公章。而且近期公司已经紧急召开临时股东会会议,免除范思奇的公司执行董事、法定代表人职务。当前相关情况已经诉诸司法解决相关问题。

据唐靖人提供的声明,靖奇投资于近期紧急召开临时股东会会议,经股东审议表决,以全体股东一半以上的表决权通过免除范思奇先生的公司执行董事、法定代表人职务的决议。该声明还提及,范思奇自2022年以来长期居住在日本,未实际负责公司的日常业务,近期因与公司其他股东经营理念不和,为了给其他股东施压,便通过微信公众号文章、朋友圈中伤公司其他股东、借助工商登记法定代表人身份擅自清盘公司基金产品、恶意挂失公司印章等手段,破坏公司日常经营。公司对范思奇的不当行为进行严正谴责,并再次强调范思奇应通过正当法律手段解决争议。

公开资料显示,靖奇投资为量化私募,成立于2015年,法定代表人、董事长、总经理均为范思奇。据天眼查,目前公司股东包括三位,即范思奇、唐靖人和茅诺平,其中股权占比最高的是范思奇。

今年6月,范思奇通过写信的方式和平宣布“卸任”。他在信中称:“管理公司事务、协调合作关系及处理合伙人事务占用了我绝大部分时间,让我逐渐失去了最初进入行业时的热情与乐趣。目前公司已安排妥善清盘计划。未来我计划继续从事交易相关工作,但不再以公司形式参与市场。”
但是不久后,事情出现了反转。
6月22日,范思奇以“十年努力,一朝背刺”为标题发文称,出于对多年合作伙伴的信任,公司日常印章、财务、合同均交由另外两位股东把控,而他自己则专注投入到基金策略的研发与管理上。但渐渐地,公司很多关键决策和实际操作早已超出他监管的范围,这成为股东矛盾的导火索,也成为他被“清理出局”的借口。
对此,靖奇投资在6月12日曾发布声明称,“基金清盘”仅涉及范思奇个人管理的部分自营产品,占公司总资管规模比例较低,对公司经营无实质影响。目前,公司其他所有资管产品均正常运作,策略稳定,业绩达标,无任何清盘计划。唐靖人也于彼时回应记者称,范思奇擅自清盘,删除数据,股东会在发现他的违规行为后将其罢免。
7月底,范思奇再度发文称,自6月以来,公司其他两位股东从未与其本人直接沟通过任何股权转让事宜,其本人曾通过律师向两位股东及公司员工多次发送函件希望能够妥善处理公司事宜,但至今未收到任何实质性书面或口头回应。仅有一次通过对方律师口头传达出价50万元购买其所持有的44%股权,让其离开。
范思奇还表示,其本人目前在上海,公司银行u盾长期由唐姓股东掌管,其不具备资金操作权限。7月2日,在其要求两位股东归还公司法人章、银行U盾后的数小时内,公司基本账户中的500万元现金被全部转出,其中包含唐姓股东给自己发的十多万“年终奖”,以及向未提供任何服务的关联账户支付的70多万的“信息技术服务费”。截至当晚9点,公司账户仅剩2600元。

目前,范思奇与唐靖人的说法,可谓各执一词,且司法程序正在进行中,故而一切尚无定论。靖奇投资的“股东之争”可谓迷雾重重。
不过,在业内人士看来,不管事实如何,这场“闹剧”都为行业敲响了警钟。
沪上一位私募研究员直言,私募的发展伴随着人员的增加,尤其是量化私募的发展过程中,其团队扩张更为迅速,在此背景下,公司治理难度显著加剧,股东决策问题几何式增多,股东间的摩擦和矛盾便会有所显现,一些私募不免就出现了激烈的纷争。未来,私募应对股权架构、公司决策机制等治理问题提高重视,保障持有人利益不受损,护航公司的稳健发展。与此同时,管理人应建立一套科学有效的投研流程和投研体系,注重团队集体智慧,降低单个人员离职对产品业绩带来的影响。
(来源:上海证券报)

