8月14日,国家网信办发布通知,为进一步夯实网络传播秩序管理基础,国家网信办顺应各地各单位需求,组织对《互联网新闻信息稿源单位名单》进行了更新,公开发布 《2025版互联网新闻信息稿源单位名单》 (以下简称“名单”)。
名单涵盖稿源单位1459家, 包括:
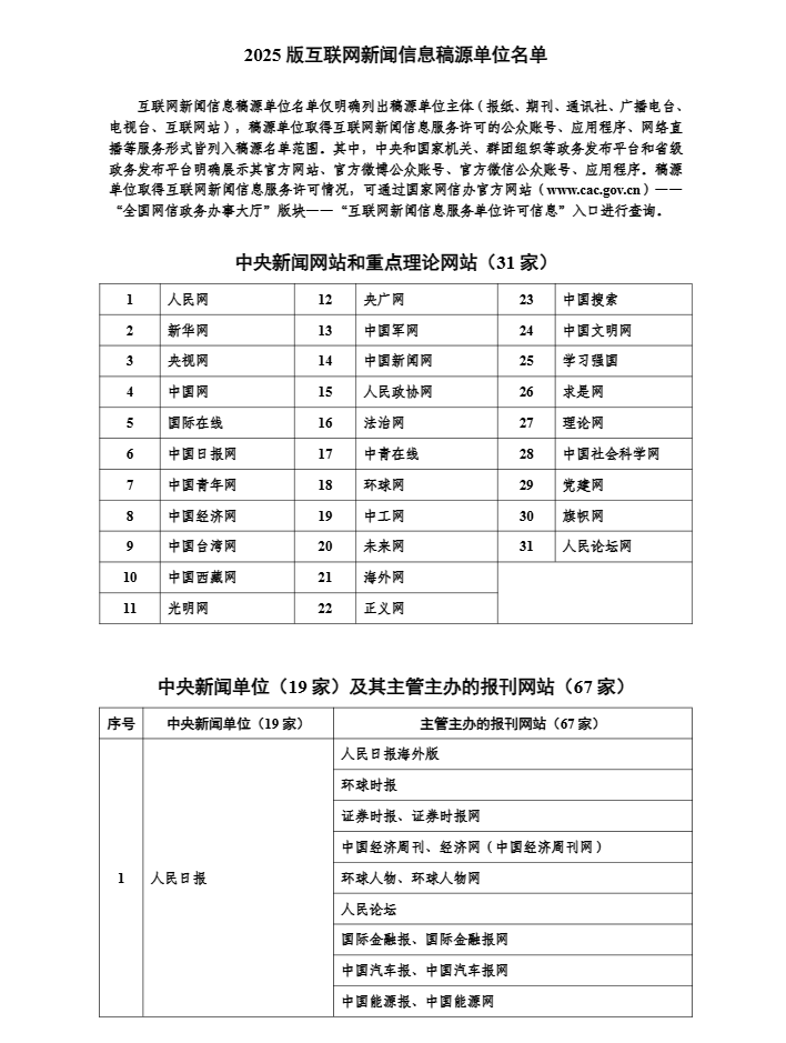
中央新闻网站和重点理论网站31家,
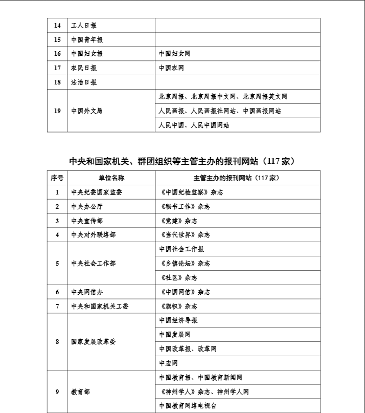
中央新闻单位(19家)及其主管主办的报刊网站(67家),
中央和国家机关、群团组织等主管主办的报刊网站117家,
其他单位主管主办的报刊网站18家,
中央和国家机关、群团组织等政务发布平台90家,
地方新闻网站513家,
地方新闻单位573家,
省级政务发布平台31家。
对比7月2日公布的互联网新闻信息稿源单位名单(截至2025年6月),最新版稿源单位名单有四大变化:
一是,稿 源单位由1451家增加到1459家,新增8家。
二是,中央和国家机关、群团组织等主管主办的报刊网站由122家,变更为117家,减少5家。
三是,其他单位主管主办的报刊网站由8家变更为18家,增加10家。
四是,中央和国家机关、群团组织等政务发布平台由87家,变更为90家,增加3家。
具体名单如下⬇️































(来源:中国网信网)

