国庆中秋长假接近尾声,10月7日,南都N视频记者从广东交警获悉,根据预判分析,7日、8日迎来返程高峰。假期期间繁忙高速公路路段共10处;车流繁忙服务区共5处;充电繁忙服务区共3处。
繁忙高速公路路段。
车流繁忙服务区。
充电繁忙服务区。
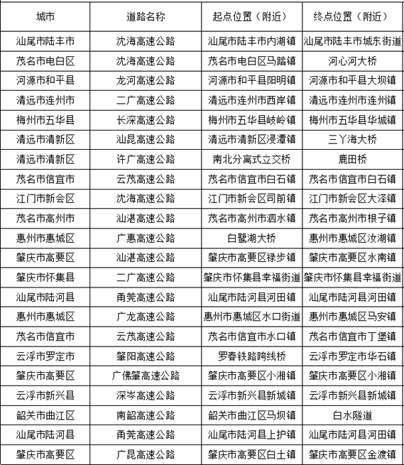
截至10月7日11时30分,全省高速通行缓慢长度超过3公里,时间超过30分钟的点段共22个,分布在河源市、江门市、茂名市、云浮市、韶关市、惠州市、清远市、汕尾市、梅州市、肇庆市。包括龙河高速公路、沈海高速公路、许广高速公路、云茂高速公路、二广高速公路等。
全省高速通行缓慢路段。
(来源:南都N视频)

