记者获悉,2026年度广州市城乡居民基本医疗保险参保缴费工作于近期开始。为便于市民顺利参保并享受医保保障,记者采访两部门梳理最新的缴费政策、办理流程及注意事项,为市民提供详尽指南。
谁能参?多类人员均覆盖
据了解,未参加职工基本医疗保险或未按照规定享受其他医疗保障的以下人员,可纳入2026年度广州市城乡居民医保参保范围。具体包括:
一、本市行政区域内的中小学校、高等学校、中等职业技术学校、技工学校及科研院所等各类学校就读的全日制在校学生;
二、本市户籍人员;
三、在本市办理且在有效期内的《广东省居住证》的持有人;
四、居住地在本市且办理港澳台居民居住证的未就业港澳台居民;
五、居住在本市且持有永久居留证的外国人;
六、出生180天内且持有《出生医学证明》的新生儿。
缴多少?缴费标准与上年度一致
记者了解到,2026年度广州城乡居民医保的缴费标准与上年度保持一致,在校学生个人缴费标准为413元/人,财政补助标准为每人956元;其他参保人员个人缴费标准为549元/人,财政补助标准为每人820元。
除此之外,符合条件的医疗救助对象参保个人缴费部分由政府全额资助,个人无需缴费就能享受待遇。
缴费时间方面,不同群体启动时间略有差异:在校学生等群体自9月下旬起已可缴费,其他人员缴费启动时间为10月下旬,集中征缴期统一截止日期为2025年12月20日。
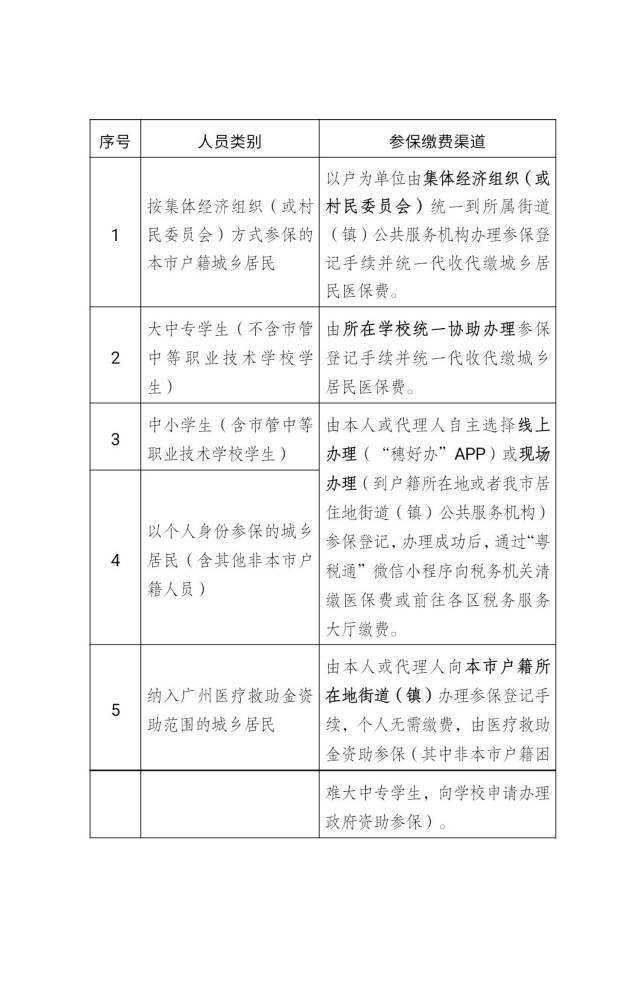
如何缴?各类人员渠道有不同
据介绍,各类人员的参保登记方式和往年基本一致。已参加2025年度城乡居民医保且处于正常参保状态的续保人员,系统将自动为其续保,无需个人另行办理参保登记手续。如已办理停保手续或在广州首次参保的,需按以下渠道办理:

划重点!新生儿与学生参保特别提醒
针对家长群体,市医保与税务部门特别发布以下重要提醒:
一、新生儿参保:已落户或持居住证的新生儿,在出生180天内完成参保并缴费,即可从出生之日起享受医保待遇,跨年度参保需注意费用缴纳的所属期与待遇享受年度。未落户或未持居住证的新生儿,在出生180天内凭新生儿《出生医学证明》完成参保缴费同样享受医保待遇。对于已凭《出生医学证明》参加2025年度居民医保并计划继续参加2026年度居民医保的新生儿,监护人应尽快办理广州落户手续或居住证,并及时更新参保信息,符合条件的将自动续保。
二、中小学生参保:为确保学生顺利参保,医保、教育及税务等部门于2025年9月至12月期间,通过数据共享完成学籍信息采集与验证。确认无误后将发送给税务机关征收医保费,并通过预留电话发送缴费通知。请家长及学生密切关注短信通知,及时完成缴费。同时,家长也可选择前往街道(镇)公共服务机构或使用“粤医保”微信小程序主动确认学生身份并可同步更新学生信息和联系方式。
三、高中及中职毕业生参保:广州已统一为高中及中职毕业生办理停保手续(停保期间仍可享受2025年度医保待遇),为保障其能够正常享受2026年度社会医疗保险待遇,请按以下情形办理:
1.毕业后就读广州市大中专院校的同学,由所在院校统一办理2026年度参保登记及缴费手续;
2.毕业后就读广州市外大中专院校的同学,可在学籍地参保,户籍地在广州的也可选择在广州参保;
3.在社会教育机构重读高三的同学(具有广州市户籍,或持有在本市办理且在有效期内的《广东省居住证》/《港澳台居民居住证》/《外国人永久居留证》的),请通过“穗好办”APP线上办理或者前往户籍或居住地街镇公共服务机构现场办理参保登记;
4.在社会教育机构重读高三的同学(非第3点情形的),请在户籍地办理参保登记,详情请咨询户籍地医保经办机构。
四、大中专学生参保:本市大中专学生原则上在学籍所在地参加城乡居民医保。
错过集中参保期?当心待遇等待期
根据广东省医疗保障局《关于贯彻落实基本医疗保险参保长效机制的通知》(粤医保规〔2024〕9 号)相关规定,自2025年起,除新生儿等特殊群体外,只要属于以下两种情况,参保人都会面临医保待遇等待期:一是没在居民医保集中参保期内办理参保缴费;二是之前参保过但未连续参保缴费。具体规则如下:
1.统一设置3个月固定待遇等待期;
2.若存在未连续参保(断保)情况,每断保1年,需在3个月固定等待期的基础上,额外增加1个月“变动待遇等待期”。不过,参保人可通过补缴费用修复——每多补缴1年的费用,就能减少1个月变动等待期。
结合2026年度城乡居民医保的具体时间安排(集中征缴期:2025年9月下旬至2025年12月20日;待遇享受期:2026年1月1日至2026年12月31日),举例说明如下:
1.正常续保情形:2025年已经正常参保,且在2026年集中征缴期内按时缴费,2026年1月1日起就能正常享受医保待遇。
2.逾期参保情形:2025年正常参保,但没在2026年集中征缴期内缴费,等征缴期结束后,如在2026年1月2日才补缴费的,需要等3个月,2026年4月2日之后才能享受医保待遇。
3.断保后按期参保情形:2025年没参保,只在2026年集中征缴期内参保缴费的,还是要等3个月,2026年4月1日起才能享受医保待遇。
4.连续断保情形:2025年、2026年连续两年都没参保,在2027年集中征缴期内才参保,等待期就是“3个月固定等待期+1个月变动等待期”,一共4个月,2027年5月1日之后才能享受待遇;如果参保人补缴相应费用修复等待期,可减少1个月变动等待期,届时只需要等3个月即可。
更多关于2026年度广州市城乡居民医保参保资讯,欢迎关注“广州医保”微信公众号或使用广州医保智能AI服务平台,广州医保将为广大市民提供便捷、高效的参保缴费支持,全力保障您的医保权益。
(来源:南方+)

