投资快报记者 黄敏 广州报道
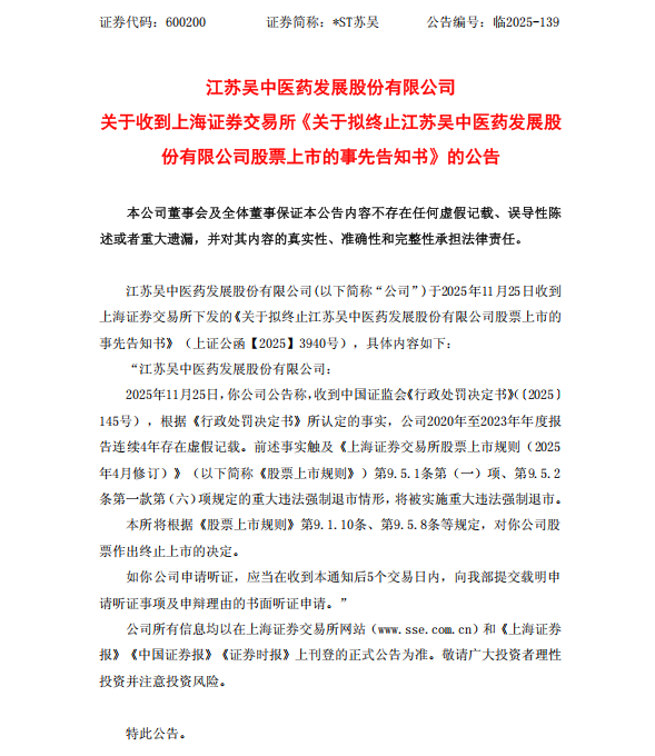
11月25日晚间,*ST苏吴发布公告称,中国证监会出具的《行政处罚决定书》,认定公司及相关当事人存在三项违法事实,导致公司触及重大违法强制退市情形。同一天,*ST苏吴(600200)收到上海证券交易所下发的《关于拟终止江苏吴中医药发展股份有限公司股票上市的事先告知书》《关于对江苏吴中医药发展股份有限公司、实际控制人暨时任董事长钱群山及有关责任人予以纪律处分的决定》。
*ST苏吴计划自11月26日开市起停牌。11月25日收盘,*ST苏吴连续第五个交易日涨停,股价报1.24元/股,涨幅达5.08%,总市值为8.81亿元。不过,与去年同时期相比,该公司的股价和市值,已缩水近九成。值得关注的是,*ST苏吴并非孤例,今年以来已有13家公司因财务造假触及重大违法强制退市,创历年新高,彰显资本市场"出清"力度持续加码。

据查,早在2018年2月,*ST苏吴控股股东股权变更后,钱群山已实际掌控公司经营决策,成为真正的实际控制人。但公司在2018年至2023年长达六年的年度报告中,始终谎称钱群英为实际控制人,将核心控制权信息公然造假,构成持续性虚假记载。
财务数据的造假更是触目惊心。为粉饰业绩,*ST苏吴精心构建了"空转贸易"造假链条,通过旗下江苏吴中进出口有限公司等三家子公司,与浙江优诺德贸易有限公司等关联方上演无商业实质的"纸面交易"。2020年至2023年间,公司累计虚增营业收入超17.7亿元,其中2020年虚增额占当期披露收入的比例高达26.46%;四年间虚增利润总额合计近7600万元,2021年虚增利润占比更是飙升至51.65%,相当于当年披露利润的半壁江山均为"空中楼阁"。
2020年至2023年间,*ST苏吴通过支付虚假采购款等方式,向关联方输送大量资金,且未依法披露该重大事项。资金占用余额从2020年末的1.27亿元飙升至2023年末的16.93亿元,占净资产比例从6.88%暴涨至96.09%,公司净资产几乎被关联方掏空,财务状况濒临崩溃。
铁证面前,监管处罚利剑落下。证监会依法对*ST苏吴责令改正、给予警告并处1000万元罚款,相关责任人员亦被处以相应处罚。同时,中国证监会决定对钱群山、钱群英、陈颐、孙曦、骆啸给予警告,并处以罚款合计2050万元。此外,中国证监会决定对钱群山采取10年证券市场禁入措施,主要是钱群山作为*ST苏吴的实际控制人、董事长、高级管理人员,组织、指使实施案涉事项,行为恶劣,情节较为严重。上海证券交易所指出,根据《行政处罚决定书》查明的事实,*ST苏吴及钱群山在信息披露、规范运作方面,有关责任人在职责履行方面存在多项违规行为。上海证券交易所同步启动退市程序,公司股票自11月26日起停牌,即将进入退市整理期。
对此,*ST苏吴公告称,退市整理期的交易期限为15个交易日。退市整理期届满后的5个交易日内,上海证券交易所将对公司股票予以摘牌,公司股票将终止上市。
对于受损投资者,司法救济通道已然打开。根据相关规定,在立案事项公告前买入公司股票的投资者,可通过诉讼等方式向公司及责任人员追偿。11月26日,衡财保·炜衡金融315团队的邓律师表示,*ST苏吴的退市结局再次警示:信息披露是资本市场的生命线,任何试图通过造假蒙混过关的行为,终将受到法律严惩;投资者亦需保持警惕,远离业绩存疑的高风险标的。目前,初步判断在2021年4月28日至2025年2月26日(含当日)期间买入,并在2025年2月27日之后卖出或仍持有*ST苏吴的受损投资者,可以提出索赔(最终索赔条件须以法院认定为准)。
受损股民是否符合索赔条件?索赔流程是怎样的?股民朋友可联系投资快报股票维权咨询、新闻报料渠道(wx:tz315-wh),或还可关注投资快报公众号,通过右侧股民索赔菜单栏求助,通过法律途径及时挽回投资损失。
事实上,近年来相关部门在严厉打击上市公司财务造假乱象时,同步提升投资者保护力度。一是在上市公司因涉嫌信息披露违规被中国证监会立案调查,并且面临退市风险时,民事赔偿便在有关部门的支持下逐步启动;二是先行赔付、行政执法当事人承诺制度的推出,为投资者维权提供保障。
5月15日,最高人民法院与中国证监会联合印发的《关于严格公正执法司法服务保障资本市场高质量发展的指导意见》明确,依法支持相关市场机构与个人运用先行赔付、行政执法当事人承诺等制度工具,及时向投资者进行赔偿,并且畅通先行赔付主体通过诉讼程序向其他责任人追偿渠道,以提升相关主体先行赔付的意愿。

