21世纪经济报道 记者郭聪聪
在我国监管部门持续强化虚拟货币风险整治的背景下,以“煜志金融”为名的虚拟货币投资平台近日爆雷。尽管央行等部门已多次明确虚拟货币相关业务属于非法金融活动,多地也曾发布风险预警,但该平台仍以高额收益为诱饵,致使众多投资者蒙受损失。
“本来计划12月1日提现,结果11月27日一次分红,就把钱全‘套’在里面了。现在根本提不出来,‘团长’直接说‘亏了就亏了’,现在人已经联系不上了。”林女士向21世纪经济报道记者讲述她的投资遭遇时,语气中充满了无奈与懊悔。
她所投资的“煜志金融”的虚拟货币投资平台,在12月中旬已陷入“跑路”状态,多名投资者在社交平台反映无法取现。

“从‘鑫慷嘉’到‘奥拉丁’,这类虚拟货币资金盘换汤不换药。” 一位反金融诈骗专家向本报记者透露,虚拟币资金盘的核心都是用后来者的本金支付早期收益,直至资金链断裂,操盘手隐匿无踪,类似于“庞氏骗局”。
更令人愕然的是,即便在平台已经出现无法提现的崩溃态势后,“煜志金融”竟然还上演了“二次收割”的戏码,试图再次将投资人的剩余资金席卷。
21世纪经济报道记者从投资者处了解到,12月中旬,“团长”在群内通知,要求用户缴纳账户总资产20%的 “自证保证金”。为了让这个要求显得合理,同步给出了——公司承担10%,个人仅需付10%的“优惠”。然而缴纳后,用户原有的资产将被转为“底仓”锁定60天,期间只有极少量所谓的“跟单盈利”可以提取。
尽管已有不少人察觉到这是最后的收割,但在“团长”的利诱和拿回本金的侥幸心理的驱使下,仍有投资者选择相信。王女士对记者说,自己在12月15日缴了3000元后,仅短暂恢复每日两三百元的小额提现,很快便再无下文。
高科技外衣下的360%年化收益
煜志金融平台,在成立一年多的时间里,借助高科技与虚拟货币的噱头,编织了一个暴富的财富故事。
根据平台向投资者展示的资料,其成立于2024年9月3日,不仅宣称在“香港股权交易展示中心”成功挂牌(股票代码HK31919),更标榜自身与华为技术有限公司联合研发了“6G鸿蒙系统”。
记者在“香港股权交易展示中心”官网按照股票代码并未搜索到相关企业。
在其宣传话术中,这套“6G鸿蒙系统”被描述为投资利器:“当前比特币、以太坊价格每秒都在实时涨跌,我们的6G鸿蒙系统能在HSEX(香港交易所)实时捕捉秒合约的涨跌,为投资者提供精准的交易信号。”
值得注意的是,其刻意使用的“HSEX”名称,与香港联交所的官方英文简称“HKEX”高度相似,仅有一字之差,甚至标注“香港交易所”,企图以此混淆视听,营造合规假象。

这种将高科技与高收益绑定的宣传,骗取了不少对金融、技术一知半解的普通投资者。同时,平台还给出了极具诱惑力的盈利模式:投资者存入资金作为 “底仓”,按约定操作每日可获1%收益,复利计算下来年化收益率超360%。
“刚开始投了5000元,不到一周就提现了800元收益。”投资人林女士告诉本报记者。上述业内人士表示,这种初期快速兑现的小额 “甜头”,是此类骗局获取信任、麻痹投资者的标准操作。
张女士回忆,之后社群里被称为“带单老师”或“团长”的负责人,不断在群内晒高额盈利截图,还以 “加大投入才能赚得更多” 鼓动大家追加资金,最终她投入了5万元存款。
拉人头比投资更赚钱
煜志金融设计了一套复杂且极具诱惑力的多级分销体系,并将其包装成 “八大福利”。这种投资加传销的模式,像病毒般快速扩散,让平台用户数在短短一年内飙升,形成了庞大的诈骗网络。煜志金融的宣传物料号称有300万用户,但实际上只是个吸引更多人涌入的噱头,没有证据证明有这么多真实用户。

其核心是代言人分红制度:邀请3名有效成员入金,即可成为1级代言人,得到50个USDT(虚拟货币)奖励;直接邀请5人且团队总人数达 20 人,可晋升2级代言人,并开始享受团队收益分红;最高级别的 “公司代言人”,需直接发展20人、团队总人数达500人,能享受高达2.5%的团队分红。每晋升一级,还能获得额外的 USDT(虚拟货币)奖励。
此外,平台还设有新人彩金:拉来新用户存入资金,邀请人与新人可共同瓜分新用户首存金额20%的奖励,邀请人的上级还能再抽取5%。这意味着,发展下线本身成了比单纯跟单投资更快、更暴利的 “生意”。
上述反金融诈骗专家表示,资金盘的本质在于“借新还旧”——通过不断吸纳新投资者的资金来兑付老投资者的所谓“收益”。要维持这一模式运转,必须依赖具备高流动性、高市场热度、高价格波动且缺乏实物价值锚定的投资标的,以制造快速致富的幻觉,吸引资金持续涌入。
“在传播性上,这种‘静态高收益+动态拉人头返利’的模式兼具投资与传销特征,让参与者在逐利心理驱动下主动传播,加速了骗局扩散;再加上短视频、社群营销的助推,虚假信息传播速度更快、范围更广。”他补充道。
无法提现后,以“自证保证金”实施二次收割
所有庞氏骗局都依赖源源不断的新资金流入,一旦增速放缓,崩塌便进入倒计时。
“这种资金盘的寿命一般就8到9个月,我在今年9月份收到风声,感觉不对劲就赶紧清盘退出了。” 早些察觉风险并成功撤离的李先生告诉记者。他的判断很快得到印证,11月下旬,“煜志金融” 的崩盘迹象开始显现。
11月27日至12月7日,平台以 “年度分红狂欢盛宴” 为名,展开最后一波密集营销收割,不断鼓励用户加大投资或拉新入伙,但在活动期间无法提现。林女士在这场活动中追加了投资,期盼能拿到更高分红。
然而,盛宴刚过,提现危机就如期而至。自12月8号起,就有大量用户发现平台App的提现功能异常,申请提现后一直显示“审核中”,无法到账。
“目前的进度是App自12月8号到现在一直提现审核中,基本可以默认提现失败了。”王女士无奈地表示。
然而,就在投资者陷入恐慌之际,煜志金融还在试图做二次收割。
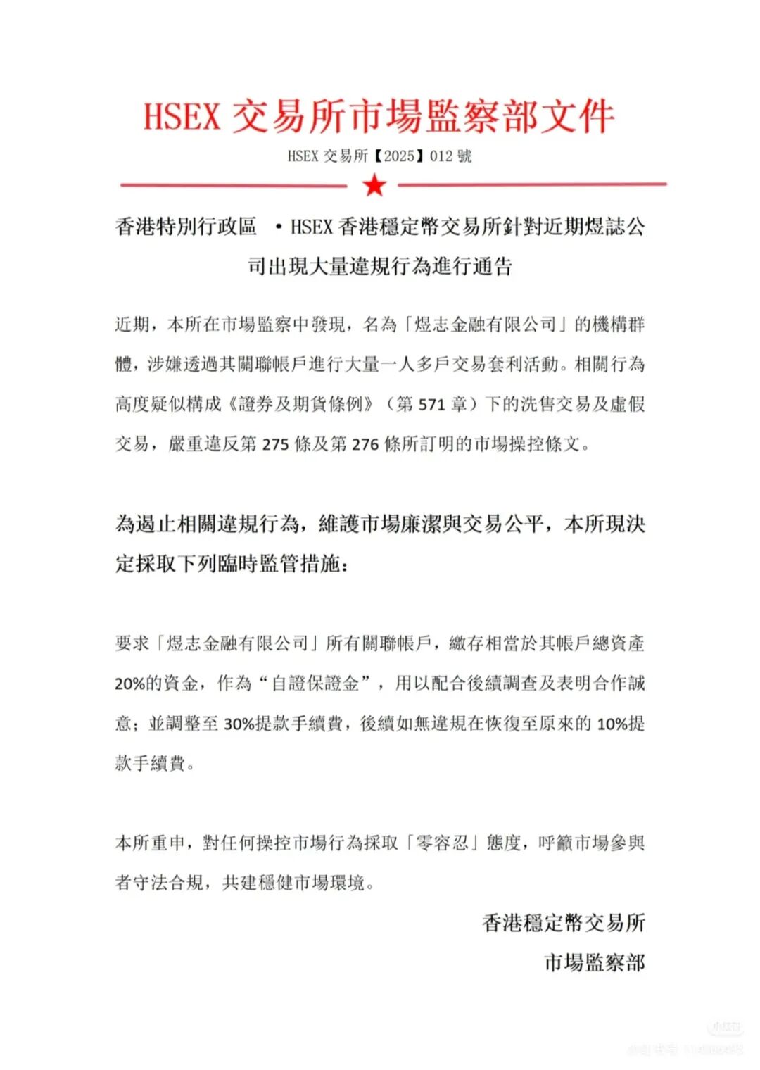
12月13日左右,一份落款为“HSEX交易所市场监察部”的文件在各投资群流传。文件声称,因发现煜志金融因涉嫌“洗售交易及虚假交易”等违规操作,要求所有关联账户缴存其总资产20%的资金作为“自证保证金”,并将提款手续费临时上调至30%,以表“合作诚意”。

这份文件落款为“香港稳定币交易所市场监察部”。而记者注意到,香港证监会网站显示,12月15日,香港证监会将“香港稳定币交易所”列入可疑虚拟资产交易平台警示名单。香港证监会表示,该实体宣称是在上述网站上营运的一个虚拟资产交易平台,涉嫌进行无牌活动/从事虚拟资产相关欺诈活动。该实体虚假宣称其由“港交所、联交所、期交所香港三大交易所共同成立”,事实上跟三者并无关连。

此时各群“团长”极力蛊惑用户缴纳这笔钱,他们声称此举是为了“团队健康”和“排除负面人员”,并抛出一个“优惠”条件:这20%的“自证金”由“公司承担10%”,个人只需承担10%。但附加的苛刻条件是:缴纳后,用户原有资产将转为“底仓”锁定60天,期间只有少量“跟单盈利”可提取。

尽管已有不少人察觉到这是最后的收割,但在团长的花言巧语和用户急于解套的侥幸心理驱使下,仍有心存侥幸者选择缴费。王女士就在12月15日缴纳了3000元“自证金”,后来发现小额提现功能短暂恢复了几天,但每日限额仅两三百元。
“这完全就是最后‘锁仓’、阻止用户集中挤兑的典型手法,目的就是为转移资金或彻底跑路争取最后的时间。”前述提前离场的李先生一针见血地指出。
骗局何以得逞?
煜志金融的手段并非毫无破绽。相反,其包装手法集合了近年来资金盘骗局的诸多典型要素,只是对于被高额回报冲昏头脑的投资者而言,这些警示都被选择性忽略了。
首先是碰瓷“高科技”。该平台宣称,其操盘团队与华为技术有限公司共同研发了“6G鸿蒙系统”,能精准采集公链数据,输出可靠性高达99.99%的交易信号。这一明显违背常识的宣称(6G技术远未商用,鸿蒙系统也非金融交易工具),却成为其吸引不懂技术投资者的科技噱头。
一位关注涉众型经济犯罪的研究专家向21世纪经济报道记者指出,这种嫁接知名企业、伪造境外金融牌照的操作,目的是制造合规假象,利用公众对头部企业的信任降低警惕性,极大增强了项目的迷惑性。
其次是“官方背景”造假。平台自称2024年9月3日成立于香港,并在“香港股权交易展示中心”挂牌。实际上,该中心仅为场外展示服务平台,并非受严格监管的官方证券交易所。而且,该中心已于10月14日将煜志金融摘牌,理由正是其涉嫌非法融资。此外,香港交易所也曾两次将“香港稳定币交易所(HSEX)”网站列入可疑名单,并澄清其与该平台无任何关联。

“这类骗局借助虚拟货币热度搭建诈骗载体,将自身包装为‘打破传统金融垄断’‘参与下一代金融革命’,事实上迎合了部分群体对去中心化理念的盲目崇拜,进一步削弱理性判断,可以预期将成为新型金融诈骗的趋势。”前述研究专家分析道。
监管重拳与“打地鼠”式挑战
煜志金融的爆雷,发生在我国监管部门持续强化虚拟货币风险整治的大背景下。
2025年11月底,中国人民银行牵头召开打击虚拟货币交易炒作工作协调机制会议,会议明确:“虚拟货币不具有与法定货币等同的法律地位,不具有法偿性,不应且不能作为货币在市场上流通使用,虚拟货币相关业务活动属于非法金融活动。”
同时,会议强调“稳定币是虚拟货币的一种形式,目前无法有效满足客户身份识别、反洗钱等方面的要求,存在被用于洗钱、集资诈骗、违规跨境转移资金等非法活动的风险。”
在地方层面,早在煜志金融爆雷前,风险预警就已发出。多地均发布公开信,提醒市民警惕以“X志金融有限公司”名义从事的非法金融活动,明确指出其未获金融牌照,App未备案。
11月以来,广东省信宜市、高州市均发布了《致广大市民的一封信》提醒,个别机构或个人涉嫌以“X志金融有限公司”名义从事非法金融活动,存在较大风险隐患。
上述“一封信”显示:经查,“X志金融有限公司”未获取国家金融监管部门颁发的业务许可牌照,其“HSEX”app也未经任何授权或备案。同时,该公司在我市无合法工商注册登记信息。

然而,监管也在面临现实挑战。
北京大成律师事务所高级合伙人肖飒告诉21世纪经济报道记者,我国虽已明确禁止虚拟货币相关金融活动,但新型资金盘常以境外注册、离岸运营等方式规避属地监管,导致立案难、取证难、追赃难。
另一位反集资诈骗领域的行业专家对此表示认同,“这类平台‘打一枪换一个地方’,包装迅速迭代,从‘区块链’到‘元宇宙’,再到如今的‘虚拟货币投资’,概念层出不穷。即使一个平台被曝光,其核心团队很快会潜入下一个资金盘项目,继续行骗。”
更值得关注的是部分投资者的心态。在煜志金融相关群组沉寂后,已有投资者在其他渠道急切询问“有新项目可以做吗?”,企图在下一个资金盘中“回血”。这种赌徒般的侥幸心理,也成为了骗局土壤持续肥沃的根源。

