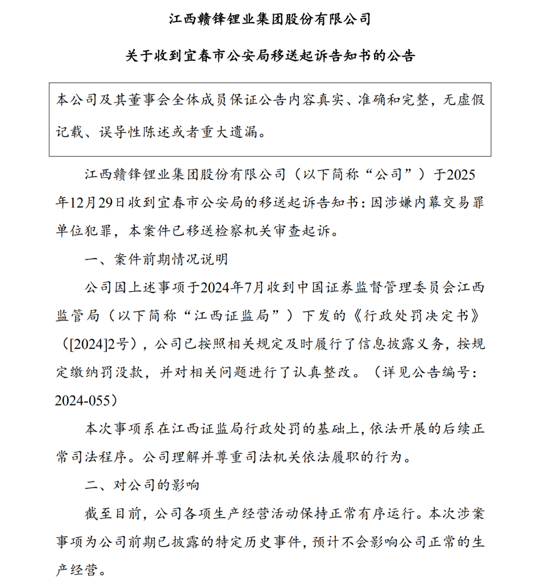
赣锋锂业(002460.SZ)今日公告称,公司于当日收到宜春市公安局的移送起诉告知书,因涉嫌内幕交易罪单位犯罪,案件已移送检察机关审查起诉。
截至目前,赣锋锂业各项生产经营活动保持正常有序运行。本次涉案事项为赣锋锂业前期已披露的特定历史事件,预计不会影响赣锋锂业正常的生产经营。

赣锋锂业(002460.SZ)今日公告称,公司于当日收到宜春市公安局的移送起诉告知书,因涉嫌内幕交易罪单位犯罪,案件已移送检察机关审查起诉。
截至目前,赣锋锂业各项生产经营活动保持正常有序运行。本次涉案事项为赣锋锂业前期已披露的特定历史事件,预计不会影响赣锋锂业正常的生产经营。

扫描二维码下载
21财经APP
扫描二维码关注
微信公众号
扫描二维码关注
微博
扫描二维码关注
抖音
扫描二维码关注
BiliBili
扫描二维码关注
今日头条
扫描二维码关注
百家号
扫描二维码关注
快手