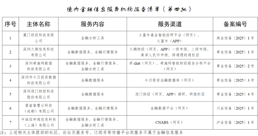
根据《关于开展境内金融信息服务报备工作的通知》,国家互联网信息办公室组织开展境内金融信息服务报备工作。近日已公布第四批7家金融信息服务机构名称及报备编号,进门财经、久期财经等机构在列。
原文如下:
国家互联网信息办公室关于发布第四批境内金融信息服务机构报备编号的公告
贯彻落实《金融信息服务管理规定》有关要求,根据《关于开展境内金融信息服务报备工作的通知》,为提高金融信息服务质量,促进金融信息服务业健康发展,国家互联网信息办公室组织开展境内金融信息服务报备工作。现公开发布第四批7家金融信息服务机构的名称及报备编号。
金融信息服务机构应在所提供服务、产品的显著位置标明报备编号,并链接至报备系统网址(http://fisbaobei.ifcert.cn),供用户查询核对。根据《金融信息服务管理规定》及有关政策,报备仅是对境内机构提供金融信息服务行为的确认,不代表对机构服务能力的认可。相关机构应严格按照《金融信息服务管理规定》要求提供金融信息服务,不得以报备为名,违规从事网络借贷、证券交易、证券投资咨询、征信等各类金融业务。

