南方财经全媒体集团投资快报记者 萧峰
资本市场监管趋严背景下,东莞捷荣技术股份有限公司(证券简称:捷荣技术,证券代码:002855)迎来监管立案调查。

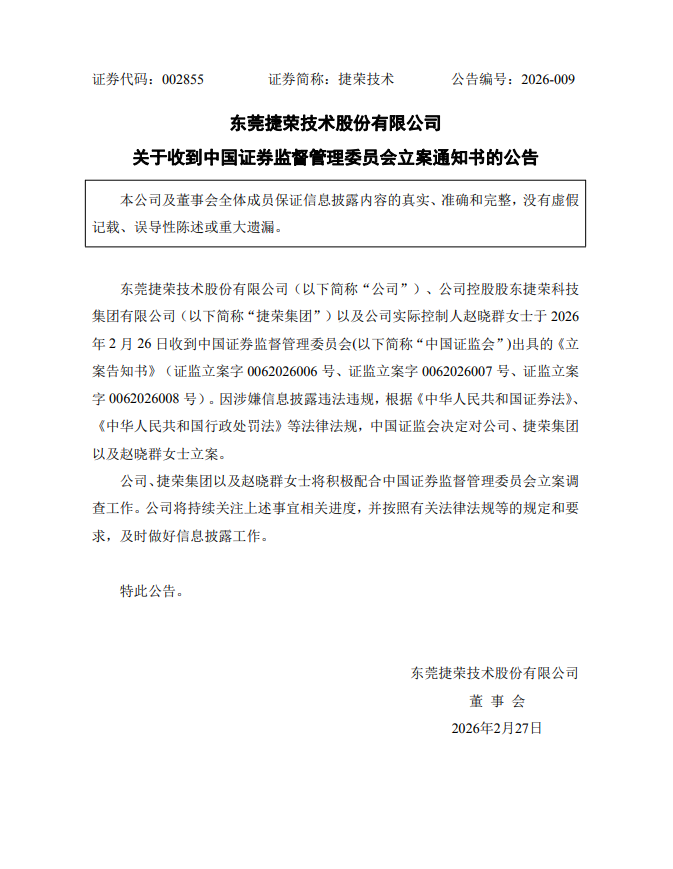
公告直击:立案调查启动,相关主体同步被查
2026年2月28日公司发布《关于收到中国证券监督管理委员会立案通知书的公告》,东莞捷荣技术股份有限公司、公司控股股东捷荣科技集团有限公司(下称“捷荣集团”)以及公司实际控制人,收到中国证券监督管理委员会出具的《立案告知书》(证监立案字0062026006号、证监立案字0062026007号、证监立案 字0062026008 号),因涉嫌信息披露违法违规被证监会立案调查。
对于此次立案,捷荣技术明确表示,公司、捷荣集团以及赵晓群女士将积极配合中国证券监督管理委员会的立案调查工作,同时公司将持续关注上述事宜的相关进度,并严格按照有关法律法规的规定和要求,及时做好信息披露工作,保障投资者的知情权。
需要说明的是,截至公告披露日,证监会尚未出具具体的调查结论,此次立案调查的具体违规细节仍需等待后续调查进展。
业绩预警:连续亏损与高层变动交织
此次捷荣技术被立案调查,背后伴随着公司持续的业绩亏损与密集的高管变动,多重因素叠加,进一步加剧了公司经营的不确定性。
据捷荣技术2026年1月31日发布的《2025年度业绩预告》,公司预计2025年归母净利润为-3.97亿元左右,较上年同期的-2.98亿元亏损幅度进一步扩大。对于2025年利润下滑的原因,捷荣技术在公告中解释称,一方面传统业务板块手机及平板类精密结构件产品市场需求未出现明显好转,市场销售价格承压;另一方面,公司近年来虽持续拓展非传统手机类精密结构件业务,订单数量有所增加,但相关业务占整体收入比例相对较低,尚未能扭转公司整体亏损态势。
伴随着业绩持续承压,捷荣技术的高管变动也极为密集。2025年11月17日晚间,捷荣技术公告称,张守智因工作调整原因申请辞去公司董事长、总裁、董事及董事会专门委员会委员职务。与此同时,还有公司副总裁房伟、副总裁兼董事会秘书李炳乾,后者辞任后不再担任公司任何职务。
与多位高管辞职相伴的是公司创始人的回归,就在同一天,捷荣技术召开董事会,同意选举赵晓群为公司董事长。需要指出的是,现年71岁的赵晓群是捷荣技术的创始人,曾担任第一届至第三届董事会董事长,任职时间为2014年3月21日至2024年1月29日。2024年初公司管理层换届后,赵晓群曾退居二线出任名誉董事长。此次回归距其淡出日常管理仅一年多时间。
2月28日,衡财保·炜衡金融315团队向投资快报记者表示,初步判断在2026年2月27日(含当日)之前买入,并在2026年2月28日之后卖出或仍持有该股票的受损投资者,可以提出索赔(最终索赔条件须以法院认定为准)。
目前,捷荣技术的索赔正在征集中。受损股民是否符合索赔条件?索赔流程是怎样的?股民朋友可联系《投资快报》股票维权咨询、新闻报料渠道(微信:tz315-wh)。报社将组织专业的金融315团队,为广大投资者提供一站式咨询服务支持,通过法律途径及时挽回投资受损。
