南方财经全媒体集团投资快报记者 萧峰
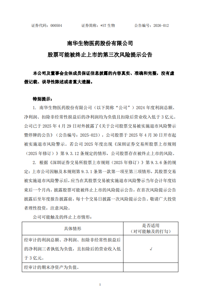
2026年3月2日,南华生物医药股份有限公司(*ST生物,证券代码:000504)发布第三次股票可能被终止上市的风险提示公告。回溯一年前,公司因2024年业绩预告“由盈转亏”触发退市风险警示,如今在2025年业绩预告扭亏的背景下,仍需等待经审计财务数据落地,若触及相关情形,公司股票将面临终止上市风险,保壳之战进入关键倒计时。

业绩“变脸”触发*ST,营收、利润双双不达标
时间回到2025年1月22日,南华生物披露2024年年度业绩预告,预计当期净利润为盈利1250万元至1550万元,给市场传递出积极信号。但仅三个月后,公司于2025年4月22日零点发布业绩预告修正公告,将业绩预期大幅下调,预计2024年净利润转为亏损1900万元至2100万元,扣非后净利润亏损2900万元至3100万元,营业收入为1.3亿元至1.4亿元,扣除后营业收入为1.3亿元至1.35亿元。
对于业绩“变脸”的原因,公司解释称,随着年度审计工作深入,经与年审会计师事务所沟通,基于谨慎性原则作出两项关键调整:一是部分自营产品存在退货风险,对相关销售收入不予确认,减少销售利润0.14亿元;二是结合客户期后信用状况,对个别客户单项计提信用减值准备,减少税前利润0.21亿元。这两项调整直接导致公司业绩由盈转亏,且扣除后营业收入远低于3亿元,触发《深圳证券交易所股票上市规则》第9.3.1条规定的财务类退市风险警示情形。2025年4月30日,公司股票正式被实施退市风险警示,证券简称变更为“*ST生物”。
2025年业绩预告扭亏,保壳仍存多重不确定性
尽管2024年业绩承压,但*ST生物在2026年1月22日披露的2025年年度业绩预告中给出了扭亏信号。公告显示,公司预计2025年营业收入为3.85亿元至4.25亿元,扣除后营业收入为3.6亿元至4亿元;利润总额为1850万元至2650万元,归属于上市公司股东的净利润为2850万元至3250万元,扣除非经常性损益后的净利润为850万元至1250万元,三项核心指标均实现扭亏为盈,似乎已满足撤销退市风险警示的核心财务条件。
不过,风险仍未完全消除。根据《深圳证券交易所股票上市规则(2025年修订)》第9.3.12条规定,上市公司被实施退市风险警示后,次一年度若出现“经审计的利润总额、净利润、扣非后净利润三者孰低为负值且扣除后营业收入低于3亿元”“财务会计报告被出具非无保留意见审计报告”等十种情形之一,股票将被终止上市。*ST生物当前发布的业绩预告为初步核算数据,尚未经审计,最终财务数据可能存在变动。
此外,公司曾于2025年8月筹划收购慧泽医药51%股权的重大资产重组,试图通过业务拓展增强盈利能力,但最终因交易各方未能就方案达成一致而终止,这也为公司主业复苏增添了不确定性。市场人士分析,公司2025年业绩预告的扣非后净利润处于850万元至1250万元区间,盈利规模相对有限,若审计过程中出现资产减值计提、收入确认调整等情况,仍可能影响最终业绩结果。
三发风险提示,等待审计结果定结局
按照监管要求,*ST生物需在2025年会计年度结束后一个月内披露首次退市风险警示公告,并在首次公告后至年度报告披露前每十个交易日披露一次。截至2026年3月2日,公司已先后于1月23日、2月6日、3月2日发布三次风险提示公告,持续履行风险告知义务。
公司在公告中明确提示,2025年度最终财务数据以经审计的年度报告为准,敬请投资者关注相关公告并注意投资风险。据悉,公司股票能否成功保壳,关键取决于经审计的2025年财务数据是否满足“净利润、扣非后净利润为正且扣除后营业收入不低于3亿元”“财务报告被出具标准无保留意见”等核心条件。
作为湖南省属国企控股的上市公司,*ST生物的保壳进程备受市场关注。后续,公司2025年年报审计结果、财务数据最终落地情况将成为决定其上市地位的核心变量,相关动态值得投资者持续跟踪。
对于在业绩“变脸”过程中可能遭受损失的投资者,合法维权通道已同步开启。受损股民是否符合索赔条件?索赔流程是怎样的?股民朋友可联系《投资快报》股票维权咨询、新闻报料渠道(wx:tz315-wh)。报社将组织专业的炜衡金融315团队,为广大投资者提供一站式咨询服务支持,通过法律途径及时挽回投资受损。结合此次业绩预告修正的时间节点,初步判断在2025年1月22日至2025年4月21日(含当日)之间买入,并在2025年4月22日之后卖出或仍持有*ST南华的受损投资者,可以提出索赔(最终索赔条件须以法院认定为准)。
