热点情报
1. 腾讯大涨7%,市值重回5万亿港元
港股科技巨头股价集体回暖,腾讯股价收盘涨超7%。

解读:
腾讯大涨的原因是什么?
一是,腾讯最新推出的AI智能体WorkBuddy于3月9日发布,其突出特点是完全兼容OpenClaw的技能,同时提供了更强的易用性和安全性。
二是,3月10日,腾讯宣布QClaw正处于内测中。腾讯方面介绍,QClaw是基于OpenClaw推出的本地AI助手,支持Windows/Mac一键安装,可通过微信对话,远程操控。
三是,腾讯估值便宜,今天大涨后动态PE仅22倍。据华尔街见闻报道,花旗维持对腾讯“买入”评级,目标价港币783元,较现价隐含逾52%的总回报空间。
四是,腾讯下周发布财报,市场预期较好,同时可以恢复回购。
前段时间港股科技大跌,很多投资者丢失了信仰,担心互联网巨头会被AI取代。
从龙虾热潮看,互联网巨头手握流量生态入口,你的龙虾能不能调用微信、钉钉?安全性如何?能否提供优质的云服务?这些都是大厂的核心竞争优势。
2. OPPO和一加发布价格调整公告
据第一财经报道,OPPO和一加发布价格调整公告,表示将于3月16日起,针对OPPOA系列、K系列及一加已发售产品进行价格调整。有消息称,vivo、荣耀等头部品牌也在酝酿于3月中下旬启动涨价,但官方并未回应。
解读:
业内人士预测,受成本压力影响,2026年手机市场或将迎来多轮价格调整,下半年可能出现第二轮甚至第三轮调价。
手机涨价的核心原因,是存储芯片成本的失控式上涨。
AI产业的爆发让服务器对存储芯片的需求井喷,三星、SK海力士、美光三大厂商垄断了全球90%以上的DRAM(运行内存)产能,“减产保价”“弃低追高”策略将 80%以上先进产能转向高毛利率的高带宽内存(HBM),导致消费级存储芯片供应紧缺。
除了手机,新能源汽车也在酝酿涨价,你还发现什么涨价了呢?欢迎评论区交流。
3. 热搜,6G要来了?
央视新闻公众号发文指出,今年,政府工作报告提出,要培育发展6G等未来产业。如果说5G是一条宽阔的信息高速路,那6G就像一张“空天地海一体”的“超级智能网”。不只从高铁到飞机般的速度提升,更是一场全方位的变革,拥有三大“超能力”。
移动通信依赖电磁波来传递信息,带宽越大,网速就越快。6G使用毫米波甚至太赫兹等更高频段,带宽可以达到5G的十倍以上。
6G的基站和信号不仅是用来通信,还具备了雷达探测和成像的功能,能让无人机、自动驾驶汽车拥有更敏锐的“数字感官”,更好地“看清”路况、灵活避障。6G信号基站具备本地AI计算能力,能够独立“思考”,及时提供个性化、有温度的智能服务,同时推动各行业的“数智化”转型,并且还能自己诊断故障,自我修复和优化。
解读:
目前,我国已经完成6G第一阶段的全部技术试验,形成超过300项关键技术储备。
6G上了热搜,不排除明天可能会异动。
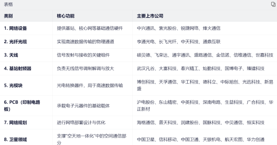
今天部分通信、光纤题材已经大涨,不单纯涨的是AI硬件。我用阿里千问梳理了一张6G产业链图,供大家参考。
4. 上交所:研究储备一批支持科技创新和新质生产力发展的政策措施。
每日侃市

难怪市场有一句段子:“一顿分析猛如虎,涨跌全看特某某”。
随着外围消息面回暖,全球股市都走出大反弹。A股港股昨天逆势拉升,今天继续高举高打。
宁德时代业绩超预期,带动创业板大涨3%,腾讯股价大涨,带动恒生科技指数涨超2%。
老话说得好,想要跑得快,全靠车头带。美股科技之所以走出长牛,主要也是仰仗科技七巨头。
虽然今天是普涨行情,但仔细拆开来看,依旧是快速轮动。
龙虾热潮利好云计算、算力租赁等方向,作为昨日共振指数的主线,早盘大幅冲高回落,追高资金一下懵圈了。
盘中轮动了机器人、CPO等板块,市场小幅缩量,大家还是要把控一下节奏。
更多精彩,欢迎关注“投资快报”公众号
专栏作者:严恺炜(执业编号:A0590624030003);编辑:池伟嘉,不构成投资建议,理财需谨慎。
