21世纪经济报道记者吴佳楠
3月25日,存储芯片概念反复活跃,商络电子、金太阳、佰维存储、协创数据、江丰电子、联运科技等跟涨。截至发稿,存储器指数(8841241.SH)涨1.51%。
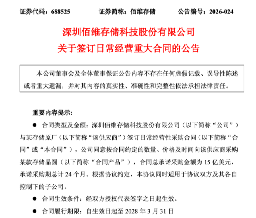
消息面上,3月24日,佰维存储发布公告称,公司与某存储原厂签订日常经营性采购合同,公司同意按合同约定的数量、价格及时间向该供应商采购某款存储晶圆,合同总承诺采购金额为15亿美元,承诺采购期总计24个月。
Wind数据显示,截至发稿,佰维存储收报246.68元/股,涨6.56%,总市值为1152亿元。今年以来,佰维存储股价累计上涨101.67%。

(图源/佰维存储发布公告)
该笔大单占整体采购销售规模较小
佰维存储表示,此次合同属于公司日常经营相关的重大采购合同,如合同能顺利履行,将有助于增强公司中长期存储晶圆供应的稳定性,降低存储晶圆价格波动对成本的影响。
不过,从体量上看,这笔大单对公司整体采购销售规模的占比并不算高。据公告披露,根据合同相关约定,佰维存储每12个月内对该产品的采购量,分别占2025年公司NAND Flash采购总量的11.1%、销售总量的18.01%,占比均较小。
公告称,公司签订合同提前锁定未来24个月的部分基础用量,与公司业务规模及业务规划匹配,风险整体可控。
具体来看,采购进度为8个季度内均匀采购,采购价格为锁定单价,自2026年二季度起至2028年一季度止。
同时,佰维存储提示风险称,合同产品市场价格及市场需求在合同期限内可能存在波动,在合同约定采购数量、价格及时间锁定的情形下,公司可能因在此期间合同产品市场价格下跌或市场需求下滑而承受较大损失;由于合同交易币种为美元,若汇率发生大幅波动,可能对公司产生不利影响。
今年以来,存储行业景气度持续升温,涨价潮仍在延续。
近日,佰维存储罕见披露2026年1—2月业绩预告,预计前两个月实现营业收入40亿元至45亿元,同比增长340%至395%;实现归母净利润15亿元至18亿元,同比增长921.77%至1086.13%。
公司称,AI算力等因素驱动DRAM/NAND价格持续上涨,行业供不应求,公司受益显著。
从全年业绩看,佰维存储此前披露的2025年业绩也已显现出高景气特征。公司2025年实现营业收入113.02亿元,同比增长68.82%;实现归母净利润8.53亿元,同比增长429.07%。
逐季采购,成本有所提高
佰维存储披露2025年业绩后,百余家投资机构参与公司2025年年度业绩交流会,公司核心高管出席,透露了更多关键信息。
对于存储持续涨价可能带来的成本上升,佰维存储表示,本轮存储涨价由AI算力需求爆发引起,据市场观点,供需缺口在短期内难以缓解。公司认为本年度内存储市场仍然比较景气,并且持续跟踪未来存储行业的发展趋势。
“在成本方面,公司通过LTA(长期供应协议)长约保障供应,由于是逐季采购,采购价会有所提升,成本会有所提高。公司通过移动加权平均法对成本计价,整体成本的变化相对平滑。此外,公司产品价格随行就市,从当前时点来看,产品价格的传导路径较为平顺。”佰维存储表示。
佰维存储表示,公司持续深化与全球主要存储晶圆原厂的合作,持续签署LTA,在2026年继续做好LTA的执行,同时会积极推进长期采购合约,保障供应资源。
当前,佰维存储正加大AI新兴端侧领域投入,公司产品目前已被Meta、Google、阿里、小米、小天才、Rokid、雷鸟创新等国内外知名企业应用于其AI/AR眼镜、智能手表等智能穿戴设备上。
在AI新兴端侧方面,2025年,公司AI新兴端侧存储产品收入约17.51亿元,其中,AI眼镜存储产品收入约9.6亿元。2023年至2025年AI眼镜存储产品复合增长率约为378.09%。
“2026年,随着AI眼镜的放量,公司与Meta等重点客户的合作不断深入,将推动公司相关存储产品业务的持续增长。同时,公司持续拓展北美其他AI标杆客户,推进与之在AI新兴端侧领域的合作。 ”佰维存储表示。
尽管佰维存储在AI端侧领域保持高速增长,但目前AI端侧市场仍存在诸多不确定性。业内分析,Meta的智能眼镜销量虽在增长,但整体市场规模仍然有限,此外,随着电脑、手机等终端产品因为存储涨价,成本压力传导至消费端需求,或将抑制从而反向调节市场,致使价格回落。
对于后续经营情况的展望,佰维存储回应称,2025年底公司存货金额78.68亿元,库存较为充足;其次,公司在AI眼镜等AI新兴端侧、智能汽车等新应用领域的收入将持续保持增长。在智能移动领域,公司产品已经进入手机领域一线客户,并且持续推进自研主控的替代,综合盈利能力有望进一步增强。
“如果公司晶圆级先进封测制造项目进展顺利,预计将于2026年年底开始贡献收入。 ”佰维存储表示。
