近日
“优思益”产品因被央视曝光“假澳洲进口”
已全网下架
多位明星、主播曾带货相关产品
多位明星发布公开致歉声明
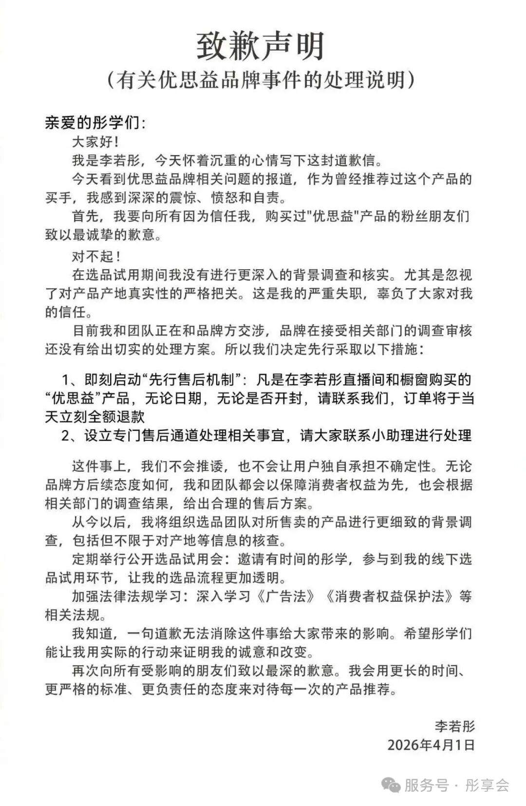
4月1日,李若彤、明道、章小蕙等发布优思益事件处理说明。
李若彤表示,即刻启动“先行售后机制”,凡是在李若彤直播间和橱窗购买的“优思益”产品,无论日期、是否开封,订单将于当天立刻全额退款。


明道承诺,凡通过明道直播间/橱窗渠道购买“YouthIt优思益”品牌产品的消费者,均可自本公告发布之日起30个工作日内联系直播间小助理,将以“先行赔付”的形式向相关消费者予以退款处理。


章小蕙通过其公司账号“玫瑰是玫瑰”发布正式声明致歉,其个人企微“章大蕙”也转发该声明。声明表示,自1日早上“Youthit优思益”品牌事件曝光后,首先郑重向大家致歉,辜负了大家信任,对此我们深感愧疚。玫瑰的消费者可自本公告发布起15个工作日内联系购买平台的官方客服,玫瑰都将以“先行赔付”的形式于订单核实后的7个工作日内,针对所有通过玫瑰全渠道下单的用户给出退款处理。


优思益推手被立案
近日,“优思益”产品因被央视曝光假澳洲进口已全网下架。针对其涉嫌原产地造假、虚假宣传等问题,国务院食安办、市场监管总局、海关总署已立即组织涉事地市场监管部门和海关开展调查核实。

目前,浙江杭州市场监管部门对涉及的杭州索象营销策划有限公司展开调查,已调取服务内容,资金往来等相关材料,正在问询相关负责人,核实相关数据。目前市场监管部门已对企业涉嫌广告违法行为立案调查。同时,对报道中涉及的杭州社淘电子商务有限公司、杭州爱德思达传媒科技有限公司涉嫌广告违法行为也予以立案调查。
此前报道
随着公众对健康的重视,保健品经常出现在大家的购物车中,特别是一些进口保健品,从保税仓直接发货、有明星代言和各种国际奖项,备受消费者青睐。
其中,叶黄素进口保健品在网购平台卖得很火,抖音、天猫销量第一的叶黄素知名品牌“澳洲优思益”,原产地标称为澳大利亚,此前有消费者对其产地表示质疑。带着消费者的疑问,总台记者辗转多地进行调查,结果出人意料。

优思益“澳洲”身份成谜
多位明星代言推荐的“澳洲优思益”叶黄素护眼产品,在各大网购平台“海外旗舰店”有售,其中蓝莓叶黄素胶囊售价293元/瓶,黑曜石叶黄素护眼片售价434元/瓶,广州保税仓发货,产地为澳大利亚; 天猫榜单进口叶黄素品牌榜排名第一名,叶黄素全系列累计销售400多万瓶,抖音销量229万多瓶。
记者在社交媒体上发现,有消费者爆料,“买了优思益补铁剂,到货后才发现它是国产的”。并晒出了进口商品溯源信息截图,企业名称为全英文,翻译为“仙乐健康科技(安徽)有限公司”。这位消费者向平台进行了核实,回复“是澳大利亚的品牌,但是是在国内生产的”。

“澳洲优思益”产品到底产自哪里呢?优思益官方网站显示,其产品在中国的运营商是广州雅拉源健康产业有限公司,记者走访了这家公司。
面对记者的质疑, 工作人员始终不肯透露其产品的产地和生产者,称他们入驻平台时,已经把进口报关单、原产地证明等资料提供给平台了。
记者以消费者的身份联系了天猫和抖音两家平台的客服,核实“澳洲优思益”产品的真实生产地,最终未能从网购平台获取产品的生产地和生产者信息。

海外注册地竟是汽车维修站
记者注意到,这款“澳洲优思益”蓝莓叶黄素胶囊为全英文标识,英文企业名称翻译为“澳洲雅拉源健康产业有限公司”,地址是墨尔本丁格利湖路1-5单元28号。
因在国内无法确认产品的真实生产者和产地,总台记者随即前往墨尔本进行调查,然而丁格利湖路1-5单元28号大门紧闭,据周围的居民介绍,附近没有保健品工厂或门店。

近期,记者再一次来到墨尔本丁格利湖路1-5单元28号,这次,紧闭的大门打开了,但是没想到的是,这里的工人正在维修汽车, 并不是“澳洲雅拉源健康产业有限公司”,更没有所谓的保健品生产工厂,而是一家汽车维修站。
销冠实为“假进口”,商家花钱买“马甲”
这款产品究竟产自哪里?这样一款身份存疑的保健品又是如何摇身一变火爆全网的呢?
记者在网上搜索“优思益”发现,这款产品的营销策划是由杭州索象营销策划有限公司负责的,记者随即赶往浙江,探访了这家公司。

杭州索象营销策划有限公司 卢总: 我们做的“优思益”,说白了这是广州的一家公司,产品也是广州的,只是我们把它包装成了澳洲的。我们定位的是澳洲精准营养,现在做成抖音、天猫第一了,一年卖260万瓶。
按规定,保健食品外包装上,必须有国家市场监管总局(或原国家食品药品监督管理局)批准的“蓝帽子”标识及批准文号。然而记者看到,“澳洲优思益”产品包装上并没有“蓝帽子”标识。那么索象公司是如何把它打造成抖音、天猫叶黄素销量第一的“进口”保健品呢?

杭州索象营销策划有限公司 卢总: 我们在澳洲找了一些当地的大学教授、医学博士做“背书”。这些都是要花钱的,没有这个东西,这个护眼素没有知名度,谁敢吃?
除了找医学专家增加品牌的可信度,记者在天猫“优思益”海外旗舰店看到,宣传页面上还有一个“国际大奖”的奖杯。 卢总说,“这些奖都是我们给它申请包装的,全球的奖,我们都有资源,一个奖大概2万3万块钱。 ”


