随着AI技术的普及和个体生产力的显著提升,OPC(One Person Comapny,一人公司)成为智能经济时代新型企业形态。而华强北正以一场“全域空间+全链服务+全维生态”的系统性布局,全力跑出AI时代的“华强北加速度”。
近日,华强北街道首批OPC孵化基地集中挂牌,标志着这一依托45年电子产业积淀、覆盖整个街区的创新创业生态体系,正式进入规模化运营阶段,着力打造“AI+硬件”创新创业高地,剑指OPC第一街。

全域空间:建设“星罗棋布式”OPC创业社区群
针对OPC普遍面临的空间成本压力,华强北街道推进辖区现有空间载体整合提质,形成“全域覆盖”的创业空间网络,让创业者“轻装上阵,无忧创业”。
华强北通过系统摸排智方舟、赛格众创空间等规模化孵化基地及核心楼宇资源,此次集中挂牌的首批共12个OPC孵化基地均配套一人办公室,月租仅千元左右(含水电及配套服务),切实降低创业门槛。同时,华强北联动辖区6个党群服务中心,全面梳理共享工位、多功能会议室等可利用设施,将OPC工位延伸至社区末梢,让创业者在家门口就能找到创业空间。在华强北步行街全球人工智能场景应用中心、福田之翼两大展厅,打造2个OPC创新加速器。除此之外,街道正加速推进复兴世纪大厦近1万平方米OPC服务中心的建设,并计划撬动民间资本建设20个OPC孵化器。

从“一间办公室”到“一张工位”,从“核心楼宇”到“社区末梢”,华强北正以全域视野织密创业空间网络,持续打造为全球OPC创业者“拎脑入驻、零门槛起步”的首选之地。
全链服务:聚焦“AI+硬件”,打造从入驻到出海全生命周期服务体系
华强北立足全球电子信息产业枢纽优势,锚定“AI+硬件”这一最具爆发力的前沿领域,为OPC创业者提供从技术到产品、从产品到市场的全链条支撑。
在赛道锚定上,华强北聚焦“AI+硬件”赛道精准打造4个差异化标杆案例:深元人工智能展厅实现“软件支撑+硬件供给+场景展示+渠道变现”全流程闭环;滨江爱义南方大厦聚焦数字文创与智能设计;深AI夜校构建“培训-实践-创业”全链条培育体系;光盒世界以潮玩IP融合AI科技,搭建“研发生产—零售体验—全球布局”的前沿新生态平台。四大标杆协同发力,构建了可复制、可推广的标准化孵化模式。
在产业链协同上,创新打造“神奇的一平方米”10S服务体系,将一米柜台升级为集成产业单元,实现创意生成、结构设计、快速打样、柔性生产、全球销售与跨境交付全流程贯通。依托华强北成熟密集的电子信息产业和现代化生产性服务业资源,整合芯片、模组、结构件、整机制造等上下游环节,叠加研发设计、检测认证、跨境电商、国际物流等能力,为OPC提供“所需即所得”的供应链支持,让“一人公司”也能高效调动完整产业体系,真正跑出“上午设计、下午打样、次日量产、一周出海”的华强北速度。
在场景对接上,依托华强北高度市场化的即时反馈机制,推动AI智能体、机器人、无人机、AI眼镜等产品在消费场景中快速验证与迭代,实现“研发即落地、上架即测试、销售即反馈”。同时通过AI八骏榜单、热力图等机制反向引导研发方向,形成“市场定义产品、需求牵引创新”的闭环。

全维生态,打造“人—产—城”共生共融的超级孵化器
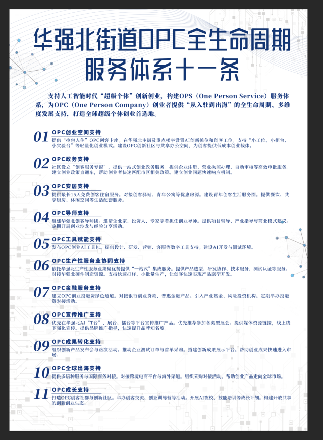
在政策服务维度,出台《华强北OPC创业11条》覆盖从入驻到出海的全生命周期,涵盖“拎包入住”创客卡座、15天免费住宿、AI工具包、生产性服务业协同、跨境电商及海外渠道对接等维度,同步配备优质创业导师与全流程孵化指导。从孵化到出海,从人才到宣传,华强北正以全覆盖、全链条的政策体系降低创业门槛,让每一位OPC创业者精准触达政策红利,让创业者“拎脑入驻、无忧出海”。
与此同时,华强北通过一系列共情运营实践,推动“人—产—城”深度融合。落地全国首个OPC科技音乐节让创客、骑手、商家、市民汇聚街头,在音乐与科技中释放压力;“只收梦想,不收租金”的温暖承诺,为OPC和创客敞开华强北步行街50个黄金摊位,用2个月至1年免租的诚意,让每一份年轻创意都被温柔托举。将街区转化为“共情发生地”,共同诠释了华强北“让每一个奋斗者都被看见、被回应”的共情理念,使街区不仅承载生产功能,更成为安放情绪、凝聚认同的公共空间,推动“人—产—城”在真实参与中实现融合共生。

这种“政策硬支撑”与“共情软环境”的结合,不仅解决了创业者“能不能把事做好”的生存需求,更解决了“愿不愿意长期留下来”的情感归属,使华强北从零散的孵化点位进化为一个有机生长、彼此赋能的“超级孵化器”,真正实现了人、产业与城市在真实参与中的共生共荣。
从“一米柜台”到“一人公司”,华强北正以一场“全域空间、全链服务、全维生态”的系统性变革,回应着AI时代的创业新浪潮。这里不仅有45年积淀的产业底蕴、全球最密集的供应链支撑,更有覆盖全街区的空间网络、精准滴灌的政策体系、多点开花的生态建设,未来,华强北将锚定“OPC第一街”“全球AI硬件创新高地”目标,持续优化全域OPC生态、完善服务体系、强化要素保障,让无数创业者能在AI时代实现“一人成军”的创业梦想。
