近日,霸占电商平台销量榜首、多位明星推荐的网红保健品“澳洲优思益”被曝光号称澳洲原装进口,实为国内生产,其海外注册地竟是一家汽车维修站。对此,国务院食安办、市场监管总局、海关总署高度重视,已组织涉事地市场监管部门和海关开展调查核实,并约谈相关平台企业。

事件曝光后,曾与其合作的商家、博主、明星等纷纷道歉。
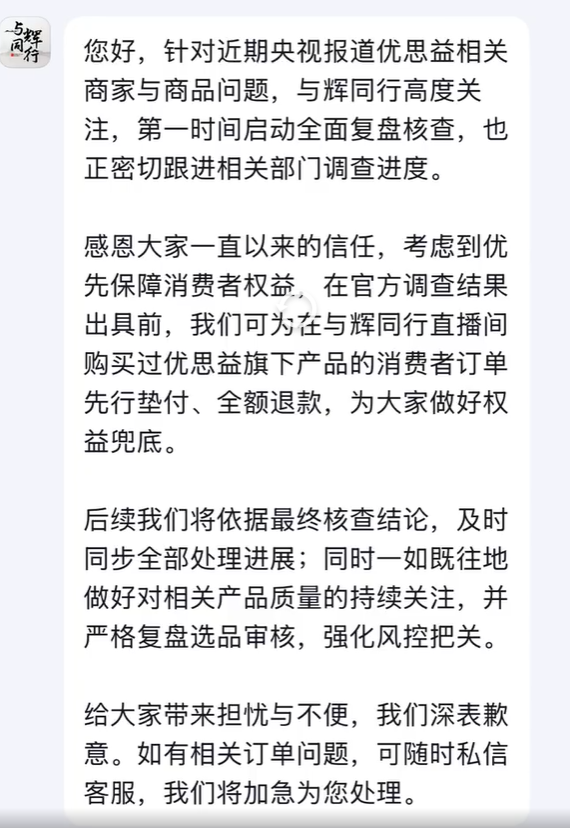
与辉同行
4月2日,@与辉同行 客服表示:
考虑到优先保障消费者权益,在官方调查结果出具前,我们可为在与辉同行直播间购买过“优思益”旗下产品的消费者订单先行垫付、全额退款。

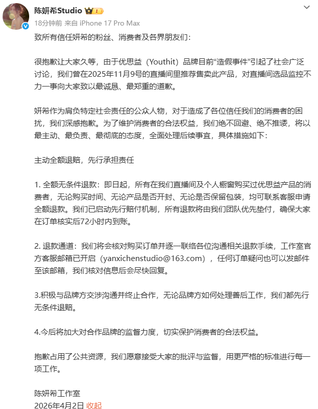
陈妍希
同日,陈妍希工作室账号@陈妍希Studio 发文致歉,并表示全额无条件退款,确保退款在订单核实后72小时内到账。

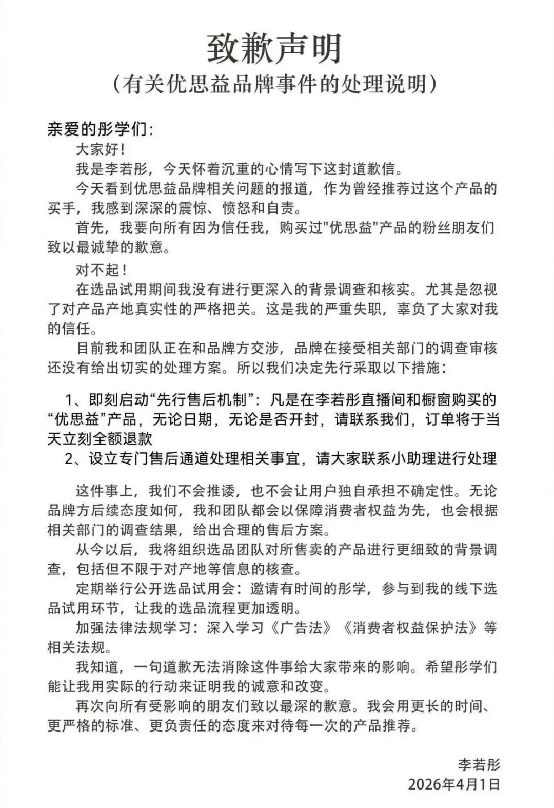
李若彤
李若彤表示,即刻启动“先行售后机制”,凡是在李若彤直播间和橱窗购买的“优思益”产品,无论日期、是否开封,订单将于当天立刻全额退款。

明道
明道承诺,凡通过明道直播间或橱窗渠道购买“YouthIt优思益”品牌产品的消费者,均可自本公告发布之日起30个工作日内联系直播间小助理,将以“先行赔付”的形式向相关消费者予以退款处理。

章小蕙
章小蕙通过其公司账号“玫瑰是玫瑰”发布正式声明致歉,其个人企微“章大蕙”也转发该声明。声明表示,玫瑰的消费者可自本公告发布起15个工作日内联系购买平台的官方客服,玫瑰都将以“先行赔付”的形式于订单核实后的7个工作日内,针对所有通过玫瑰全渠道下单的用户给出退款处理。

新闻多看点
买到 “正规产品” 是安全的前提
通过以下2步可快速验证
保健品资质
① 看包装:必找“2个标识”
若宣称“有保健功能”,必须有蓝帽子标志和SC食品生产许可证号(格式:SC+14位数字)。

② 查批准号:官网验证真伪
登录“国家药品监督管理局官网”(https://www.nmpa.gov.cn/),点击首页“国产保健食品”或“进口保健食品”查询入口,输入“蓝帽子”下方的批准号(如“国食健字G20231234”,“G” 代表国产,“J”代表进口);若查询结果显示“无此产品信息”,或产品名称、保健功能与官网不一致,直接判定为假冒产品,坚决不买。
