记者|毕凤至 见习记者林芊蔚
编辑|李燕娜 江佩霞
视频|王学权
本周,A股三大股指累计涨幅均为负数。沪指跌0.86%,深证成指跌2.96%,创业板指跌4.44%。20%的个股周内实现上涨,175股涨超10%,494股跌超10%。
A股一周20大牛股:13股来自医药生物板块,最牛股大涨90%
剔除年内上市的个股,周内11只个股涨超30%。在本周涨幅前20的牛股中,有13股来自医药生物行业,周涨幅均超27%。从细分行业来看,化学制药行业有5 股、医药商业行业有3股、 医疗器械行业有2股, 生物制品、医疗服务、中药行业各1股。其中海泰新光(688677.SH)、津药药业( 600488.SH)领涨,分别涨75.26%、60.97%。
潮汕上市公司引入无人驾驶独角兽, 本周最牛股 股价6天翻倍
最牛股星辉环材6天猛涨100%,其中3月31日、4月1日和4月2日这3个交易日均实现20CM涨停,使 陈雁升家族整体财富增值约40亿元。
星辉环材的主营业务为高分子合成材料聚苯乙烯(PS)的研发、生产与销售,产品广泛应用于电子电器、玩具、日用品包装等领域。

此轮股价大涨,缘于星辉环材3月30日晚间的一则关于间接控股股东权益变动的公告。星辉环材公告称,公司实际控制人陈雁升、陈冬琼、陈创煌及其一致行动人陈粤平分别与Zelos HK及江苏九识签订股份转让协议,约定陈冬琼将其所持公司股东星辉香港51%的股权转让予Zelos HK;陈雁升、陈创煌及陈粤平将其合计所持公司控股股东星辉控股45%的股权转让予江苏九识。
星辉环材实控人陈雁升家族及一致行动人,于2026年3月28日与九识智能旗下两家全资子公司签署股权转让协议,总对价约11.82亿元。交易完成后,九识智能间接持有星辉环材27.49%股权,陈雁升家族仍以45.19%持股保持控制权。
市场预期如此强烈,在于九识智能的入股不仅带来了百亿级科技资本的背书,更打开了星辉环材从传统化工材料向“新材料+无人驾驶场景”转型的想象空间。Zelos HK及江苏九识,是无人驾驶公司九识智能旗下的两家全资子公司。九识智能成立于2021年,是全球最大的RoboVan(无人驾驶厢式物流车)企业,主营人工智能以及L4级自动驾驶技术的研发。
据悉,星辉环材的实控人之一陈雁升出身于广东潮汕。据时代财经报道,1995年陈雁升、陈冬琼夫妇成立了星辉塑胶厂,靠玩具足球赚到第一桶金。2010年和2022年,陈雁升旗下星辉娱乐(300043.SZ)、星辉环材相继上市,其身家也水涨船高,并在2022年跻身胡润全球富豪榜。
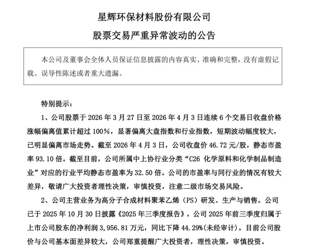
4月3日,星辉环材发布股票交易严重异常波动的公告,称公司聚苯乙烯产品主要原材料为苯乙烯,属石油炼化下游大宗化工品。若石油价格或苯乙烯供需关系大幅变化导致原材料价格剧烈波动,公司可能无法通过常规成本转移机制有效化解成本压力,将导致公司毛利率的下降。

A股一周20大熊股:最熊股复牌后大跌80%,电力概念股领跌
剔除年内上市的个股,周内49股跌超20%。最熊股立方退(300344.SZ)本周累计跌超80%。该股票于2026年3月31日复牌并进入退市整理期,股票进入退市整理期的首个交易日不实行价格涨跌幅限制,此后每个交易日的涨跌幅限制为20%。退市整理期为十五个交易日,预计最后交易日期为2026年4月21日。
前期逆势走强的电力板块出现补跌,在本周跌幅居前二十的熊股中,7股来自电力行业,包括晋控电力(000767.SZ)、广西能源(600310.SH )、宁波能源(600982.SH )等。其中,晋控电力跌幅仅次于最熊股立方退,跌超31%。
此外,光伏设备行业有2只个股进入本周20大熊股名单中, 分别为阳光电源(300274.SZ)和昱能科技( 688348.SH)。
越声投研:热门题材公司线索延伸阅读
(声明:文章内容仅供参考,不构成投资建议。投资者据此操作,风险自担。)
SFC
出品丨21财经客户端 21世纪经济报道
微信统筹|江佩霞 见习编辑|林芊蔚
21君荐读
“我准备倒闭了!” 广东爆火鸡煲店老板再发声:我用的是冰冻鸡,别来了
被字节413亿卖掉后,沐瞳有大动作
央行即将出手,8000亿! 
