4月3日,*ST精伦宣布拟终止上市,四家A股上市公司接连发布退市风险警示。
*ST精伦拟终止上市
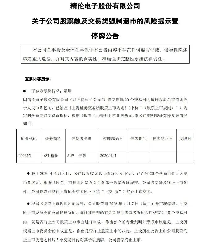
4月3日晚间,*ST精伦公告称,公司股票4月3日收盘总市值为2.85亿元,自3月9日至4月3日已连续20个交易日收盘总市值低于5亿元,已触及《股票上市规则》规定的交易类强制退市情形。同日,公司公告,收到上交所下发的终止上市监管工作函。

Wind数据显示,4月3日,*ST精伦股价收报0.58元/股,跌幅为4.92%。今年以来,*ST精伦股价累计跌幅达74.11%。
公司股票将自4月7日(周二)开市起停牌。上交所在公告公司股票终止上市决定之日后5个交易日内对其予以摘牌,公司股票终止上市。根据相关规定,交易类强制退市公司股票不进入退市整理期。
*ST精伦日前披露的2025年业绩预告显示,公司预计2025年实现归属于母公司所有者的净利润为-3950万元到-4550万元;扣除非经常性损益后的净利润为-4000万元到-4600万元。预计2025年营业收入为3.38亿元左右,扣除与主营业务无关的业务收入和不具备商业实质的收入后的营业收入为8622万元左右。预计2025年末净资产为8900万元左右。
四股连发退市风险警示
4月3日,春兴精工公告,经公司财务部门初步测算,预计2025年度期末净资产为负值。根据《深圳证券交易所股票上市规则》第9.3.1条第(二)项规定,上市公司出现最近一个会计年度经审计的期末净资产为负值情形的,深圳证券交易所将对其股票交易实施退市风险警示(股票简称前冠以“*ST”字样)。

4月3日,棒杰股份公告,公司财务部门初步测算,预计2025年末归属于上市公司股东的净资产为-90,015.51万元至-60,015.51万元(未经审计)。根据《深圳证券交易所股票上市规则(2025年修订)》第9.3.1条第一款第二项规定,若公司2025年度经审计的期末净资产为负值,公司股票将在2025年年度报告披露后被实施退市风险警示(股票简称前冠以“*ST”字样)。
公司已于2026年1月31日、3月4日及本次分别披露三次风险提示公告。目前2025年度报告审计工作仍在进行中,最终是否触及退市风险警示情形,以立信会计师事务所出具的正式审计报告为准。

4月3日晚间,易华录发布预警 ,预计2025年度期末净资产为负值,公司股票交易可能被实施退市风险警示。

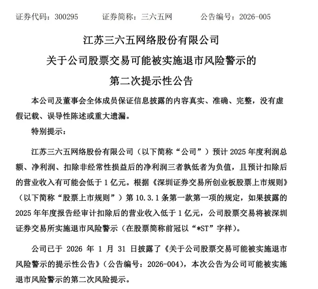
4月3日,三六五网亦发布公告称,预计2025年度营业收入可能低于1亿元,第二次就公司股票交易可能被实施退市风险发布警示。

(声明:文章内容仅供参考,不构成投资建议。投资者据此操作,风险自担。)
