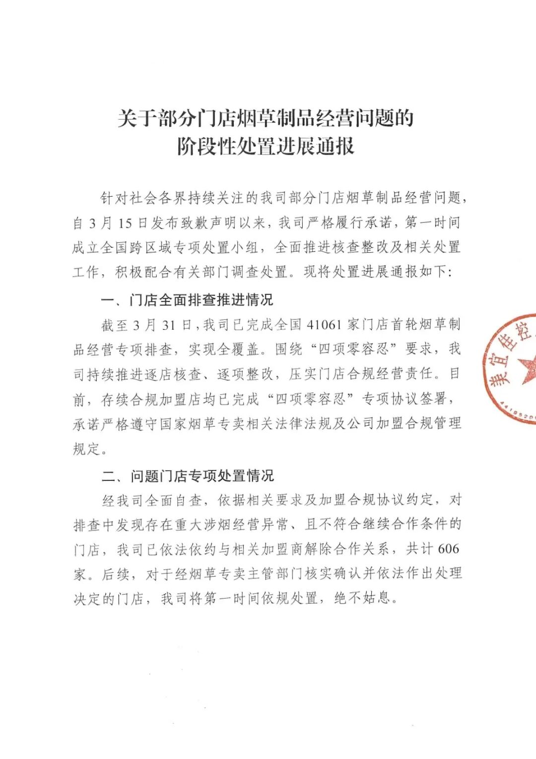
4月9日,美宜佳发布关于部分门店烟草制品经营问题的阶段性处置进展通报。经全面自查,依据相关要求及加盟合规协议约定,对排查中发现存在重大涉烟经营异常、且不符合继续合作条件的门店,公司已依法依约与相关加盟商解除合作关系,共计606家。后续,对于经烟草专卖主管部门核实确认并依法作出处理决定的门店,公司将第一时间依规处置,绝不姑息。


4月9日,美宜佳发布关于部分门店烟草制品经营问题的阶段性处置进展通报。经全面自查,依据相关要求及加盟合规协议约定,对排查中发现存在重大涉烟经营异常、且不符合继续合作条件的门店,公司已依法依约与相关加盟商解除合作关系,共计606家。后续,对于经烟草专卖主管部门核实确认并依法作出处理决定的门店,公司将第一时间依规处置,绝不姑息。


扫描二维码下载
21财经APP
扫描二维码关注
微信公众号
扫描二维码关注
微博
扫描二维码关注
抖音
扫描二维码关注
BiliBili
扫描二维码关注
今日头条
扫描二维码关注
百家号
扫描二维码关注
快手