4月16日,网达软件(603189)、GQY视讯(300076)及实达集团(600734)相继发布公告,提示公司股票可能被实施退市风险警示。3家公司均下修了2025年全年业绩预告,因财务指标触及或预计触及相关退市风险警示标准,引发市场关注。
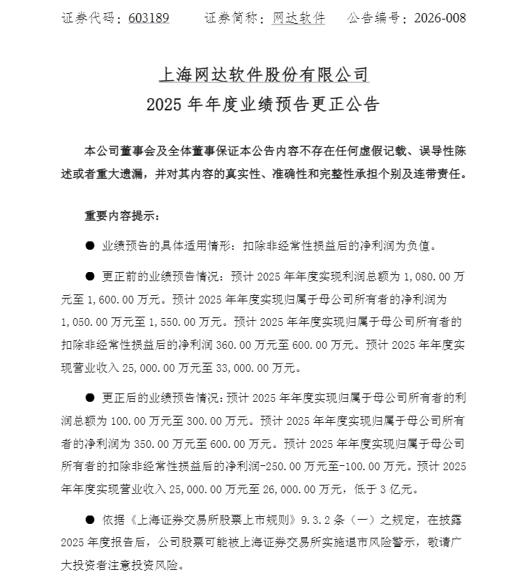
网达软件:下修2025年净利润预计为350万元—600万元
网达软件公告,预计2025年年度实现归属于母公司所有者的净利润为350万元至600万元,同比减少42.73%至66.59%。经财务部门再次测算,预计2025年年度实现营收2.5亿元至2.6亿元,低于3亿元。
更值得警惕的是,公司预计扣除非经常性损益后的净利润为-250万元至-100万元,由盈转亏,同比减少145.33%至213.32%。
而此前,该公司公告,预计2025年年度实现利润总额为1080万元至1600万元,预计归属于母公司所有者的净利润为1050万元至1550万元。网达软件之所以下修业绩预告,主要是因为对长期股权投资减值准备、2025年年度营业收入进行了修正。
网达软件称,根据相关规定,公司股票可能被实施退市风险警示(冠以“*ST”字样)。若触及该情形,公司股票将于2025年年度报告披露日起开始停牌,并在停牌后5个交易日内被实施退市风险警示。公司提醒投资者注意投资风险,具体数据以正式披露的经审计年报为准。
截至4月16日收盘,网达软件涨0.89%报16.94元/股,最新市值46亿元。

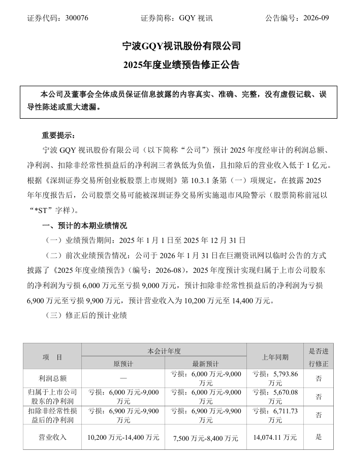
GQY视讯:下修2025年营业收入预计为7500万元—8400万元
GQY视讯发布公告称,预计2025年度归属于上市公司股东的净利润为亏损6000万元至亏损9000万元。业绩变动原因系子公司不纳入合并报表范围及部分业务由总额法调整为净额法核算,导致营业收入修正为7500万元—8400万元,扣除后营业收入低于1亿元。公司预计2025年度经审计的利润总额、净利润、扣除非经常性损益后的净利润三者孰低为负值,且扣除后的营业收入低于1亿元。
根据规定,在披露2025年年度报告后,公司股票交易可能被深圳证券交易所实施退市风险警示(股票简称前冠以“*ST”字样)。
此前,该公司公告,2025年度预计营业收入为1.02亿元至1.44亿元。
截至4月16日收盘,GQY视讯涨1.88%报5.95元/股,最新市值25元。

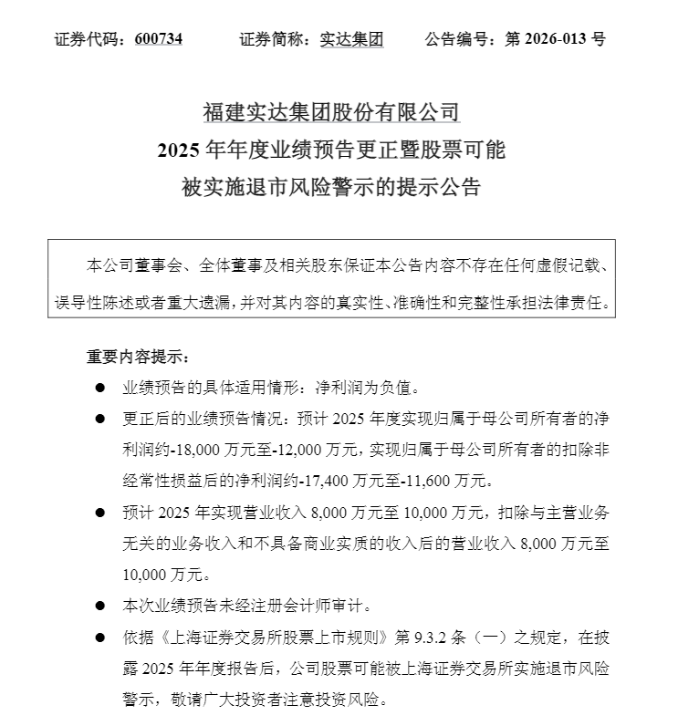
实达集团:下修2025年营业收入预计为8000万元—1亿元
实达集团公告,预计2025年度营业收入将调减2.5亿元至2.9亿元,更正2025年年度业绩预告。
实达集团公告称, 经财务部门初步测算,预计2025年度实现归属于母公司所有者的净利润约-1.80亿元至-1.20亿元,实现归属于母公司所有者的扣除非经常性损益后的净利润约-1.74亿元至-1.16亿元。预计2025年实现营业收入约8000万元至1亿元,扣除与主营业务无关的业务收入和不具备商业实质的收入后的营业收入8000万元至1亿元。

此前,该公司公告,预计2025年实现营业收入3.15亿元至3.65亿元。
同时,实达集团提示,公司预计2025年度经审计的利润总额、净利润、扣除非经常性损益后的净利润孰低者为负值且营业收入低于3亿元。根据《上海证券交易所股票上市规则》第9.3.2条(一)之规定, 在披露2025年年度报告后,公司股票可能被上海证券交易所实施退市风险警示(股票简称前冠以“*ST”字样)。
截至4月16日收盘,实达集团涨2.71%报3.79元/股,最新市值83亿元。
(声明:文章内容仅供参考,不构成投资建议。投资者据此操作,风险自担。)
