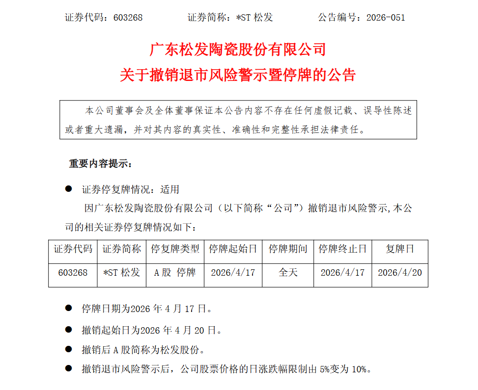
4月16日,*ST松发(603268.SH)公告称,公司股票将于4月17日停牌一天,自4月20日起复牌交易并撤销退市风险警示。证券简称由“*ST松发”变更为“松发股份”,证券代码仍为603268,股票价格的日涨跌幅限制由5%变为10%。
*ST松发称,此前,公司因2024年度财务指标触及规定被实施退市风险警示。经审计,公司2025年度实现营收216.39亿元,净利润26.55亿元,扣非净利润20.33亿元,年末归母净资产94.52亿元。鉴于导致退市风险警示的情形已消除,且会计师事务所出具标准无保留意见审计报告,上交所同意公司撤销退市风险警示申请。

*ST松发的前身是一家传统陶瓷企业,连年亏损,一度濒临退市。2024年10月,公司启动重大资产重组,置出陶瓷资产,注入恒力重工100%股权,正式向高端船舶制造跨界转型。2025年8月,重组事项完成。
受益于全球造船业高景气,转型后的*ST松发业绩大爆发。2025年,公司营业收入为216.39亿元,同比增长274.95%;归母净利润26.55亿元,同比增长逾10倍。
3月5日,*ST松发公告称,公司下属公司恒力造船(大连)有限公司与欧洲知名船东签订4艘30.6万吨超大型原油运输船建造合同,合同金额合计约4亿美元—6亿美元,占公司最近一个会计年度经审计主营业务收入50%以上。
据悉,2026年以来,*ST松发已披露新船订单77艘(含2艘选择权船),其中美元计价合同合计约58.4亿美元至80亿美元,另有人民币计价的6000TEU集装箱船约34亿元至40亿元。
强劲业绩支撑下,公司市值也水涨船高,从2024年低点一路上涨至1000亿元,累计涨幅超8倍。
值得注意的是,*ST松发的十大股东中出现了社保基金的身影。
截至2025年12月31日,社保基金一零三组合位列*ST松发第八大股东,博时基金管理有限公司-社保基金16012组合位列第九大股东。

*ST松发十大流通股东
业绩的逆风翻盘,也吸引了更多机构投资者入场。除了社保基金外,2025年年报显示,巴莱克银行有限公司、法国巴黎银行均在2025年第四季度新进成为公司前十大流通股东,足见机构对其转型后发展前景的认可。
不过分析人士也提醒,并非所有ST公司都能“乌鸦变凤凰”,多数ST公司仍存在财务恶化、内控失效等突出问题,像*ST松发这样的高市值ST公司,依旧是整个ST板块中的“凤毛麟角”。
截至4月16日收盘,*ST松发股价达121.22元,近一年涨超200%,市值为1177亿元。

(声明:文章内容仅供参考,不构成投资建议。投资者据此操作,风险自担。)
